马学军,又被证监会立案!
来源:每日经济新闻
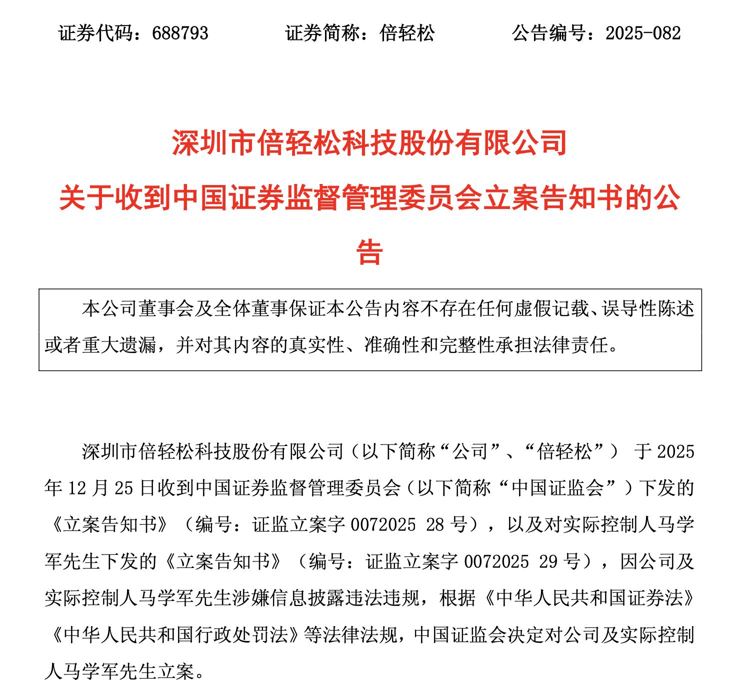
倍轻松(688793.SH)2月5日晚间公告,公司于2月4日收到中国证监会对实际控制人马学军下发的《立案告知书》,因其涉嫌操纵证券市场,中国证监会决定对其立案。本次调查事项系对马学军个人的调查,不会对公司的日常运营造成重大影响,其本人仍在公司正常履职。马学军将积极配合中国证监会的相关工作,并严格按照相关法律法规和监管要求及时履行信息披露义务。目前公司各项经营活动和业务均正常开展。

不久前,去年12月25日,倍轻松公告称,公司及实际控制人马学军于2025年12月25日收到中国证监会下发的《立案告知书》,因涉嫌信息披露违法违规,根据相关法律法规,中国证监会决定对公司及实际控制人马学军立案。目前公司经营活动正常,立案调查期间将积极配合相关工作并履行信息披露义务。

截至2025年三季度末,马学军位列倍轻松第一大股东,持股比例40.48%。资料显示,马学军,年龄55岁 ,1996年9月至2001年9月就职于深圳市倍轻松保健用品实业有限公司,任董事长兼总经理;2001年9月至2004年6月就职于深圳市倍轻松保健用品实业有限公司,任董事长;2013年起,任倍轻松董事长等。
1月27日,倍轻松公告称,公司预计2025年度实现归属于母公司所有者的净利润亏损8400万元至1.05亿元,上年同期归属于母公司所有者的净利润为1025.32万元。报告期内营业收入较上年同期下降,进而带动毛利额下降;同时,经营端销售费用投入产出效能未达预期,而固定支出和刚性成本短期内无法与营收规模实现同步压降。
每日经济新闻综合公开消息
郑重声明:用户在财富号/股吧/博客等社区发表的所有信息(包括但不限于文字、视频、音频、数据及图表)仅代表个人观点,与本网站立场无关,不对您构成任何投资建议,据此操作风险自担。请勿相信代客理财、免费荐股和炒股培训等宣传内容,远离非法证券活动。请勿添加发言用户的手机号码、公众号、微博、微信及QQ等信息,谨防上当受骗!
评论该主题
帖子不见了!怎么办?作者:您目前是匿名发表 登录 | 5秒注册 作者:,欢迎留言 退出发表新主题
温馨提示: 1.根据《证券法》规定,禁止编造、传播虚假信息或者误导性信息,扰乱证券市场;2.用户在本社区发表的所有资料、言论等仅代表个人观点,与本网站立场无关,不对您构成任何投资建议。用户应基于自己的独立判断,自行决定证券投资并承担相应风险。《东方财富社区管理规定》