高华科技:黄标拟减持不超0.97%股份
来源:理财周刊-财事汇
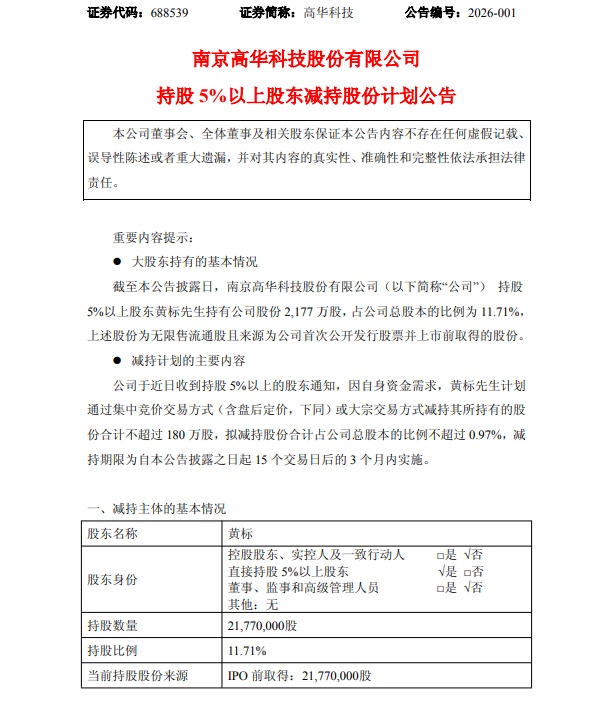
2月3日,高华科技(688539.SH)公告,自然人股东黄标计划在2026年3月6日至2026年6月5日期间,通过大宗交易或竞价交易方式减持不超过180.00万股,占总股本的0.97%。

公开资料显示,南京高华科技股份有限公司位于江苏省南京经济技术开发区栖霞大道66号,成立日期2000年2月29日,上市日期2023年4月18日,公司主营业务涉及高可靠性传感器及传感器网络系统的研发、设计、生产及销售。
高华科技2025年三季度业绩报告显示,2025年前三季度,公司营业收入营收2.72亿元,同比增长10.31%;归母净利润5198.8万元,同比增长14.97%。
截至2月4日10点06分,高华科技的股价46.73元/股,总市值87亿元,市盈率139。
郑重声明:用户在财富号/股吧/博客等社区发表的所有信息(包括但不限于文字、视频、音频、数据及图表)仅代表个人观点,与本网站立场无关,不对您构成任何投资建议,据此操作风险自担。请勿相信代客理财、免费荐股和炒股培训等宣传内容,远离非法证券活动。请勿添加发言用户的手机号码、公众号、微博、微信及QQ等信息,谨防上当受骗!
评论该主题
帖子不见了!怎么办?作者:您目前是匿名发表 登录 | 5秒注册 作者:,欢迎留言 退出发表新主题
温馨提示: 1.根据《证券法》规定,禁止编造、传播虚假信息或者误导性信息,扰乱证券市场;2.用户在本社区发表的所有资料、言论等仅代表个人观点,与本网站立场无关,不对您构成任何投资建议。用户应基于自己的独立判断,自行决定证券投资并承担相应风险。《东方财富社区管理规定》