• 最近访问:
发表于 2025-12-06 01:49:29 股吧网页版
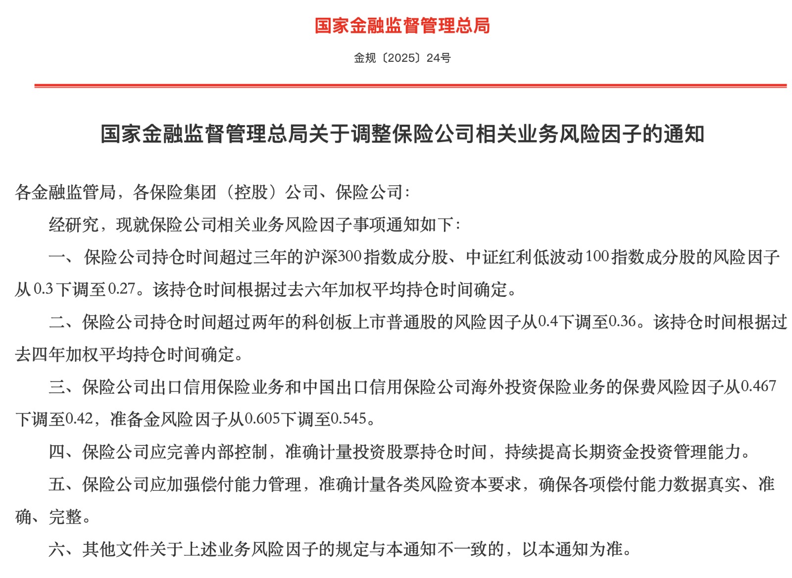
重磅!险资新规利好科创板
来源:科创板日报

  《科创板日报》12月5日讯(记者黄修眉)国家金融监督管理总局近日发布关于调整保险公司相关业务风险因子的通知(下称:“《通知》”)。

  《通知》中提到,保险公司持仓沪深300指数成分股、中证红利低波动100指数成分股的风险因子从0.3下调至0.27,该持仓时间根据过去六年加权平均持仓时间确定。

  保险公司持仓时间超过两年的科创板上市普通股的风险因子从0.4下调至0.36。该持仓时间根据过去四年加权平均持仓时间确定。

  此外,保险公司出口信用保险业务和中国出口信用保险公司海外投资保险业务的保费风险因子亦同时下调。《通知》中还要求保险公司应完善内部控制、加强偿付能力管理等。

image

  ▍引导保险公司提高长期投资管理能力

  国家金融监督管理总局官网12月5日显示,有关司局负责人就该《通知》答记者问时表示,此举是为有效防范风险,引导保险公司提高长期投资管理能力,强化资产负债匹配管理,更好发挥保险资金耐心资本作用,有效服务实体经济,亟需完善偿付能力相关标准,推动保险公司持续稳健经营。

  其中涉及到保险公司投资股市的部分,有关司局负责人表示,《通知》针对保险公司投资的沪深300指数成分股、中证红利低波动100指数成分股及科创板股票的风险因子,根据持仓时间进行了差异化设置,以培育壮大耐心资本、支持科技创新

  针对《通知》规定的持仓时间如何计算,有关司局负责人回答称,以投资科创板上市普通股为例,保险公司季度末持仓的科创板股票按照先进先出原则,采用加权平均的方式计算其过去四年持仓时间(超过四年的按照四年计算),持仓时间超过两年的,适用风险因子0.36。

  《科创板日报》记者注意到,国家金融监督管理总局上次发布通知并下调保险公司相关风险因子是在2023年9月10日。

  2023年《通知》提出,对于保险公司投资沪深300指数成份股,风险因子从0.35调整为0.3;投资科创板上市普通股票,风险因子从0.45调整为0.4。对于投资公开募集基础设施证券投资基金(REITs)中未穿透的,风险因子从0.6调整为0.5。

  ▍风险因子下调相同资本可配置更多股票资产

  有国内保险央企相关从业人士向《科创板日报》记者解读称,保险资本投资股市的风险因子,是指保险公司投资股票时,为覆盖市场风险所需计提的最低资本占投资金额的比例;风险因子越低,资本占用越少,保险公司可配置的股票资产规模就越大,风险因子下调后,相同资本可配置更多股票资产。

  风险因子则包括可能对投资产生负面影响的各种因素,包括但不限于市场波动、政治不稳定、经济衰退、行业竞争加剧、公司盈利下滑等。此外,风险因子亦是保险公司偿付能力监管的核心工具。

  例如,假设某保险公司资本总额固定为10亿元,原风险因子0.3时,1亿元沪深300股票占用3000万资本;下调至0.27后,同样1亿元仅占用2700万资本,节省300万资本。这300万可重新投入股票或其他资产,相当于“购买能力”增强。

  对于为何强调“持仓时间”,上述保险央企相关从业人士分析表示,《通知》要求“持仓时间超过三年/两年”(按加权平均计算),这是为了区分长期与短期投资:长期持仓的股票波动性通常低于短期交易,风险更低,故给予更低风险因子。此举避免保险公司“快进快出”博取短期收益,强制其承担长期风险责任。

  值得一提的是,今年5月7日,国新办举行新闻发布会,介绍“一揽子金融政策支持稳市场稳预期”有关情况时就提到,要调整偿付能力监管规则,将股票投资的风险因子进一步调降,鼓励保险公司加大入市力度。

  ▍险资已持有38家科创板公司

  有关调降风险因子,中泰证券研报此前在提到,风险因子的降低,意味着保险公司可以将更多资金投入资本市场,为险资入市进一步打开空间,对活跃资本市场有一定意义。本次调整通过差异化设置持仓时间标准,进一步强化了对长期投资的鼓励导向。

  险资作为长期 “耐心资本”,其投资偏好向来偏稳健。此次政策引导险资重仓沪深300成分股和科创板硬科技企业,会向市场传递积极信号,吸引更多“耐心资本”入市,利于资本市场平稳运行。

  特别是科创板相关风险因子下调,会提升险资对科创公司的投资意愿,推动更多资金流入战略性新兴产业,助力科技创新企业发展,同时带动相关板块估值修复与成长。

  据财联社星矿数据不完全统计,截至2025年三季度末,保险公司共持有38家科创板公司,以持有股份数量排序,排名前三的为广钢气体、南网科技、光峰科技,保险公司持有这三家公司的股份数量均超千万股。

  保险公司持股数量位于100万股至1000万股之间的公司有30家,包括:萤石网络、中科飞测、松井股份、三友医疗、联瑞新材、金盘科技、新致软件、广大特材、普源精电、悦安新材、呈和科技、财富趋势、嘉必优、赛恩斯、甬矽电子、力芯微、源杰科技、佰仁医疗、瑞可达、华锐精密、容知日新、京仪装备、燕麦科技、航天南湖、安集科技、微电生理、伟创电气、科思科技、威高骨科、佳驰科技。

  保险公司持股数量不超过100万股的有永信至诚、海博思创、心脉医疗、秦川物联。

image
郑重声明:用户在财富号/股吧/博客等社区发表的所有信息(包括但不限于文字、视频、音频、数据及图表)仅代表个人观点,与本网站立场无关,不对您构成任何投资建议,据此操作风险自担。请勿相信代客理财、免费荐股和炒股培训等宣传内容,远离非法证券活动。请勿添加发言用户的手机号码、公众号、微博、微信及QQ等信息,谨防上当受骗!
作者:您目前是匿名发表   登录 | 5秒注册 作者:,欢迎留言 退出发表新主题
温馨提示: 1.根据《证券法》规定,禁止编造、传播虚假信息或者误导性信息,扰乱证券市场;2.用户在本社区发表的所有资料、言论等仅代表个人观点,与本网站立场无关,不对您构成任何投资建议。用户应基于自己的独立判断,自行决定证券投资并承担相应风险。《东方财富社区管理规定》

扫一扫下载APP

扫一扫下载APP
信息网络传播视听节目许可证:0908328号 经营证券期货业务许可证编号:913101046312860336 违法和不良信息举报:021-34289898 举报邮箱:jubao@eastmoney.com
沪ICP证:沪B2-20070217 网站备案号:沪ICP备05006054号-11 沪公网安备 31010402000120号 版权所有:东方财富网 意见与建议:021-54509966/952500