近日,A股市场又现“天价离婚案”。
2025年12月31日,科创板上市公司时创能源(688429)发布公告称,公司实控人、董事长符黎明与王彦肖解除婚姻关系,并对部分间接持股进行财产分割,符黎明拟将其持有的南京时创创业投资有限公司10%的股权及南京思成创业投资合伙企业(有限合伙)14.48%的财产份额分割至王彦肖名下,约占公司总股本的8.54%。

这也是10月份神州数码(000034)34亿元离婚案后,又一起“天价”离婚。不过,与神州数码实际控制人郭为与前妻郭郑俐在财产分割问题上的长期拉锯不同,王彦肖与符黎明的分手显然更为平和。根据协议,这位前中信证券(600030)投行高管有望获得约4.47亿元“分手费”。
投行女将vs实业创始人
在这场离婚案中,王彦肖是备受关注的一方。公开资料显示,她生于1981年,拥有浙江大学管理学硕士学历,2006年7月至2017年6月,她在中信证券投资银行委员会任职,先后担任高级经理、副总裁、高级副总裁职务;同时她还取得了保荐代表人资格。
2017年6月,王彦肖离开中信证券,加入迪安诊断(300244)。2017年7月至2019年10月,她担任迪安诊断副总经理、董事会秘书。2023年11月初,即在时创能源A股上市约四个月后,王彦肖因任期届满,不再担任迪安诊断副总经理,但仍在公司任职,2023年年报显示,王彦肖从迪安诊断获得税前报酬91.92万元。
符黎明生于1979年4月,溧阳本地人。2008年博士毕业于浙江大学硅材料国家重点实验室后,在浙江太阳谷公司从事技术研发工作。2009年11月,符黎明回到家乡创业,创办时创能源,专注于太阳能电池相关前沿技术的研发。
时创能源是一家专注于光伏能源技术研发的高新技术企业,成立于2009年,总部位于江苏省溧阳市。公司由浙江大学硅材料国家重点实验室博士团队创立,于2023年在上海证券交易所科创板上市,主要从事光伏湿制程辅助品、光伏设备和光伏电池三大业务板块的研发与生产。截至2024年,公司拥有300余人的研发团队,持有超过550项专利,公司获评国家高新技术企业、专精特新“小巨人”和等称号。
尽管技术实力雄厚,但近年来时创能源在经营业绩上面临一些挑战。根据公司2024年年报,当年实现营业收入7.11亿元,而归母净利润却为-6.49亿元;2025年前三季度,公司实现营收7.05亿元,同比增长54.30%,但归母净利润亏损达2.54亿元。从股价来看,时创能源2023年6月29日在科创板上市时的发行价格是19.20元/股,但截至2025年12月31日,公司股价为13.09元/股,处于“破发”状态。

对比神州数码
符黎明与王彦肖离婚所牵涉到的约4亿元财产分割,很容易令外界联想到另一起A股天价离婚案——神州数码实控人郭为与前妻郭郑俐的纠纷。
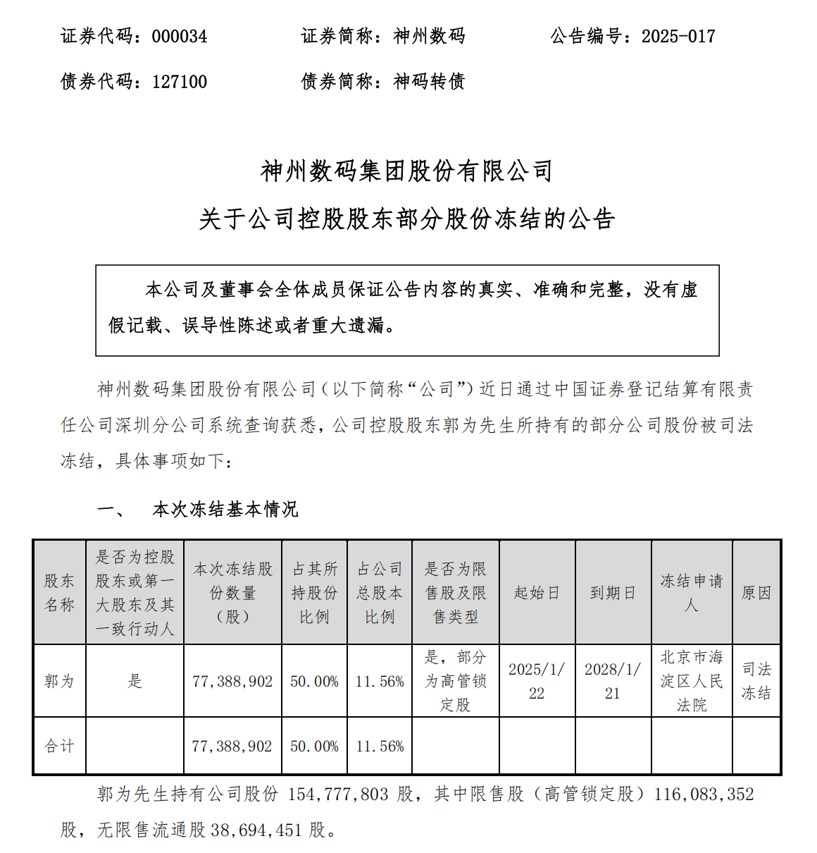
2024年,郭为在北京市海淀区人民法院起诉前妻郭郑俐,请求判令离婚并进行财产分割。2025年1月,北京市海淀区人民法院对郭为持有的约7739万股神州数码股份实施司法冻结,占其所持股份的50%、占公司总股本的11.56%,其中部分为高管锁定股,冻结期限为2025年1月22日至2028年1月21日。

公告中明确提到,冻结股份的法院即郭为婚姻家庭纠纷案件的受理法院,案件尚未开庭审理,若之后冻结股份被处置,存在控股股东发生变更的风险,相关方正在协商沟通解决。
2025年9月30日,海淀区人民法院作出一审判决,判决郭为与郭郑俐离婚,对于财产分割问题,法院表示将继续审理、再行裁判;而按照公司2025年10月11日的公告,目前无法预计最终诉讼结果,实际控制权是否发生变动存在不确定性。按照当前神州数码10月10日的股价43.86元/股来计算,冻结股份对应的市值约为33.94亿元。
虽然都涉及上市公司实控人的婚姻状况变化,但二者存在显著差异,神州数码郭为的离婚是通过诉讼方式进行的,并且存在改变控制权的风险;而时创能源符黎明与王彦肖之间则强调“友好协商”,控股股东、实际控制人不变,不触及要约收购;股份来源为IPO前股份、仍在限售期,且双方共同遵守减持规则与承诺。
目前,A股市场已经发生了多起引人注目的天价离婚案,除了神州数码和时创能源外,过往案例还包括康泰生物(300601)、莱绅通灵(603900)等公司,这些案例的共同特点是涉及上市公司实际控制人或大股东的婚姻关系变化,导致公司股权结构发生重大调整。
随着资本市场发展,上市公司实际控制人婚姻关系变动已成为影响公司治理和股权结构的重要因素,市场期待更加规范、透明的制度安排,以平衡个人权利与公司稳定之间的关系。未来,如何平衡企业家个人生活变化与上市公司治理稳定性,将是市场各方需要持续关注和探讨的议题。