$臻镭科技(SH688270)$ 笑死,财务造假,22年至25年连续4年财务数据不准确,连续3年财务数据不准确就要退市,董事长刚刚才接触留置,正股果然锅从天上来,不会退市吧,明年臻雷科技戴帽重新做铖昌科技的小弟吧,$*ST铖昌(SZ001270)$ 铖昌科技明年摘帽,牛哥预计铖昌科技年报一定非常靠前。小弟还是小弟,你大哥还是你大哥


$臻镭科技(SH688270)$$ST创意(SZ300366)$创意就是因为确认营收时点错误被戴帽的,创意是连续两年,没达到连续三年造假,否则就退市,有图有真相

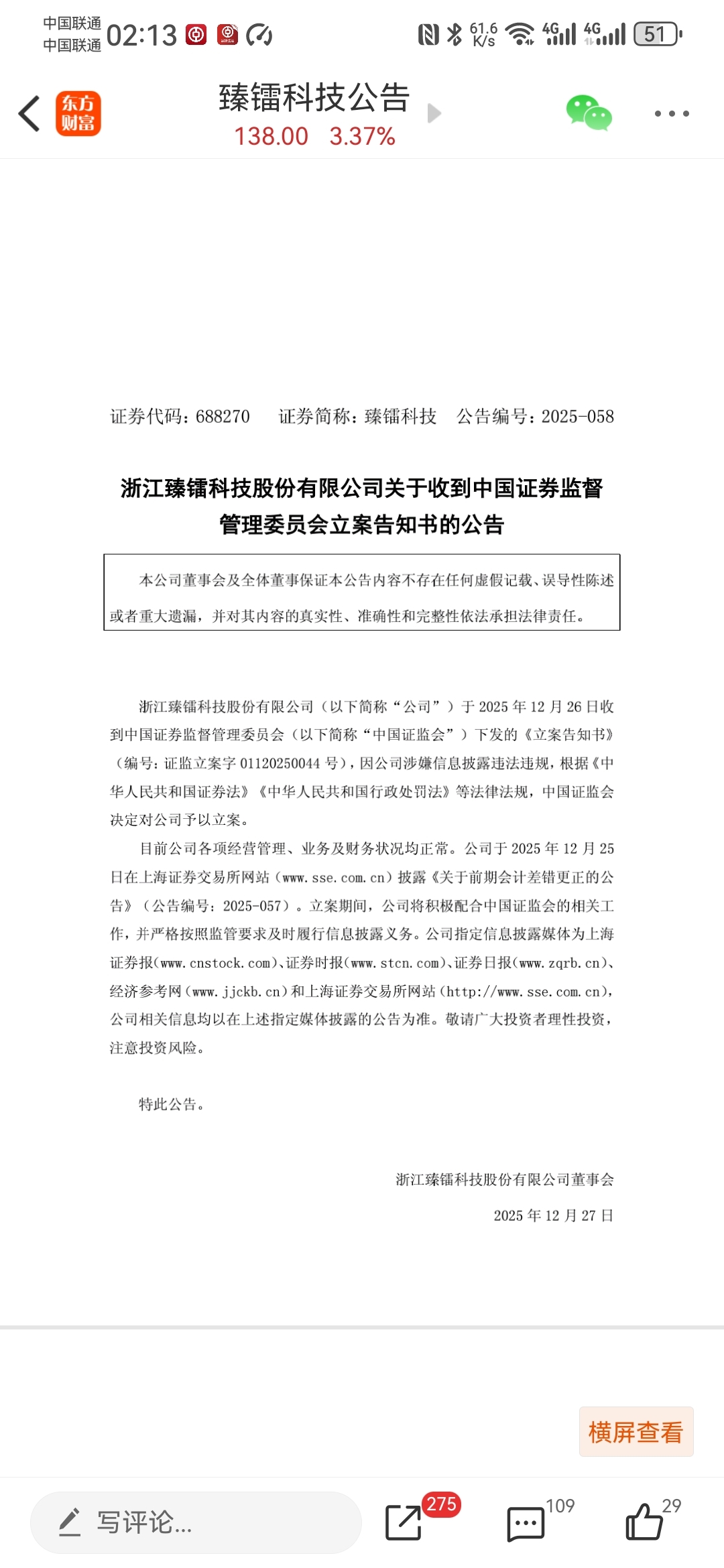
也是公司先主动更正错误数据后被立案,跟真雷像不像,问题真雷是22-25年连续4年财务数据出错,去看看规则,连续3年财务数据出错,不好意思,退市。

$ST绝味(SH603517)$牛哥再给跟帖的科普一下,别说虚减营收没事,浓眉大眼的绝味食品鸭脖子出名吧,虚减收入一样给你戴帽,只是绝味17-21年,21年新规实施,没有在21年后连续三天财务造假!现在是严监管,应退尽退。自己看看绝味是因为什么戴帽的,没文化真可怕,牛哥看到乱评论一律机票

问题真雷$臻镭科技(SH688270)$是22-25年连续4年财务数据不准确,这公司自查都说不过去,村里去查估计有更大的惊天雷。搞不好退市不奇怪,21年开始连续3年财务数据不准确,管你是谁,退市。刚退了一个浓眉大眼的东通$*ST东通(SZ300379)$真雷劣迹斑斑,董事长还被留置,刚解除留置又被立案,没问题才怪,一波未平一波又起!

$先河环保(SZ300137)$先河环保戴帽虚增4340万成本,导致虚减利润4340万元,虚减利润也是要戴帽的,也是属于调节利润,按以往不会被戴帽,还是戴了。应戴尽戴,应退尽退。$臻镭科技(SH688270)$真雷财务报表出错,自己都无法圆过去,肯定审计过不了,自己公告出来,问题就是被村里盯上且立案。基本都没好果子,而且这公司还有前科,国内的上市公司谁敢说没有财务造假的,只是你自己公告连续4年财务数据不准确,踩不踩到连续3年造假的红线,就让村里判断了,好言难劝该死的鬼。$*ST铖昌(SZ001270)$虽然我不想真雷出事,上次真雷董事长被留置就把铖昌科技都带崩了,不过这样劣迹斑斑的公司还是要严惩。基金肯定要卖出,国家基金也不会扶持被立案的,被立案的上市公司订单和授信肯定受影响,变相还是利好铖昌科技


$*ST长药(SZ300391)$$臻镭科技(SH688270)$这周五晚最新鲜滚热辣的退市处罚决定事先告知书表述,大家看看。

连续三年年报指标存在虚假记载,前述指标包括了营业收入,净利润,利润总额,资产负债表中的资产或者负债科目,你再对比一下真雷自己都承认连续4年财务报表不准确,是不是年报指标存在虚假记载,村里第二天立马立案,性质有多严重,肯定早就被村里盯上了。牛哥好心提醒,好多人不领情,真是井底之蛙,可怜之人必有可恨之处,就是持股就一味看多,真的是一群赌徒,无可救药
$臻镭科技(SH688270)$真雷自己公告的,被立案后查出问题只大不小,不然不会第二天就立案,惯犯早就被村里盯上,

从22年至25年三季度都存在财务数据问题,涉及财务报表多个重要科目,触目惊心。你再看$*ST长药(SZ300391)$长药退市处罚事先告知书的表述,真雷这可不是小问题。不然不会第二天就被立案。
