深圳商报·读创客户端实习记者陈姝宁记者马强
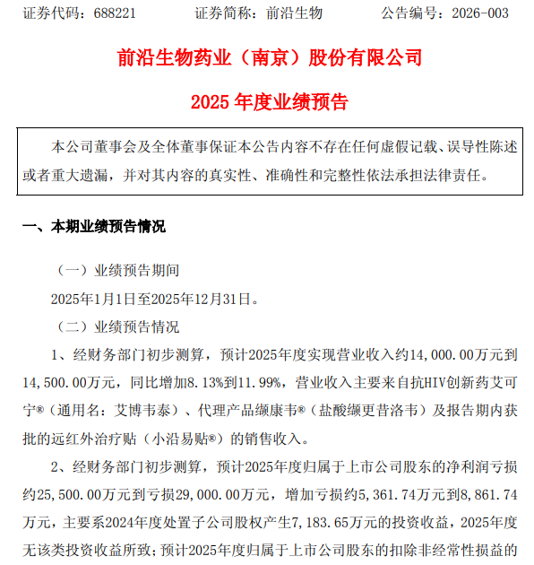
1月31日,前沿生物(688221)发布2025年度业绩预告,公司预计2025年归属于上市公司股东的净利润亏损2.55亿元至2.9亿元,较上年亏损幅度有所扩大。

巨潮资讯数据(见下表)显示,前沿生物此前已经连续5年巨额亏损,这意味着,公司年度净利将迎来“6连亏”。

业绩预告从营收、净利、扣非净利三个维度,披露了相关变动情况。
营收方面,经财务部门初步测算,公司预计2025年度实现营业收入约14,000.00万元到14,500.00万元,同比增加8.13%到11.99%,营业收入主要来自抗HIV创新药艾可宁®(通用名:艾博韦泰)、代理产品缬康韦®(盐酸缬更昔洛韦)及报告期内获批的远红外治疗贴(小沿易贴®)的销售收入。
净利方面,经财务部门初步测算,预计2025年度归属于上市公司股东的净利润亏损约25,500万元到亏损29,000万元,增加亏损约5,361.74万元到8,861.74万元,主要系2024年度处置子公司股权产生7,183.65万元的投资收益,2025年度无该类投资收益所致;预计2025年度归属于上市公司股东的扣除非经常性损益的净利润亏损约28,800.00万元到亏损32,300.00万元,减少亏损约431.12万元到3,931.12万元,主要系本报告期营业收入增长以及期间费用降低所致。
扣非净利方面,本报告期,预计归属于上市公司股东的扣除非经常性损益的净利润亏损约28,800万元到亏损 32,300万元,减少亏损约 431.12 万元到3,931.12万元,主要系本报告期营业收入增长以及期间费用降低所致;投入研发费用约13,800.00 万元到 14,500.00 万元,同比增加 0.58%到5.68%,主要系公司聚焦小核酸新药研发及其他新药的早期研发,研发费用有所上升。
在2025年业绩预告中,前沿生物还披露了商业化进展以及研发进展。
商业化进展方面,本报告期,艾可宁®销售收入以住院市场为核心,门诊市场收入亦持续增长。在 HIV 感染住院及重症领域,凭借良好口碑成为住院患者首选用药品牌,且依托其在住院及合并症治疗中的明确临床获益,越来越多住院患者出院后选择以艾可宁®为基础的序贯治疗方案;针对门诊端高病载、抗病毒治疗不达标、免疫重建不全三类重点患者群体,公司进一步落地个体化治疗理念,精准匹配临床需求,持续推动门诊市场收入增长。同时,艾可宁®纳入医保常规目录后,公司紧抓医保常态化落地及“基层首诊”相关政策契机,稳步推动艾可宁®在基层市场的收入增长。报告期内,公司代理产品缬康韦®(盐酸缬更昔洛韦)已完成全国29 个省份挂网销售;远红外治疗贴获批上市,两个规格的产品(小沿易贴®)正式启动商业化推广并实现销售收入。
研发进展方面,本报告期内,公司逐步形成梯度化、多层次的研发管线布局,以抗病毒业务为基础支撑,以小核酸创新药为核心发展主线,并以高端仿制药业务作为稳健补充。

尽管公司研发管线产品数量较多(见上图),但在2025年业绩预告中,前沿生物也提示说,公司部分在研新药尚处于研发早期阶段,新药研发具有周期长、资金投入大、风险因素复杂的特点,易受临床研究结果、药品审评审批政策、行业技术迭代、市场竞争环境等多重因素影响,存在研发失败、无法按期获批上市、商业化落地效果不及预期等风险,相关研发进展存在重大不确定性。敬请广大投资者注意防范投资风险,谨慎决策。
公开资料显示,前沿生物2020年10月公司在科创板上市,公司主营业务是创新药物的研发、生产和销售,公司主要产品是艾可宁。