道通科技被出具警示函,涉信息披露等违规
来源:蓝鲸新闻
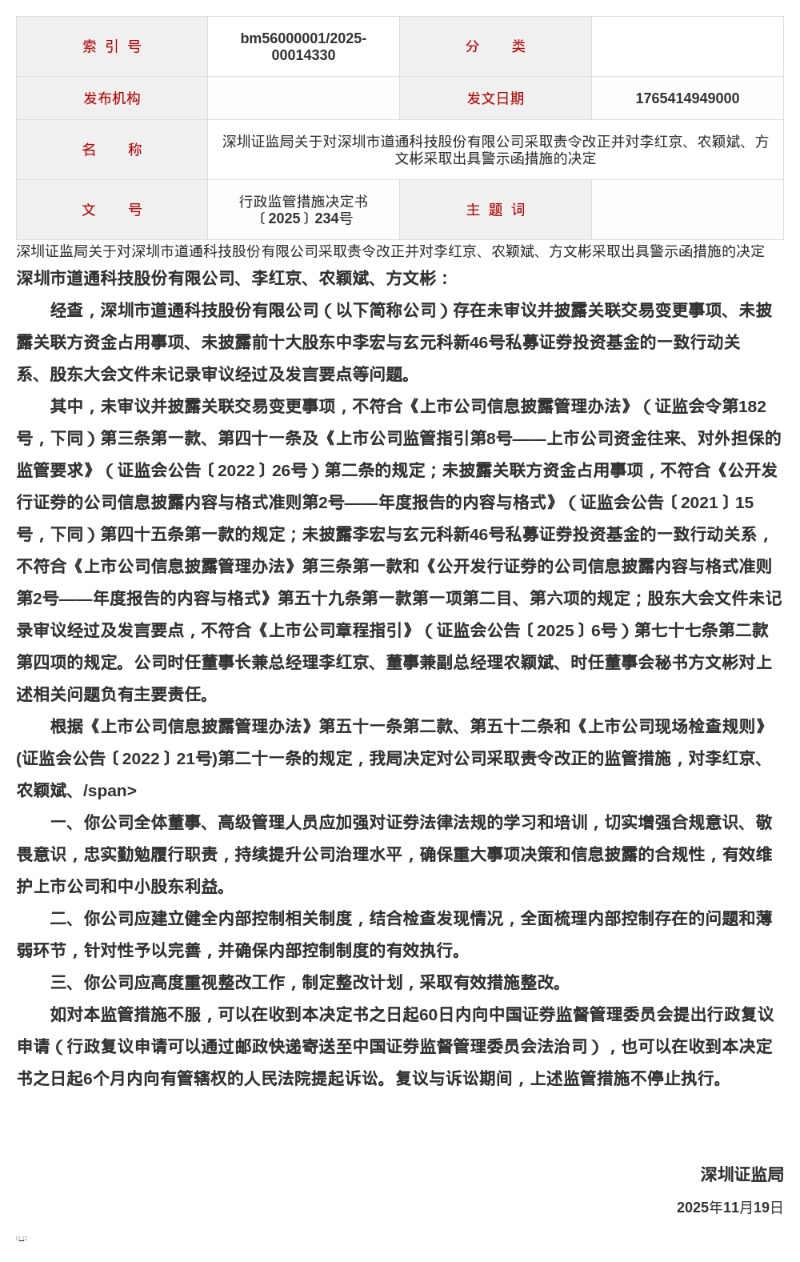
蓝鲸新闻12月11日讯,近日,深圳证监局发布了行政监管措施决定书,剑指深圳市道通科技股份有限公司、李红京、农颖斌、方文彬。
决定书显示,深圳市道通科技股份有限公司存在未审议并披露关联交易变更事项、未披露关联方资金占用事项、未披露前十大股东中李宏与玄元科新46号私募证券投资基金的一致行动关系、股东大会文件未记录审议经过及发言要点等问题。
以上行为不符合《上市公司信息披露管理办法》《上市公司监管指引》《公开发行证券的公司信息披露内容与格式准则》《上市公司章程指引》的相关规定。
公司时任董事长兼总经理李红京、董事兼副总经理农颖斌、时任董事会秘书方文彬对上述相关问题负有主要责任。
针对以上问题,深圳证监局决定对深圳市道通科技股份有限公司采取责令改正的监管措施,对李红京、农颖斌、方文彬分别采取出具警示函的监管措施。

郑重声明:用户在财富号/股吧/博客等社区发表的所有信息(包括但不限于文字、视频、音频、数据及图表)仅代表个人观点,与本网站立场无关,不对您构成任何投资建议,据此操作风险自担。请勿相信代客理财、免费荐股和炒股培训等宣传内容,远离非法证券活动。请勿添加发言用户的手机号码、公众号、微博、微信及QQ等信息,谨防上当受骗!
评论该主题
帖子不见了!怎么办?作者:您目前是匿名发表 登录 | 5秒注册 作者:,欢迎留言 退出发表新主题
温馨提示: 1.根据《证券法》规定,禁止编造、传播虚假信息或者误导性信息,扰乱证券市场;2.用户在本社区发表的所有资料、言论等仅代表个人观点,与本网站立场无关,不对您构成任何投资建议。用户应基于自己的独立判断,自行决定证券投资并承担相应风险。《东方财富社区管理规定》