2月9日晚,埃夫特(688165)公告称,拟通过发行股份及支付现金相结合的方式,收购盛普股份100%股权。本次交易预计构成重大资产重组,但不构成重组上市。本次交易完成后,盛普股份将成为埃夫特的全资子公司,埃夫特股票于2月10日开市起复牌。盛普股份曾冲刺创业板IPO,2024年9月,盛普股份撤回申请,IPO终止。

截至今日收盘,埃夫特报23.8元/股,涨幅为5.45%。
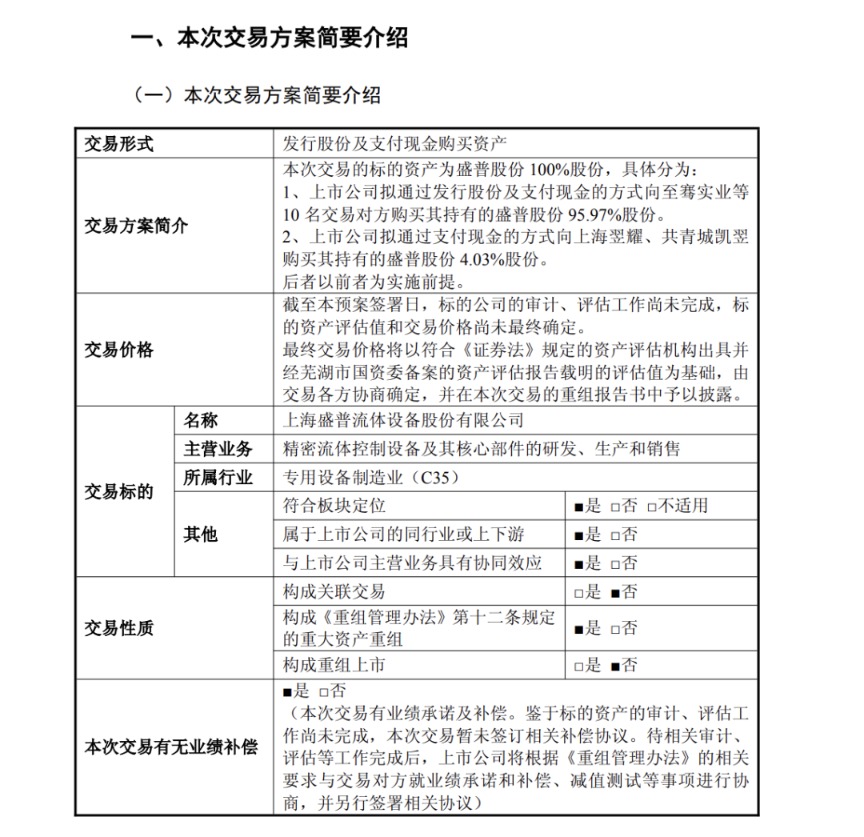
拟收购盛普股份100%股份
根据重组预案,本次交易的标的资产为盛普股份100%股份。埃夫特拟通过发行股份及支付现金的方式,购买盛普股份95.97%股份;拟通过支付现金的方式,购买盛普股份4.03%股份。后者以前者为实施前提。
尤其是,本次并购方案中采用了差异化的定价方案。其中,标的公司95.97%股份对应整体估值初步定为10亿元至12亿元。标的公司4.03%股份的转让总对价初步定为投资成本加年化6%利息,并扣除现金分红。最终交易价格将以评估结果为依据,由交易各方协商确定。
埃夫特于2020年在科创板上市,专注于工业机器人产业。本次交易为同行业收购。本次交易前,埃夫特属于智能制造装备行业,主营业务为工业机器人整机及其核心零部件、系统集成的研发、生产、销售。
埃夫特称,公司的工业机器人产品已掌握焊接、喷涂、打磨、铆接、切割等工艺类型,但在胶接工艺环节相对薄弱。伴随着胶接工艺在制造业各工艺环节的广泛应用,胶接应用已成为上市公司工业机器人产品亟待重点突破领域之一,而盛普股份主营业务为精密流体控制设备及其核心部件的研发、生产和销售,在胶接工艺领域长期积累了较为成熟的工艺经验。
对于本次并购的价值,埃夫特表示,本次交易有利于强链补链,增加公司工业机器人在胶接工艺的核心竞争力。此外还能够补充公司胶接工艺,完善智能机器人通用技术底座工艺库和数据集,并构建工艺与控制一体化产品,优化性能,解决胶接工艺模块和机器人协同问题。
标的公司为IPO撤单企业
此次被收购的盛普股份,曾于2022年向深交所递交创业板IPO招股书,并在2023年1月成功过会。
盛普股份招股书显示,公司产品应用领域主要集中于光伏行业,同时涵盖动力电池、汽车电子等领域。按照下游应用领域分类,2022年上半年,盛普股份在光伏行业的收入占比超过90%。公司核心客户包括隆基绿能、天合光能、晶科能源、晶澳科技等光伏组件厂商,同时,公司客户逐步向动力电池、汽车电子延伸,已覆盖宁德时代、中创新航、国轩高科和孚能科技等多家动力电池厂商,在汽车电子领域,已进入特斯拉等企业的设备供应链体系。
根据深交所下发的IPO问询函,2022年1—6月,盛普股份前五大客户销售金额约占公司主营业务收入比例的49.58%,深交所要求盛普股份说明对主要客户的依赖程度,开拓新客户的能力、措施及效果。
近年,光伏产业链企业步入调整期。2024年9月,盛普股份撤回申请,IPO终止。

埃夫特是一家上市时未盈利的科创板公司,目前尚未摘“U”,公司目前处于科创板科创成长层。根据公司最新发布的业绩预告,埃夫特2025年预计实现营业收入8.9亿元至9.5亿元,同比下降30.82%至35.19%;预计实现归属于母公司所有者的净利润为亏损4.5亿元至5.5亿元。
埃夫特称,近年来,欧洲汽车行业处于转型阵痛期,主要汽车厂商纷纷出现利润大幅下降、固定资产投资大幅延迟、投资规模缩减、投资预算压缩等情况。受此影响,公司境外系统集成业务规模、毛利率均出现大幅下滑,2025年公司海外系统集成业务产生大额亏损。此外,2025年公司获取的部分行业头部战略性客户的订单价格较低,由此导致低毛利甚至部分亏损订单,带来了阶段性亏损;2024年下半年以来,公司承担了大量智能机器人领域攻关任务,2025年研发投入较上年增长超6000万元。
从标的公司的主要财务数据来看,盛普股份2025年前三季度营业收入为2.56亿元,净利润为4085.80万元。本次重组有望提升埃夫特的业务规模,改善公司盈利能力。