《科创板日报》记者此前获悉,北京蓝箭航天朱雀三号运载火箭首飞计划已进入最后准备阶段,计划于今日首飞。据《科创板日报》记者最新获悉,北京蓝箭航天“朱雀三号”首飞箭已处于最后准备状态,原定今天(11月29日)首飞,因不可抗力,发射任务临时暂缓。在运载火箭领域,今年下半年被视为中国商业火箭技术突破的关键窗口期。多家头部民营航天企业计划在年内完成中型运载火箭首飞,包括天兵科技的“天龙三号”、星河动力的“智神星一号”以及中科宇航的“力箭二号”。光大证券表示,商业航天发射需求增长,运载火箭景气度有望持续提升。运载火箭作为航天任务的“运载底座”,其成本占比超发射总费用的50%,是商业航天降本的核心载体。
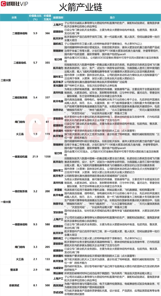
据财联社VIP盘中宝数据此前梳理,火箭产业链中,价值量占比21.9%的领域为一级发动机组,涉及的A股上市公司有斯瑞新材、铂力特、航天动力、国科军工;价值量占比9.5%的领域为一级箭体结构,涉及的A股上市公司有宝钛股份、上海沪工、超捷股份、航天环宇、国机精工;价值量占比8.1%的领域为总装测试,涉及的A股上市公司有上海沪工、西测测试、苏试试验;价值量占比5.9%的领域为二级箭体结构,涉及的A股上市公司有上海沪工、超捷股份、航天环宇、国机精工;价值量占比5.7%的领域为二级发动机,涉及的A股上市公司有斯瑞新材、铂力特、航天动力、国科军工;价值量占比5.4%的领域为二级控制系统,涉及的A股上市公司有航天电子、紫光国微、高华科技、航天电器、陕西华达。具体如下图:

斯瑞新材为国内铜基特种材料细分领域龙头,在航空航天板块,波体火箭发动机推力室内壁产品成功用于朱雀二号等火箭,计划打造年产1100套火箭发动机推力室内壁、外壁等零组件,国内客户包括蓝箭、星际荣耀等,国外客户包括SpaceX。华龙证券景丹阳在11月2日发布的研报中表示,随着我国商业航天产业化加速落地,公司作为蓝箭航天核心供应商,有望直接受益,相关业务维持高速增长。二级市场方面,斯瑞新材股价自1月低点迄今累计最大涨幅231.19%。

铂力特为国内金属3D打印龙头,公司的3D打印定制化零部件可用于民用火箭的推力室及控制系统。中航证券邓轲等人在10月28日发布的研报中表示,商业航天火箭进入密集发射期,增材制造作为商业航天火箭发动机及游机身部等部件的核心制造工艺,随着民营商业火箭打开制造产能瓶颈,将充分受益。根据半年报数据,铂力特在建产能包括金属增材制造产业创新能力建设项目(三期项目)及金属增材制造大规模智能生产基地项目(四期)项目以及对现有厂房进行机器设备添置和更换的技改项目,根据在建工程进度,三期、四期项目工程投入预算已达到40%以上,根据规划,四期项目将于2025年12月达到预定可使用状态,分析师推测三期项目投产时间将与四期类似,届时,铂力特产能将大幅扩展,从而承接更大规模的生产计划。
航天动力的控股股东航天六院是中国唯一的集运载火箭主动力系统,轨姿控动力系统及空间飞行器推进系统研究、设计、生产,试验为一体的专业研究院,为我国载人登月工程中使用的运载火箭、载人飞船和月面着陆器等各类飞行器提供火箭发动机以及空间推进系统。国科军工为国内导弹(火箭弹)固体发动机龙头,公司的固体发动机动力模块及点火控制装置可广泛应用于导弹、火箭弹、探空火箭以及商业航天运载火箭的动力。太平洋马浩然在11月7日发布的研报中表示,在导弹(火箭)固体发动机动力与控制领域,公司产品主要包括各型固体发动机动力模块及助推器,适配于不同口径、射程、燃速或其他技术要求的导弹、火箭弹。在弹药装备领域,公司产品主要包括防空反导弹药、各型特种弹药、弹药引信、弹药智能控制产品等,广泛应用于防空反导、装甲突击、反恐处突、海洋调查等多个领域。此外,公司将成熟军品技术应用于民用领域,生产的炮射防雹增雨弹产品已经应用于云南、贵州、四川等多个省份。同时,公司积极拓展国际市场,已有产品中标军贸项目,未来市场空间十分广阔。
宝钛股份为国内钛合金龙头,钛材在航天领域的应用主要有宇宙飞船的船舱骨架、火箭发动机壳件等。上海沪工的子公司河北诚航从事导弹与火箭结构件和直属件的生产、装配和试验测试,是我国多家航天总装单位的核心供应单位。超捷股份已设立专门商业航天业务团队,主要为商业火箭箭体结构件制造,包括壳段、整流罩、发动机阀门等。航天环宇的航天零部件产品已应用于探月工程、新一代运载火箭、载人航天、空间站建设等一批行业重大项目。国机精工的子公司轴研所在卫星火箭上的特种轴承居于垄断地位,市占率90%以上。
