
今日看点
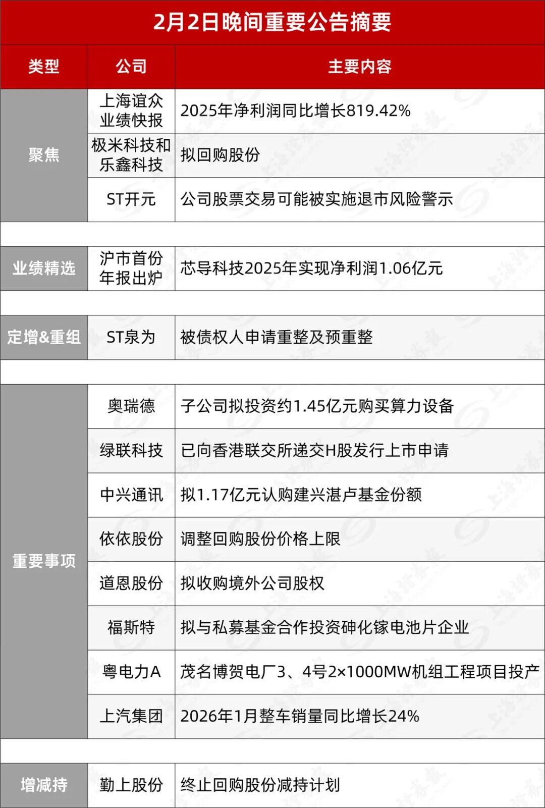
▼聚焦一:上海谊众(688091)业绩快报:2025年净利润同比增长819.42%
公司披露业绩快报,2025年公司营业总收入317,076,818.03元,同比增长82.72%;归属于母公司所有者的净利润64,131,993.35元,同比增长819.42%;基本每股收益0.31元。
公司核心产品注射用紫杉醇聚合物胶束于2025年正式纳入国家医保目录,在市场准入与用药人数上大幅提高,带动了公司全年营收与利润增长。同时,公司于2025年度持续加大研发投入,全力推进一类创新药YXC-001(具有三功能的单克隆抗体药物,抗PD-1、VEGF、IL-2)与YXC-002(第四代小分子靶向药)等多个创新药的研发进程,并实现阶段性突破。同时稳步开展核心产品紫杉醇胶束在胰腺癌、乳腺癌领域的Ⅲ期临床研究。为支持上述研发项目,本年度研发费用预计8,506.03万元,较上年同期增长约128.63%。
▼聚焦二:极米科技和乐鑫科技拟回购股份
极米科技:公司拟以集中竞价交易方式回购股份,资金总额不低于5000万元(含),不超过1亿元(含)。回购价格不超过159.51元/股。回购的股份将在未来适宜时机全部用于实施员工持股计划或股权激励。若公司未能在股份回购实施结果暨股份变动公告日后3年内使用完毕已回购股份,尚未使用的已回购股份将予以注销。
乐鑫科技:公司拟以集中竞价交易方式回购股份,资金总额不低于5000万元(含),不超过1亿元(含)。回购价格不超过170.29元/股。回购期限自董事会审议通过之日起不超过3个月。回购的股份将用于员工持股或股权激励计划,并在发布回购结果暨股份变动公告后3年内转让。若公司未能在规定期限内使用完毕已回购股份,未使用的股份将被注销。
▼聚焦三:ST开元:公司股票交易可能被实施退市风险警示
公司预计2025年度经审计的期末净资产为负值,根据《深圳证券交易所创业板股票上市规则》第10.3.1条第一款第二项规定,在披露2025年年度报告后,公司股票交易可能被深圳证券交易所实施退市风险警示。
业绩精选
芯导科技:发布2025年年度报告,公司实现营业收入3.94亿元,同比增长11.52%;净利润1.06亿元,同比下降4.91%。基本每股收益0.9元。公司拟向全体股东每10股派发现金红利4.3元(含税)。据统计,这是今年沪市披露的首份2025年年报。
定增&重组
ST泉为:2026年1月29日,公司收到债权人青岛泰上青阳供应链管理有限公司(简称“申请人”)发来的通知,获悉申请人以公司不能清偿到期债务且明显缺乏清偿能力,但具有重整价值为由,于2026年1月29日向东莞市中级人民法院申请对公司进行重整,并申请启动预重整程序。公司尚未收到法院对申请人申请公司重整及预重整的受理文件,申请人的重整及预重整申请能否被法院裁定受理存在不确定性。
重要事项
奥瑞德:公司控股子公司深圳市智算力数字科技有限公司拟投资购买算力设备,项目投资约1.45亿元,主要用于采购服务器、组网设备及配件等。该投资项目不涉及关联交易,不构成重大资产重组。然而,项目存在实施延期风险、业绩不确定风险以及行业风险。公司前期已完成项目核心设备供应链调研,但尚未签订正式采购合同,核心设备存在到货延期风险。此外,该业务需重资产投入,投资金额较大,后续经营过程中服务费价格可能受多重不确定因素影响而发生波动,业绩存在重大不确定性。最后,近年行业竞争激烈,可能引致产能过剩等行业问题,进而对公司经营业绩产生不利影响。
棒杰股份:公司及子公司扬州棒杰于近日收到扬州经开区法院送达的(2025)苏1091破申16号《民事裁定书》,法院于2026年1月30日裁定受理兴业银行股份有限公司苏州分行对扬州棒杰的重整申请。本次裁定受理尚未指定管理人。
美的集团:截至2026年1月31日,公司通过回购专用证券账户,以集中竞价交易方式累计回购公司A股股份数量为2694.37万股,占公司目前总股本的0.3545%,最高成交价为80.44元/股,最低成交价为69.50元/股,支付的总金额为19.98亿元(不含交易费用)。
公司此前披露,拟以集中竞价交易方式回购公司部分已发行的A股股份,用于实施股权激励计划及/或员工持股计划,回购价格为不超过100元/股,回购金额为不超过30亿元且不低于15亿元,实施期限为自董事会审议通过回购股份方案之日(2025年4月8日)起12个月内。
歌尔股份:截至2026年2月2日,公司通过回购专用证券账户使用自有资金和自筹资金以集中竞价交易方式累计回购股份4054.81万股,占公司总股本的比例为1.14%,最高成交价为34.09元/股,最低成交价为20.35元/股,支付金额为11.08亿元(不含交易费用)。
公司此前披露,拟以自有资金和自筹资金通过集中竞价交易的方式回购部分公司发行的人民币普通股(A股)用于员工持股计划或股权激励计划,回购的资金总额不低于10亿元且不超过15亿元,回购价格不超过38.97元/股,回购股份的实施期限为自2025年4月10日起不超过12个月。
依依股份:鉴于公司股价近期持续高于公司回购股份方案规定的回购股份价格上限,基于对公司经营发展的信心及对公司长期投资价值和未来持续发展前景的充分认可,为保障本次回购股份方案顺利实施,公司将本次回购股份价格上限由25.39元/股调整为40元/股。同时,公司将于2026年2月4日实施完毕2025年第三季度权益分派方案,公司回购股份价格上限将由40元/股调整为39.78元/股。回购股份价格上限调整生效日期为2026年2月4日(权益分派除权除息日)。除上述调整回购股份价格上限外,回购方案的其他内容不变。
银轮股份:根据《公司法》有关实际控制人的规定之“实际控制人,是指通过投资关系、协议或者其他安排,能够实际支配公司行为的人”,以及徐铮铮在公司担任副董事长、副总经理职务,并结合公司控制权的长期运作情况,公司遵循从严审慎原则,决定自2020年8月徐铮铮担任公司副董事长起,将徐小敏之子徐铮铮追溯认定为公司共同实际控制人。本次追溯认定前,公司实际控制人为徐小敏,徐小敏长期担任公司董事长,系公司核心创始人。本次追溯认定后,公司实际控制人为徐小敏和徐铮铮。
中兴通讯:公司拟作为有限合伙人出资1.17亿元,认购陕西建兴湛卢股权投资合伙企业(有限合伙)(暂定名,以工商登记部门最终核定为准,简称“建兴湛卢基金”)份额。建兴湛卢基金规模为3亿元,拟投资于新一代信息技术产业、新能源、人工智能、先进制造领域。
道恩股份:公司拟以自有或者自筹资金收购Hwaseung Chemical Co., Ltd.和Hwaseung Vina Co., Ltd.(以下合称“卖方”)持有的Hwaseung Chemical Vietnam Co., Ltd.(一家根据越南法律组建并存续的有限责任公司,以下简称“现有公司”)的塑料和工程塑料化合物业务部门(以下简称“化合物业务部门”)。卖方拟将现有公司的化合物业务部门以分立方式设立一家新公司(以下简称“目标公司”),并将目标公司100%的股权转让给公司指定的全资子公司道恩高分子材料(新加坡)投资有限公司。目标股权的暂定总购买价格为1573.7万美元,该价格是基于现有公司化合物业务部门截至2025年6月30日的净资产与业务资产协商确定。转让价款最终金额根据公司在定价基准日对目标公司资产负债情况进行审计后确定。
粤电力A:2026年2月2日,公司控股子公司广东粤电博贺能源有限公司投资建设的茂名博贺电厂3、4号2×1000MW机组工程项目4号机组通过168小时满负荷试运行,顺利实现并网投产,正式投入商业运营。至此,该项目两台1000MW超超临界二次再热燃煤发电机组全面建成投产。
公告显示,茂名博贺电厂3、4号2×1000MW机组工程项目位于茂名市滨海新区电城镇,规划建设两台1000MW超超临界二次再热燃煤发电机组,项目总投资74.84亿元,预计年发电量可达86亿千瓦时。
太阳能:近日,工业和信息化部办公厅公布《关于公布重大环保技术装备创新任务揭榜挂帅入围单位的通知》,在“光伏组件层压件绿色高效分离成套技术与装备”专项任务申报中,公司下属全资子公司中节能太阳能科技有限公司牵头组建的攻关团队凭借领先的工艺技术优势成功入围。
绿联科技:公司已于2026年2月2日向香港联交所递交了发行境外上市外资股(H股)股票并在香港联交所主板挂牌上市的申请,并于同日在香港联交所网站刊登了本次发行上市的申请资料。
福斯特:公司于2026年2月2日与潼芯德润创业投资(海南)有限公司及其他合伙人签署了《嘉兴德科股权投资合伙企业(有限合伙)合伙协议》,共同出资设立嘉兴德科股权投资合伙企业(有限合伙),公司作为有限合伙人以自有资金认缴出资2,500万元,出资占比77.86%。该合伙企业将主要对从事柔性薄膜砷化镓电池片及其他柔性砷化镓薄膜产品的企业进行股权投资。
公司表示:与专业机构合作投资私募基金,是在保证主营业务正常发展的前提下作出的投资决策,旨在借助专业机构的投资经验及资源优势,加强公司对砷化镓产业链的理解与互动,链接更丰富的产业资源,加快拓展公司对新型太阳电池封装材料的研发及应用,提升公司综合竞争优势和核心竞争力,有利于公司长期稳健发展。
佳驰科技:公司拟使用不超过26,000万元(含本数)的闲置募集资金进行现金管理,上述额度自公司第二届董事会第十九次会议审议通过之日起12个月内有效。
公司表示:公司本次使用部分暂时闲置募集资金进行现金管理是在不影响募集资金投资计划正常进行、在保障公司及下属子公司正常经营运作资金需求以及资金安全的前提下进行的,不会影响募集资金投资项目的正常开展,不存在变相改变募集资金用途的情形。通过对部分闲置募集资金进行现金管理,可以提高募集资金使用效率,获得一定的投资收益,保障公司及股东利益。
广州港:发布晚间公告,2026年1月份,公司预计完成集装箱吞吐量243.8万标准箱,同比增长14.5%;预计完成货物吞吐量5,078.2万吨,同比增长12.7%。
上汽集团:披露产销快报,2026年1月整车销量为327,413辆,同比增长23.94%;产量为338,659辆,同比增长4.01%。
济川药业:公司全资子公司济川药业集团有限公司与北京普祺医药科技股份有限公司签署独家商业化合作协议,授权济川有限在合作期限内独家负责普美昔替尼(PG-011)鼻喷雾剂在中华人民共和国境内的商业化,济川有限向普祺医药支付最高不超过人民币1亿元(含税)的独家商业化权益对价。该交易不构成关联交易或重大资产重组,无需提交公司董事会及股东会审议。
增减持
勤上股份:公司原计划自2025年11月19日至2026年5月19日通过集中竞价交易方式减持已回购的A股股份1649.87万股,占公司总股本的1.15%。截至目前,公司上述回购股份减持计划尚未实施。为稳定公司股价,维护股东利益,增强投资者信心,公司于2026年2月2日召开董事会会议审议通过《关于终止回购股份减持计划的议案》,公司决定终止上述回购股份减持计划。
停复牌
复牌:暂无。
停牌:暂无。