深圳商报·读创客户端记者陈琳琳
1月4日晚间,德林海(688069)披露了子公司诉讼进展公告,其全资子公司玉溪德林海环保科技有限公司(简称玉溪子公司)诉玉溪市江川区水利局等相关案件获一审判决支持。
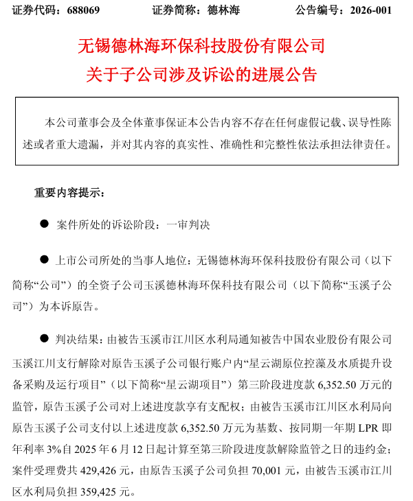
根据判决,由被告玉溪市江川区水利局通知被告中国农业股份有限公司玉溪江川支行解除对原告玉溪子公司银行账户内“星云湖项目”第三阶段进度款6,352.50万元的监管,原告玉溪子公司对上述进度款享有支配权;由被告玉溪市江川区水利局向原告玉溪子公司支付以上述进度款 6,352.50 万元为基数、按同期一年期 LPR 即年利率3%自 2025 年 6 月 12 日起计算至第三阶段进度款解除监管之日的违约金。

若一审判决生效,对第三阶段进度款的监管相应解除,将增加公司经营性现金流,对公司生产经营产生积极影响;公司基于前期诉讼进展及谨慎性原则、根据《企业会计准则》的要求于2024年度计提预计负债4,807.95万元,若一审判决执行,公司将据此冲回相应预计负债。鉴于目前判决结果尚未履行,具体会计处理和对公司2025年度财务指标的最终影响以会计师审计后的结果为准,提请广大投资者注意风险。
2024年,玉溪子公司就江川区水利局一直未解除星云湖项目合同第三期付款的资金监管向玉溪市江川区人民法院提起诉讼,并于2024年3月29日收到玉溪市江川区人民法院出具的《受理案件通知书》。
2024年11月,玉溪子公司收到了云南省玉溪市红塔区人民法院送达的民事判决书,一审判决由原告玉溪子公司返还被告玉溪市江川区水利局多支付的100,625,501.32元资金及资金占用费。2024 年11月,玉溪子公司依法向玉溪市中级人民法院提起了上诉。
2025年6月,玉溪子公司收到了云南省玉溪市中级人民法院送达的民事判决书,判决撤销一审民事判决,并驳回相关诉请。
2025 年8月,玉溪子公司向云南省玉溪市红塔区人民法院提起了新的诉讼请求,诉请解除三方共管协议、玉溪子公司共管账户上6,352.50万元资金享有资金及其利息的支配权及向玉溪子公司承担违约金1,400万元等。