海光信息:终止换股吸收合并中科曙光
来源:界面新闻
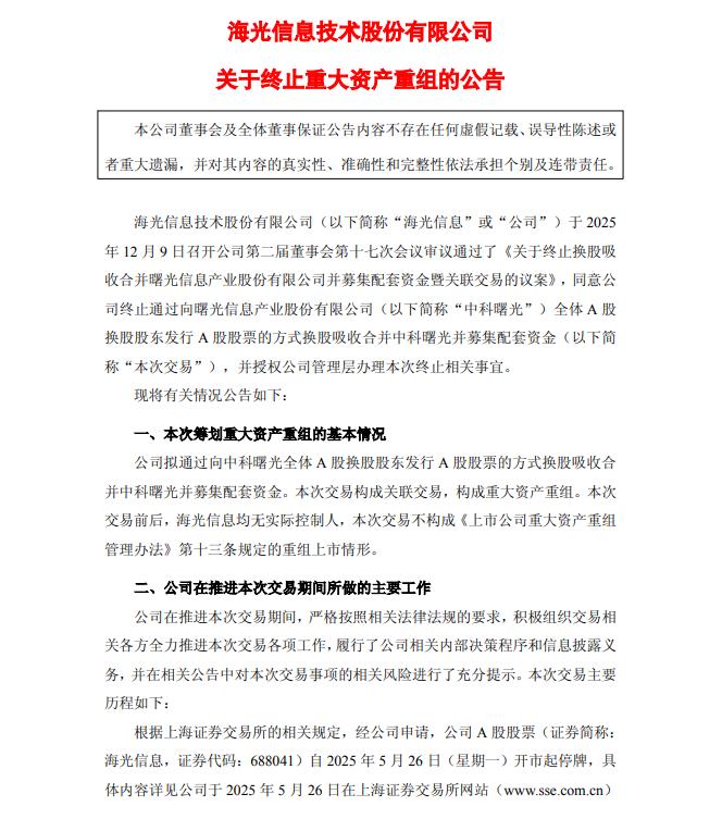
海光信息晚间公告,公司于2025年12月9日召开公司第二届董事会第十七次会议审议通过了《关于终止换股吸收合并曙光信息产业股份有限公司并募集配套资金暨关联交易的议案》,同意公司终止通过向曙光信息产业股份有限公司(简称“中科曙光”)全体A股换股股东发行A股股票的方式换股吸收合并中科曙光并募集配套资金,并授权公司管理层办理本次终止相关事宜。
海光信息表示,由于本次交易规模较大、涉及相关方较多,使得重大资产重组方案论证历时较长,目前市场环境较本次交易筹划之初发生较大变化,本次实施重大资产重组的条件尚不成熟,为切实维护上市公司和广大投资者长期利益,经公司与交易各相关方友好协商、认真研究和充分论证,基于审慎性考虑,决定终止本次交易事项。




郑重声明:用户在财富号/股吧/博客等社区发表的所有信息(包括但不限于文字、视频、音频、数据及图表)仅代表个人观点,与本网站立场无关,不对您构成任何投资建议,据此操作风险自担。请勿相信代客理财、免费荐股和炒股培训等宣传内容,远离非法证券活动。请勿添加发言用户的手机号码、公众号、微博、微信及QQ等信息,谨防上当受骗!
评论该主题
帖子不见了!怎么办?作者:您目前是匿名发表 登录 | 5秒注册 作者:,欢迎留言 退出发表新主题
温馨提示: 1.根据《证券法》规定,禁止编造、传播虚假信息或者误导性信息,扰乱证券市场;2.用户在本社区发表的所有资料、言论等仅代表个人观点,与本网站立场无关,不对您构成任何投资建议。用户应基于自己的独立判断,自行决定证券投资并承担相应风险。《东方财富社区管理规定》
