1月30日,传音控股(688036)披露2025年年度业绩预告,公司预计2025年净利同比腰斩。
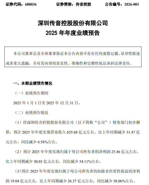
预告显示,公司预计实现营业收入655.68亿元左右,较上年同期的687.15亿元减少31.47亿元,同比降幅为4.58%;归属于母公司所有者的净利润预计25.46亿元左右,较上年同期的55.49亿元大幅缩水30.03亿元,同比降幅高达54.11%;扣除非经常性损益后的归属于母公司所有者净利润降至19.04亿元左右,较上年同期的45.41亿元减少26.37亿元,同比降幅扩大至58.06%。

对于本次业绩变动,传音控股在预告中给出了主要原因。由于受供应链成本影响,公司存储等元器件价格上涨较多,对公司的产品成本和毛利率造成一定影响,导致报告期内公司整体毛利率出现下滑态势。为应对市场竞争,提升公司品牌形象,以及为保持公司长期核心竞争能力,报告期内,公司销售费用和研发投入有所增加。综上,预计公司收入同比下降4.58%左右的基础上,净利润同比下降较多。
深圳传音控股股份有限公司成立于2013年,总部位于深圳市南山区,是专注于新兴市场的智能终端研发企业。公司以非洲市场为核心,旗下拥有TECNO、itel、Infinix三大手机品牌,并拓展数码配件Oraimo、家电Syinix及售后品牌Carlcare,业务覆盖全球70多个国家和地区。2019年在科创板上市。
2025年前三季度,传音控股营收微降但净利润大幅下滑、毛利率持续走低。公司营业收入同比减少3.33%至495.43亿元,归属净利润同比锐减44.97%至21.48亿元。截至2025年第三季度,公司前三季度毛利率降至19.47%,同比下降2.12个百分点。
从单季度看,传音控股营业收入自2024年第三季度起连续4个季度呈同比下滑,直至2025年第三季度才有所回升;净利润下滑更彻底,自2024年第二季度起已连续6个季度同比下滑。
据悉,在业绩面临显著压力的背景下,传音控股积极推进资本运作,启动H股发行上市计划。公司于2025年12月2日向香港联合交易所有限公司(以下简称“香港联交所”)递交了发行H股并在香港联交所主板挂牌上市的申请,并于同日在香港联交所网站刊登了本次发行上市的申请资料。
截至1月30日收盘,传音控股报58.13元/股,下跌3.93%,最新市值669.18亿元.