2025年12月31日晚间,中微公司(688012)披露发行股份及支付现金购买资产并募集配套资金预案(以下简称预案)。通过本次交易,上市公司将成功实现从“干法”向“干法+湿法”整体解决方案的关键跨越。公司股票将于2026年1月5日开市起复牌。

业绩承诺及补偿安排待定
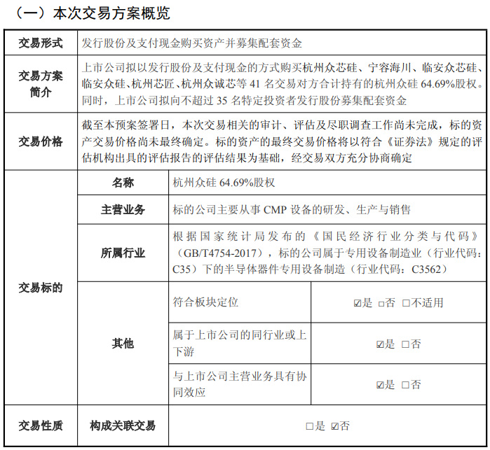
预案显示,中微公司拟以发行股份及支付现金的方式购买杭州众芯硅、宁容海川、临安众芯硅、临安众硅、杭州芯匠、杭州众诚芯等 41 名交易对方合计持有的杭州众硅电子科技有限公司(以下简称杭州众硅)64.69%股权。同时,上市公司拟向不超过 35 名特定投资者发行股份募集配套资金。募集配套资金总额不超过本次拟以发行股份方式购买资产的交易价格的100%,发行股份数量不超过本次发行股份及支付现金购买资产后上市公司总股本的 30%,最终发行数量以经中国证监会同意注册的发行数量为准。


本次发行价格为216.77 元/股,不低于定价基准日前20 个交易日的上市公司股票交易均价的80%。定价基准日为上市公司第三届董事会第八次会议决议公告日,即 2025 年 12 月31 日。本次交易预计不构成重大资产重组,不构成关联交易和重组上市。
交易价格方面,截至本预案签署日,本次交易相关的审计、评估及尽职调查工作尚未完成,标的资产交易价格尚未最终确定。标的资产的最终交易价格将以符合《证券法》规定的评估机构出具的评估报告的评估结果为基础,经交易双方充分协商确定。
标的资产估值方面,截至本预案签署日,本次交易相关的审计、评估及尽职调查工作尚未完成,标的资产交易价格尚未最终确定。标的资产的最终交易价格将以符合《证券法》规定的评估机构出具的评估报告的评估结果为基础,经交易双方充分协商确定。
标的公司主要财务数据方面,预案显示,截至本预案签署日,标的资产的审计、评估工作尚未完成。标的公司经审计的财务数据、资产评估结果将在交易报告书中予以披露。标的公司最近两年及一期的主要财务数据如下:

预案显示,杭州众硅尚未盈利:2023年度营收1.08亿元、净亏1.5亿元;2024年度营收0.53亿元、净亏1.6亿元;2025年1-11月营收1.28亿元,净亏1.24亿元。截至2025年11月末,总资产10.53亿元,所有者权益7.18亿元。
预案称,截至本预案披露日,根据标的公司12月设备验收情况,预计标的公司2025年度营业收入约为2.4亿元。由于本次交易涉及的审计工作尚未完成,最终经审计的财务数据可能与预案披露情况存在较大差异,提请广大投资者注意风险。
业绩承诺及补偿条款方面,预案显示,本次交易将设置业绩承诺及补偿安排,业绩承诺和补偿具体方案将由上市公司与相关交易对方在审计、评估工作完成后按照中国证监会、上交所的相关规定另行协商确定。截至本预案签署日,标的公司的审计、评估工作尚未完成。上市公司将在相关审计、评估工作完成后根据《重组管理办法》的相关要求,与交易对方另行协商确定是否提供减值补偿承诺安排。
可实现向“干法+湿法”方案关键跨越
至于本次交易对上市公司主营业务的影响,公告称,本次交易前,上市公司主营业务为高端半导体设备的研发、生产和销售,向下游集成电路、LED 外延片、先进封装、MEMS 等半导体产品的制造公司销售刻蚀设备、薄膜设备和 MOCVD 设备、提供配件及服务,在等离子体刻蚀与薄膜沉积等干法设备领域已具备国际领先的技术实力。上市公司核心产品覆盖高能/低能等离子体刻蚀(CCP、ICP)、MOCVD、LPCVD、ALD 及 EPI 等关键工艺设备。等离子体刻蚀设备和薄膜设备作为光刻机之外的核心微观加工设备,其制程步骤复杂度与工艺开发难度均在业内处于突出地位,上市公司刻蚀设备已在全球一线晶圆厂量产应用,覆盖65nm至5nm及更先进制程,并在 LED 与功率器件用 MOCVD 市场保持领先份额。标的公司主营业务为化学机械平坦化抛光(CMP)设备的研发、生产及销售,属于湿法工艺核心设备,并为客户提供 CMP 设备的整体解决方案,是国内少数掌握12英寸高端 CMP 设备核心技术并实现量产的企业,已切入国内知名先进存储厂商和逻辑芯片制造厂商,产品性能和技术指标已接近国际先进水平。
通过本次交易,上市公司将成为具备“刻蚀+薄膜沉积+量检测+湿法”四大前道核心工艺能力的厂商,成功实现从“干法”向“干法+湿法”整体解决方案的关键跨越。这一整合不仅填补了上市公司在湿法设备领域的空白,更显著提升了公司在先进制程中为客户提供系统级整体解决方案的能力。面对先进晶圆厂和先进存储厂对工艺协同性、产线稳定性与整体效率日益严苛的要求,上市公司可为客户提供高度协同的成套设备解决方案,大幅缩短工艺调试和验证周期,从而增强客户黏性,加速上市公司在主流产线的规模化渗透。
通过本次交易,双方将形成显著的战略协同,同时标志着上市公司向“集团化”和“平台化”迈出关键的一步,符合公司通过内生发展与外延并购相结合、持续拓展集成电路覆盖领域,为客户提供更具竞争力的成套工艺解决方案的战略规划。本次交易完成后,上市公司与标的公司双方将协同发展,增强上市公司的产品覆盖度和持续经营能力,并提升市场竞争力和行业影响力。
提示标的公司尚未盈利等风险
预案以不小篇幅提示风险,其中包括收购整合、商誉减值、标的公司尚未盈利等风险。
▲收购整合的风险
本次交易完成后,标的公司将纳入上市公司管理及合并范围,上市公司的业务规模、人员等将进一步扩大,上市公司也将面临经营管理方面的挑战,包括组织设置、内部控制、团队管理、供应链及销售渠道整合、企业文化共享等方面。本次交易完成后,上市公司能否通过整合保持标的公司原有竞争优势并充分发挥并购整合的协同效应具有不确定性,提请投资者关注相关风险。
▲商誉减值的风险
本次交易系非同一控制下的企业合并,根据《企业会计准则》相关规定,本次交易形成的商誉不作摊销处理,但需要在未来每年年终进行减值测试。如果标的公司未来经营状况未达预期,将产生商誉减值的风险,从而对上市公司未来经营业务产生不利影响。
▲募集配套资金未能实施的风险
上市公司拟向不超过 35 名符合条件的特定投资者非公开发行股份募集配套资金。若国家法律、法规或其他规范性文件对非公开发行股票的发行对象、发行数量等有最新规定或监管意见,上市公司将按最新规定或监管意见进行相应调整,同时本次配套募集资金事项能否取得中国证监会的批准亦存在不确定性。此外,若股价波动或市场环境变化,可能存在本次募集配套资金金额不足乃至募集失败的风险
▲市场竞争加剧的风险
标的公司主要从事 CMP 设备的研发、生产与销售。标的公司所在的半导体设备行业受国家政策鼓励影响发展迅速,一方面,行业内企业数量增加迅速,另一方面,行业内企业不断结合自身优势拓展市场,标的公司面临的市场竞争逐渐加剧。尽管标的公司在技术水平等方面具有竞争优势,但若未来标的公司无法正确把握市场动态及行业发展态势,无法结合市场需求进行相应产品的创新、开发,或竞争对手开发出更具有市场竞争力的产品、提供更好的价格和服务,则标的公司的业务和经营业绩将受到一定影响,因此标的公司可能面临市场竞争加剧的风险。
▲标的公司尚未盈利的风险
标的公司自 2018 年成立以来,不断推出新产品、市场认可程度逐步提升,正处于从研发到大规模量产的关键阶段。半导体设备行业具有技术密集、研发投入大、市场导入周期相对较长等特征,标的公司产品虽已批量发往客户端验证,但尚未完全进入大规模量产期,确认收入金额有限。标的公司为保证产品和技术的先进性和稳定性,在研发、人才、市场推广培育等方面存在持续高水平的投入,因而导致标的公司存在尚未实现盈利的情形。
公开资料显示,中微公司主营业务是高端半导体设备及泛半导体设备的研发、生产和销售。公司的主要产品是刻蚀设备、薄膜沉积设备、MOCVD设备、其他设备。
最新业绩方面,10月29日,中微公司(688012)公布2025年三季报,公司营业收入为80.63亿元,同比上升46.40%;归母净利润为12.11亿元,同比上升32.66%;扣非归母净利润为8.87亿元,同比上升9.05%。其中第三季度,公司营业收入为31.02亿元,同比上升50.62%;归母净利润为5.05亿元,同比上升27.5%;扣非归母净利润为3.48亿元,同比上升5.38%。
市场分析指出,在全球半导体设备巨头应用材料、日立、ASM垄断CMP市场的格局下,杭州众硅是国产阵营中最有望“跑出来”的种子选手。中微公司此时出手,既是以时间换空间,也是以资本换技术。短期看,亏损资产并表将摊薄EPS;长期看,若整合顺利,中微有望复制“刻蚀+薄膜”成功路径,在2027年前后成为全球前五的综合性前道设备平台。后市投资者可紧盯两点:一是最终评估价及业绩承诺能否落地;二是2026年杭州众硅订单兑现度。