天普股份(605255)将第四次因为股价异动进入停牌核查。自8月底以来,天普股份股价已累计上涨超450%。其中,近四个交易日公司股价再涨35%。

根据天普股份11月27日晚间公告,因为公司股价已累积巨大交易风险,现已严重偏离上市公司基本面,为进一步维护投资者利益,公司就近期股票交易情况进行停牌核查。具体复牌时间未确定。
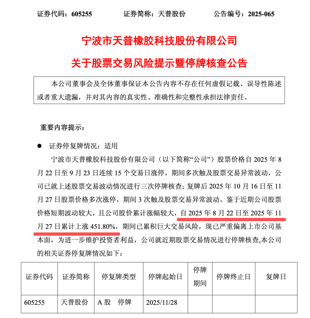
自8月22日至11月27日,天普股份股价已累计上涨超450%,其中11月24日至27日的四个交易日累计大涨35%。回顾天普股份的股价异动,在8月22日至9月23日连续15个交易日涨停。公司已就上述股票交易波动情况进行三次停牌核查,但是复牌后,天普股份的股票价格仍然多次涨停。

引发天普股份股价异动的导火索,来自于中昊芯英方面对天普股份的收购、增资计划。相关动作完成后,中昊芯英实控人将成为上市公司的新实控人。中昊芯英专注于研发高性能AI芯片及计算集群。
围绕中昊芯英的收购计划,天普股份已经反复多次澄清:中昊芯英自身现有资本证券化路径与本次收购上市公司无关;中昊芯英无资产注入计划,且没有在未来12个月内改变上市公司主营业务或者对上市公司主营业务做出重大调整的明确计划。
据了解,目前中昊芯英已启动独立自主的首次公开发行股票(IPO)相关工作,现已进入股份制改制(股改)过程阶段。
此外,天普股份还从交易情况提示多则风险。包括:市盈率和市净率显著高于行业平均水平,目前天普股份最新市盈率为605.87倍,公司所处的汽车零部件行业市盈率为29.71倍;公司控股股东、实际控制人和收购方合计持有公司股票在总股本的占比为75%,公司剩余外部流通盘较小,可能存在非理性炒作风险。
交易数据显示,天普股份当下的交易资金较为分散。11月25日至26日,天普股份二连涨停,其间累计成交近12亿元,但是龙虎榜上买方前五席位合计净买入金额也仅5717.64万元。
值得注意的是,中昊芯英对天普股份股东提出的要约正在推进中,不受停牌核查影响,本次要约将到12月19日止。目前本次要约收购预受要约账户总数为4户,股份总数为3400股。天普股份提示,鉴于公司最近交易日收盘价为147.00元/股,显著高于要约收购价格23.98元/股,如果投资者接受要约需承受每股损失123.02元。
