
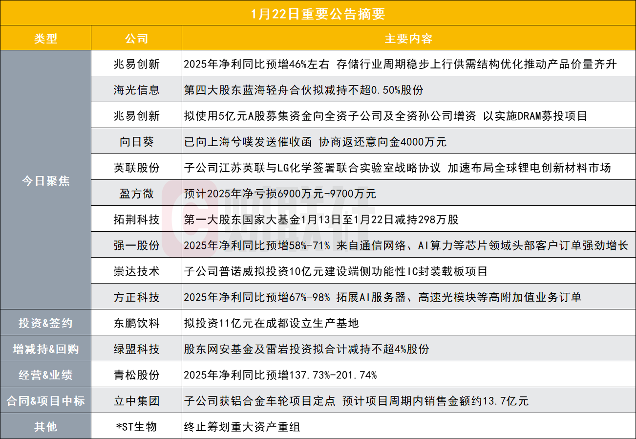
今日聚焦
【兆易创新:2025年净利同比预增46%左右存储行业周期稳步上行供需结构优化推动产品价量齐升】
兆易创新(603986.SH)发布2025年度业绩预告,预计归属于上市公司股东的净利润为16.10亿元左右,与上年同期相比增长46%左右。2025年,公司营业收入实现稳健增长,主要得益于技术变革、行业格局优化及公司战略有效落地形成的多重协同效应。技术层面,AI算力建设提速带动需求显著提升,公司面向PC、服务器、汽车电子等领域产品深度受益。行业层面,存储行业周期稳步上行,供需结构优化推动产品价量齐升。公司始终坚持以市场占有率为核心的发展目标,持续深化多元化产品布局,多领域需求增长与公司丰富的产品矩阵形成高效协同,为全年业绩稳步攀升提供坚实支撑。
【海光信息:第四大股东蓝海轻舟合伙拟减持不超0.50%股份】
海光信息(688041.SH)公告称,持股5%以上股东成都蓝海轻舟企业管理合伙企业(有限合伙)因自身资金需求,计划自公告披露之日起15个交易日后的三个月内,通过大宗交易和/或集中竞价交易方式减持不超过1,162万股,即不超过公司总股本的0.50%。减持股份来源为首次公开发行前取得的股份。减持期间为2026年2月13日至2026年5月12日。
【兆易创新:拟使用5亿元A股募集资金向全资子公司及全资孙公司增资以实施DRAM募投项目】
兆易创新(603986.SH)公告称,公司拟以“DRAM芯片研发及产业化项目”专户的A股募集资金向项目实施主体珠海芯存增资5亿元,并由珠海芯存使用募集资金向合肥芯存、西安芯存分别增资3000万元、5000万元,以实施该募投项目,本次增资完成后,珠海芯存注册资本由1亿元变更为1.5亿元,仍为公司全资子公司;合肥芯存和西安芯存注册资本分别由3000万元、6000万元变更为4000万元、7000万元,仍为公司全资孙公司。公司本次使用A股部分募集资金向全资子公司及全资孙公司增资,是基于公司DRAM募投项目的建设需要,未改变募集资金的投资方向和项目建设内容,不会对项目实施造成实质性影响,不存在损害公司和股东利益的情形。
【向日葵:已向上海兮噗发送催收函协商返还意向金4000万元】
向日葵(300111.SZ)公告称,公司向上海兮噗科技有限公司支付了收购意向金人民币4000万元整。根据协议约定,如本次交易终止,上海兮噗应在交易终止后5个工作日内将意向金退还。公司已向上海兮噗发送《催收函》,要求其履行退款义务。双方同意共同探讨分期返还或其他可行的还款安排。
【英联股份:子公司江苏英联与LG化学签署联合实验室战略协议加速布局全球锂电创新材料市场】
英联股份(002846.SZ)公告称,鉴于子公司江苏英联与LG化学已有长期良好的合作关系,为充分发挥各自优势,双方达成进一步深化合作的意向,由江苏英联与LG化学联合成立“英联-LG化学联合实验室”,双方将正式携手开发新一代复合集流体用高分子创新材料,加速布局全球锂电创新材料市场。江苏英联作为专业的复合集流体研发及制造商,LG化学作为一家多元化的全球领先科学企业,双方成立联合实验室将聚焦新一代锂电池复合集流用高分子聚合物基材及其创新工艺技术的开发。同时,双方将共同推进高性能复合集流体的创新研发与规模化应用进程。此外,双方将共同推动复合集流体材料技术的突破、应用和产业化进程。该协议预计对公司本年度经营业绩不会产生重大影响,但会对公司未来的经营发展起到积极作用。
【3连板盈方微:预计2025年净亏损6900万元-9700万元】
盈方微(000670.SZ)公告称,公司发布2025年度业绩预告,预计归属于上市公司股东的净利润为-6,900万元至-9,700万元。上年同期为-6,197.04万元。公司2025年度归属于上市公司股东的净利润为负值,主要原因系受市场影响,分销业务部分产品销售价格下降、新产品线目前处于开拓状态,毛利较低,从而导致整体毛利率下滑;公司实施上市公司股权激励计划确认股份支付费用、大股东资助款及对外融资确认财务利息费用、公司计提商誉减值准备等原因所致。
【拓荆科技第一大股东国家大基金1月13日至1月22日减持298万股】
拓荆科技(688072.SH)公告称,公司股东国家集成电路产业投资基金股份有限公司于2026年1月13日至22日期间通过大宗交易方式减持公司股份297.7639万股,持股比例由17.92%减少至16.86%。
【强一股份:2025年净利同比预增58%-71% 来自通信网络、AI算力等芯片领域头部客户订单强劲增长】
强一股份(688809.SH)发布2025年度业绩预告,预计归属于上市公司股东的净利润为3.68亿元到3.99亿元,比上年同期增长57.87%至71.17%。公司作为国内探针卡龙头供应商,产品精准匹配下游市场需求,来自通信网络、AI算力等芯片领域头部客户的订单强劲增长,推动产能利用率维持高位。产品端,成熟2DMEMS探针卡持续提升渗透率,凭高密度、高精度优势抢占高端逻辑芯片测试市场,成为业绩增长核心引擎,优化盈利结构。2.5DMEMS探针卡通过存储领域头部客户验证并小批量出货,贡献新增收入。
【中微公司:第一大股东上海创投1月6日至1月21日期间累计减持1%公司股份本次减持计划已实施完毕】
中微公司(688012.SH)公告称,2026年1月6日至2026年1月21日,股东上海创投通过大宗交易已累计减持中微公司股份626.15万股,减持股份数量已达到中微公司股份总数的1%,本次减持计划已实施完毕。
【崇达技术:子公司普诺威拟投资10亿元建设端侧功能性IC封装载板项目】
崇达技术(002815.SZ)公告称,为满足公司业务发展需要,进一步提升公司在高端集成电路载板领域的核心竞争力,特别是把握端侧芯片快速发展带来的市场机遇,公司控股子公司普诺威与昆山市千灯镇人民政府签署投资协议,拟投资10亿元建设端侧功能性IC封装载板项目。项目地点位于江苏省昆山市千灯镇,实施主体为普诺威,投资规模包括总工业固定资产投资8亿元。项目建设期预计为2026年5月土地挂牌至2028年9月建成投产。本次投资是公司基于整体战略规划,紧抓AI技术发展浪潮,特别是端侧设备对高性能、高密度封装载板迫切需求的重要举措。项目旨在扩大公司在高端IC载板领域的产能规模与技术优势,优化产品结构,提升在半导体封装产业链关键环节的竞争力和市场占有率,符合公司及全体股东的利益。
【方正科技:2025年净利同比预增67%-98% 拓展AI服务器、高速光模块、高端交换机等高附加值业务订单】
方正科技(600601.SH)发布2025年度业绩预告,预计归属于母公司所有者的净利润为4.30亿元至5.10亿元,同比增加67.06%到98.14%。2025年,公司抢抓人工智能产业爆发机遇,充分发挥在通讯设备、智能终端等应用领域的市场优势,聚焦人工智能及算力赛道,加速拓展AI服务器、高速光模块、高端交换机等高附加值业务订单,持续优化产品结构,提升盈利能力。此外,公司持续推进精细化管理,通过实施股权激励绑定核心团队,强化成本管控,全面提升运营效率。报告期内,公司的主要经营指标得以快速提升。小财注:方正科技2025年Q3净利1.44亿元,据此计算,2025年Q4净利预计1.13亿元-1.93亿元,环比变动为-21%至34%。第四季度净利润分析师一致预测是0.68亿,业绩高于预期。
投资&签约
【东鹏饮料:拟投资11亿元在成都设立生产基地】
东鹏饮料(605499.SH)公告称,公司拟与成都温江高新技术产业园区管委会签订《投资协议书》,投资项目为“东鹏饮料成都生产基地项目”,项目总投资11亿元。公司拟在成都市温江区注册设立全资子公司成都东鹏维他命饮料有限公司,注册资本为1亿元,专项负责推进、实施所投资项目。
【华菱钢铁:子公司华菱涟钢投资4.5亿元实施焦化厂6m焦炉原地大修项目】
华菱钢铁(000932.SZ)公告称,公司子公司湖南华菱涟源钢铁有限公司拟实施焦化厂6m焦炉原地大修项目,投资额44,988万元,建设期19个月。项目旨在解决焦炉老化问题,改善炉况,恢复生产能力,满足环保政策要求,降低生产成本,保障生产需求,并落实节能减碳要求。项目不影响公司正常生产经营,不会对财务及经营状况产生重大不利影响。
增减持&回购
【绿盟科技:股东网安基金及雷岩投资拟合计减持不超4%股份】
绿盟科技(300369.SZ)公告称,持股5%以上股东中电科(成都)网络安全股权投资基金合伙企业(有限合伙)(简称网安基金)计划减持不超过2431.87万股,占公司总股本的3%;股东雷岩投资有限公司(简称雷岩投资)计划减持不超过810.62万股,占公司总股本的1.00%;减持方式分别为大宗交易和集中竞价交易(网安基金)、集中竞价交易(雷岩投资);减持原因分别为经营管理需要、资金周转;减持期间分别为公告披露之日起十五个交易日后的三个月内(即2026年2月13日至2026年5月12日)、公告披露之日起三个交易日后的三个月内(即2026年1月28日至2026年4月27日)。
【华图山鼎:股东车璐拟减持不超3%股份】
华图山鼎(300492.SZ)公告称,持股5%以上股东车璐因个人资金需求,计划以集中竞价方式、大宗交易方式减持公司股份合计不超过589.69万股(即不超过剔除公司回购专用证券账户股份后总股本比例的3.00%),减持期间为公告披露之日起15个交易日后的三个月内(2026年2月24日至2026年5月22日)。
【物产金轮:股东计划减持不超公司总股本的3%】
物产金轮(002722.SZ)公告称,股东南通金轮控股有限公司计划在公告披露之日起15个交易日后的3个月内,以集中竞价、大宗交易方式合计减持公司股份不超过6,649,575股,即不超过公司总股本的3%。减持原因为自身经营需要,股份来源为首次公开发行前已取得的股份。减持价格将根据市场情况及股价确定,并遵守相关法律法规及承诺。减持计划实施存在不确定性风险,但不会对公司治理结构及持续经营产生影响。
【骏成科技:股东骏成合伙拟减持不超2.94%股份】
骏成科技(301106.SZ)公告称,持股5%以上股东骏成合伙计划减持不超过300万股,占公司总股本的2.94%。减持原因为股东自身资金需求,减持方式为集中竞价交易和大宗交易,减持期间为公告披露之日起15个交易日后的3个月内(即2026年2月13日至2026年5月12日)。
【恒逸石化:拟以5亿元至10亿元回购股份】
恒逸石化(000703.SZ)公告称,公司计划使用自有及自筹资金,以集中竞价交易方式回购股份,资金总额不低于5亿元,不超过10亿元。回购价格不超过15元/股。回购的股份将用于实施员工持股计划或股权激励。
经营&业绩
【青松股份:2025年净利同比预增137.73%-201.74%】
青松股份(300132.SZ)发布2025年度业绩预告,预计归属于上市公司股东的净利润为1.30亿元~1.65亿元,比上年同期增长137.73%~201.74%。报告期内,国内化妆品行业整体消费呈稳步复苏态势,公司客户订单需求有所增长,带动公司营业收入同比增长;预计非经常性损益对当期净利润的影响约为3400万元(2024年同期为-71.52万元),主要系公司148亩土地项目处置完成所致。
【亿道信息:2025年净利同比预增76.04%-128.85%】
亿道信息(001314.SZ)发布2025年度业绩预告,预计归属于上市公司股东的净利润为6,000万元–7,800万元,比上年同期增长76.04%–128.85%。报告期内,公司积极推进业务布局与市场拓展,订单量稳步增加,经营规模扩大;同时推动数字化建设,升级生产制造与供应链平台,加强成本管控,盈利能力改善,盈利实现较快增长。
【中元股份:2025年净利同比预增80%-105%】
中元股份(300018.SZ)发布2025年度业绩预告,预计归属于上市公司股东的净利润为1.39亿元-1.58亿元,比上年同期增长80.00%-105.00%。报告期内,公司聚焦智能电网核心领域,紧抓行业发展机遇,锚定战略目标推进经营计划,通过市场开拓、产品迭代升级与新品研发、资源配置优化及精细化管理筑牢业务根基。主营产品营收及合同额稳步增长;信息系统、硬压板在线监测系统等新品营收及合同额显著提升。
【睿创微纳:2025年净利同比预增93%左右】
睿创微纳(688002.SH)预计2025年归属于上市公司股东的净利润为11.00亿元左右,比上年同期增长93%左右。报告期内,公司持续加大研发投入与新产品开发力度,积极开拓市场,扩大销售规模,保持订单充足和及时生产交付。
【思瑞浦:2025年预盈1.65亿元-1.84亿元公司业务在汽车、AI服务器、光模块等市场持续成长】
思瑞浦(688536.SH)发布2025年度业绩预告,预计归属于上市公司股东的净利润为1.65亿元至1.84亿元,实现扭亏为盈。2025年,公司业务在汽车、AI服务器、光模块、新能源(光伏逆变、储能等)、电源模块、电网、工控、测试测量、家用电器等市场持续成长,且通过与并购标的深圳市创芯微微电子有限公司的业务融合,公司实现了在工业、汽车、通信、消费电子四大市场的全面布局,竞争力进一步加强,公司整体出货量和营收实现大幅增长。同时,得益于加强经营管理及成本费用的管控,公司整体效益显著提升,相关费用并未随营业收入的增加而大幅增加。
合同&项目中标
【立中集团:子公司获铝合金车轮项目定点预计项目周期内销售金额约13.7亿元】
立中集团(300428.SZ)公告称,公司子公司墨西哥立中和天津立中近日收到某国际知名汽车制造商铝合金车轮项目的定点通知。项目预计2027年中旬开始量产,项目生命周期8年,预计项目周期内销售金额约13.7亿元。本次定点项目不排除后续其它项目共同使用产品的可能性。客户的定点通知是客户对公司指定铝合金车轮开发和供货资格的认可,不构成最终订单或销售合同,产品的实际供货时间、供货价格、供货数量以正式供货协议或销售订单为准,存在不确定性影响。
股价异动
【2连板宏和科技:主要产品电子级玻璃纤维布是PCB的基础材料之一主营业务不存在重大变化】
宏和科技(603256.SH)公告称,公司股票连续两个交易日收盘价格跌幅偏离值累计超过20%,属于股票交易异常波动情形。近日,公司关注到部分媒体将公司列为PCB概念。公司主要产品电子级玻璃纤维布是PCB的基础材料之一,公司长期专注于主要产品的研发、生产与销售,主营业务不存在重大变化。经公司自查,公司未发现需要澄清或回应的媒体报道或市场传闻;也未发现其他可能对公司股票交易价格产生较大影响的重大事件。公司在此特别提醒广大投资者注意热点概念炒作风险,审慎判断、理性决策。
其他
【*ST生物:终止筹划重大资产重组】
*ST生物(000504.SZ)公告称,公司与交易各方签署了《股权收购意向协议之终止协议》,终止筹划收购湖南慧泽生物医药科技有限公司51%股权的重大资产重组事项。本次交易尚未进入正式实施阶段,交易各方未达成实质性协议。公司承诺至少一个月内不再筹划重大资产重组事项。
【复星医药:控股子公司药品重酒石酸去甲肾上腺素注射液获注册批准】
复星医药(600196.SH)公告称,公司控股子公司锦州奥鸿药业有限责任公司就重酒石酸去甲肾上腺素注射液的药品注册申请获国家药品监督管理局批准。该药品获批适应症包括急性低血压状态的血压恢复、心跳骤停的辅助治疗和心跳骤停复苏后的血压维持等。该药品为复星医药自主研发的化学药品,截至2025年12月,累计研发投入约为人民币874万元。根据IQVIA CHPA数据,2024年该药品在中国境内的销售额约为人民币18.11亿元。该药品获批上市将进一步丰富复星医药的产品线,但具体销售情况可能受到多种因素影响,具有较大不确定性。
【泽璟制药:注射用ZG005与含铂化疗联用获得药物临床试验批准通知书】
泽璟制药(688266.SH)公告称,公司收到国家药品监督管理局核准签发的《药物临床试验批准通知书》,注射用ZG005与含铂化疗联合用于晚期鼻咽癌和食管鳞癌的临床试验获得批准。该药物为创新型肿瘤免疫治疗生物制品,有望用于治疗多种实体瘤。由于药品研发周期长、审批环节多,存在无法获批上市销售的风险,对公司近期业绩不会产生重大影响。