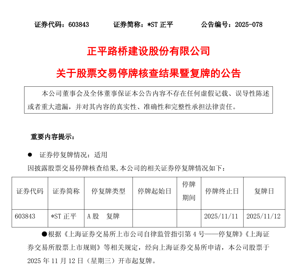
11月11日晚,*ST正平(603843)公告,公司就股票交易情况进行核查,鉴于相关核查工作已完成,公司股票将于11月12日开市起复牌。

公告显示,公司股票自2025年9月1日至10月28日累计涨幅152.42%,可能存在市场情绪过热和非理性炒作风险。公司已发布多次风险提示公告,并自10月29日起停牌核查。自9月起,公司已发布13次股票交易风险提示公告。
核查结果显示,公司非经营性资金占用已清偿完毕,但矿产资源开采能力不足,后续开发存在重大不确定性,且公司面临终止上市风险。根据相关规定,经向上海证券交易所申请,公司股票于2025年11月12日(星期三)开市起复牌。
停牌核查结果:矿产资源开采能力不足
停牌期间,*ST正平对公司非经营性资金占用清偿进展、公司矿产资源开采能力不足、生产经营情况等七个方面的相关情况进行核实。
首先,针对非经营性资金占用清偿进展,*ST正平公告称,2024年,公司控股子公司贵州水利的少数股东欣汇盛源存在对贵州水利的非经营性资金占用,经公司核查实际占用资金为1320.9219万元。2025年7月至10月欣汇盛源先后以现金方式归还占用资金900万元、420.9219万元,截至目前实际占用资金1320.9219万元已全部收回。会计师出具了《关于正平路桥建设股份有限公司关联方非经营性资金占用清偿情况的专项审核报告》,确认截至2025年11月10日,欣汇盛源公司非经营性资金占用余额为0.00元。
*ST正平特别提示,公司2025年1月1日至2025年11月10日的财务报表未经审计,会计师不对除资金占用清偿情况表中所列事项外的其他事项,以及是否还存在尚未披露的其他关联方资金占用情形发表审核意见。
针对矿产资源的开采情况,*ST正平表示,经公司自查,公司全资子公司生光矿业收到青海省自然资源厅颁发的《采矿许可证》。
不过,需要注意的是,公司开采能力不足,矿产资源开发未来需大规模投入建设和运营,但公司目前无充足资金、人员及设备等用于后续开采,矿产资源后续开采进展、能否产生收益均存在重大不确定性。
*ST正平进一步提示,截至2025年6月30日,公司货币资金为1.02亿元,其中因农民工专户保证金、诉讼冻结等受限的货币资金8166.42万元,资产负债率为92.22%。受制于资金投入、市场环境、行业政策及外部环境、人员缺乏等多重因素影响,矿产资源后续开发进展、能否产生收益均存在重大不确定性。
同时,*ST正平还存在终止上市风险。公告显示,因审计范围受限等原因,公司2024年年报被出具了无法表示意见的审计报告,公司股票已被实施退市风险警示。而因2024年度内部控制被出具了否定意见的审计报告、持续经营能力存在重大不确定性、存在违规担保情形,公司股票已被叠加实施其他风险警示。
*ST正平表示,如上述非标意见所涉事项在2025年度无法消除,公司股票将被终止上市。
积极拓展智算服务等新业务
*ST正平主要从事基础设施建设、文旅+产业综合开发和有色金属矿业,可为客户提供基础设施投资咨询、设计建造、运营管理;文化旅游、民俗体验、特色产品销售;矿产资源勘查开发综合服务。
本次停牌核查,*ST正平特别提示公司业绩持续亏损。2024年公司实现营业收入13.62亿元,实现归母净利润-4.84亿元,实现扣非后的归母净利润-4.75亿元;2025年前三季度,公司实现营业收入6.52亿元,实现归母净利润-0.99亿元,实现扣非后的归母净利润-1.90亿元。
*ST正平在半年报中表示,为培育新的效益增长点,公司在报告期内积极拓展新能源建设及智算服务等新业务,目前正在推动相关合作逐步落地实施。公司与青海省海东市政府、内蒙古通辽市政府、青海省数字经济发展集团等建立了合作关系,签署了合作框架协议,正在推进落实海东昆仑算电协同示范产业园、通辽市“绿色能源-智能算力-人工智能应用”协同产业园等项目建设,并积极探索、拓展相关的新能源基建、智算服务业务。
公开信息显示,*ST正平于2024年4月与杭州冰特科技股份有限公司(简称“冰特科技”)成立了数据软件开发商正平云计算。该公司专注于算力设备租赁服务、数据服务及软件开发服务等业务。

据悉,冰特科技是全球首个英特尔商用PC Farm联合实验室的落地方,长期深耕数据中心产品研发,推出多款基于NVIDIA GPU与Intel服务器的整合方案。今年9月,冰特科技公开表示,其代销了英伟达的新产品DGX Spark桌面级AI超算。