这家A股公司,筹划控制权变更!2026年1月5日起停牌
来源:每日经济新闻
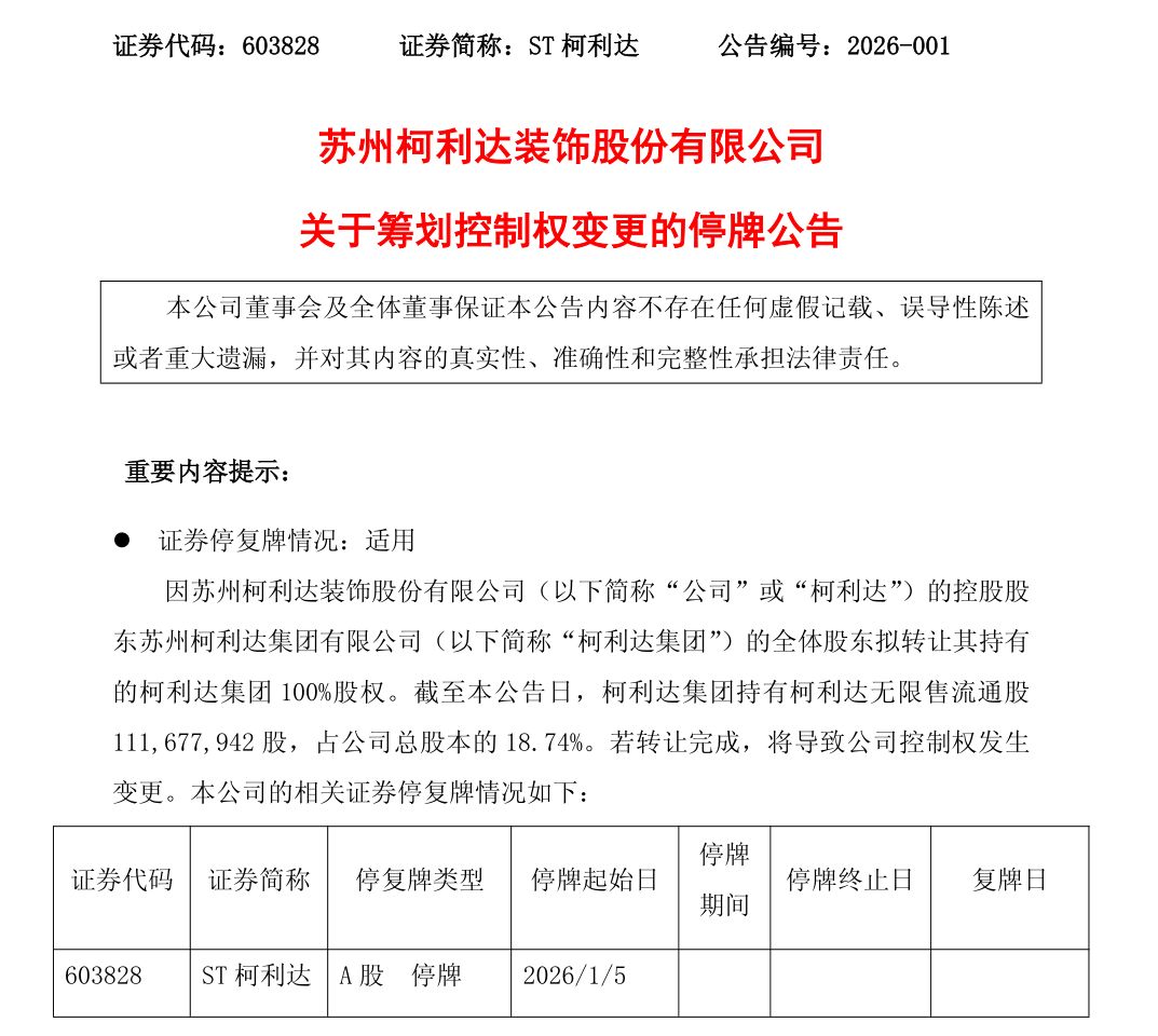
12月31日,ST柯利达(603828.SH,股价8.38元,市值49.94亿元)发布关于筹划控制权变更的停牌公告:公司收到控股股东柯利达集团通知,其股东顾益明、顾龙棣、顾佳和鲁崇明拟转让其持有的柯利达集团100%股权。
截至目前,柯利达集团直接持有公司无限售流通股1.12亿股,占公司总股本的18.74%。若转让完成,将导致公司控制权发生变更。公司股票自2026年1月5日起停牌,预计停牌时间不超过2个交易日。停牌期间,公司将根据事项进展情况履行信息披露义务。

官网显示,ST柯利达成立于2000年8月28日,公司主营业务为建筑幕墙与建筑装饰工程的设计与施工,坚持“内外兼修”的经营理念,深耕江苏,加速拓展全国;以研发设计为先导,以科技为驱动力,大力开拓装配式装修市场,引领建筑装饰装配化进程。建筑幕墙设计、生产、施工与公共建筑装饰设计、施工协同发展。
10月30日,ST柯利达发布2025年三季报。报告显示,公司前三季度营业收入为11.89亿元,同比下降30.48%;归母净利润为-9884.87万元,同比下降683.61%;扣非归母净利润为-1.43亿元,同比下降1403.79%;基本每股收益-0.17元。
每日经济新闻综合公开信息
郑重声明:用户在财富号/股吧/博客等社区发表的所有信息(包括但不限于文字、视频、音频、数据及图表)仅代表个人观点,与本网站立场无关,不对您构成任何投资建议,据此操作风险自担。请勿相信代客理财、免费荐股和炒股培训等宣传内容,远离非法证券活动。请勿添加发言用户的手机号码、公众号、微博、微信及QQ等信息,谨防上当受骗!
评论该主题
帖子不见了!怎么办?作者:您目前是匿名发表 登录 | 5秒注册 作者:,欢迎留言 退出发表新主题
温馨提示: 1.根据《证券法》规定,禁止编造、传播虚假信息或者误导性信息,扰乱证券市场;2.用户在本社区发表的所有资料、言论等仅代表个人观点,与本网站立场无关,不对您构成任何投资建议。用户应基于自己的独立判断,自行决定证券投资并承担相应风险。《东方财富社区管理规定》