鼎信通讯:公司董事兼副总经理收到行政处罚事先告知书
来源:理财周刊-财事汇
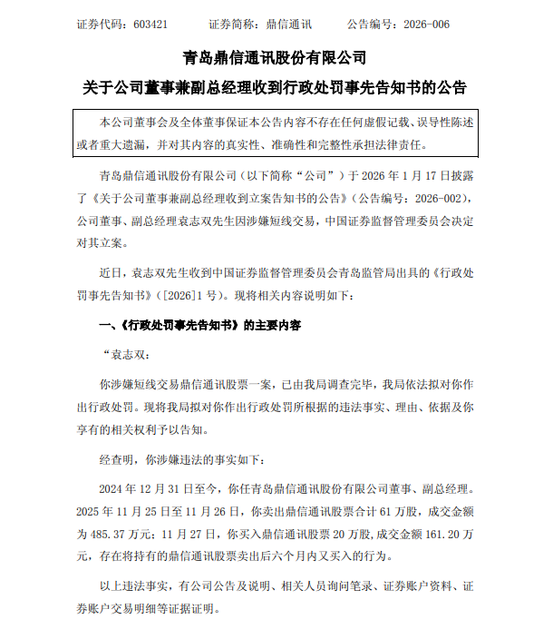
鼎信通讯(603421.SH)2月3日发布公告,近日,袁志双先生收到中国证券监督管理委员会青岛监管局出具的《行政处罚事先告知书》([2026]1 号)。

公司于2026 年1 月17 日披露了《关于公司董事兼副总经理收到立案告知书的公告》(公告编号:2026-002),公司董事、副总经理袁志双先生因涉嫌短线交易,中国证券监督管理委员会决定对其立案。
公开资料显示,公司创立于2008年,2016年10月在上海证交所挂牌上市,总部位于青岛,拥有上海芯片、西安算法、青岛研发三大基地,是以自主研发平台、自主IC设计、自主嵌入式软件、自主工程设计和自主自动化生产为基础的集团化企业。
鼎信通讯2025年三季度业绩报告显示,2025年前三季度,公司营业收入营收10.66亿元;归属于上市公司股东的净利润亏损达3.36亿元。
截至2月3日9点56分,鼎信通讯的股价7.86元/股,总市值51亿元。
郑重声明:用户在财富号/股吧/博客等社区发表的所有信息(包括但不限于文字、视频、音频、数据及图表)仅代表个人观点,与本网站立场无关,不对您构成任何投资建议,据此操作风险自担。请勿相信代客理财、免费荐股和炒股培训等宣传内容,远离非法证券活动。请勿添加发言用户的手机号码、公众号、微博、微信及QQ等信息,谨防上当受骗!
评论该主题
帖子不见了!怎么办?作者:您目前是匿名发表 登录 | 5秒注册 作者:,欢迎留言 退出发表新主题
温馨提示: 1.根据《证券法》规定,禁止编造、传播虚假信息或者误导性信息,扰乱证券市场;2.用户在本社区发表的所有资料、言论等仅代表个人观点,与本网站立场无关,不对您构成任何投资建议。用户应基于自己的独立判断,自行决定证券投资并承担相应风险。《东方财富社区管理规定》