日播时尚(603196.SH)2024年年报净利润为-1.59亿元,同比由盈转亏
来源:界面新闻
2025年2月26日,日播时尚(603196.SH)发布2024年年报。
公司营业总收入为8.66亿元,较去年同报告期营业总收入减少1.61亿元,同比较去年同期下降15.68%。归母净利润为-1.59亿元,较去年同报告期归母净利润减少1.76亿元,同比较去年同期下降1028.87%。经营活动现金净流入为9873.92万元,较去年同报告期经营活动现金净流入减少4144.18万元,同比较去年同期下降29.56%。

公司最新资产负债率为38.58%,较去年同季度资产负债率增加7.44个百分点。
公司最新毛利率为55.56%,较去年同季度资产负债率减少1.00个百分点。最新ROE为-24.94%,较去年同季度ROE减少27.08个百分点。
公司摊薄每股收益为-0.67元,较去年同报告期摊薄每股收益减少0.74元,同比较去年同期下降1036.08%。
公司最新总资产周转率为0.79次,较去年同季度总资产周转率减少0.06次,同比较去年同期下降7.08%。最新存货周转率为1.37次,较去年同季度总资产周转率增加0.02次,实现2年连续上涨,同比较去年同期上涨1.46%。
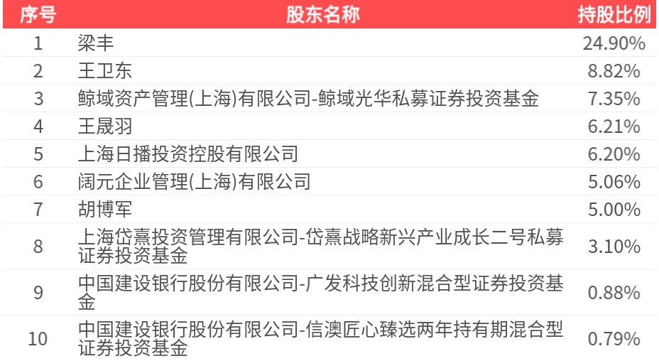
公司股东户数为1.41万户,前十大股东持股数量为1.62亿股,占总股本比例为68.31%,前十大股东持股情况如下:

公司研发总投入为2780.26万元,该研发总投入在近5年同期表现中排名第2,较去年同报告期研发总投入减少124.40万元,同比较去年同期下降4.28%。最新研发投入占比为3.21%,该研发投入占比在近5年同期值中排名第1,较去年同季度研发投入占比增加0.38个百分点,实现3年连续上涨。
郑重声明:用户在财富号/股吧/博客等社区发表的所有信息(包括但不限于文字、视频、音频、数据及图表)仅代表个人观点,与本网站立场无关,不对您构成任何投资建议,据此操作风险自担。请勿相信代客理财、免费荐股和炒股培训等宣传内容,远离非法证券活动。请勿添加发言用户的手机号码、公众号、微博、微信及QQ等信息,谨防上当受骗!
评论该主题
帖子不见了!怎么办?作者:您目前是匿名发表 登录 | 5秒注册 作者:,欢迎留言 退出发表新主题
温馨提示: 1.根据《证券法》规定,禁止编造、传播虚假信息或者误导性信息,扰乱证券市场;2.用户在本社区发表的所有资料、言论等仅代表个人观点,与本网站立场无关,不对您构成任何投资建议。用户应基于自己的独立判断,自行决定证券投资并承担相应风险。《东方财富社区管理规定》