• 最近访问:
发表于 2025-11-19 18:36:59 股吧网页版
超级牛股,明日复牌!网友:看看是否还是老大
来源:中国基金报


K图 603122_0

  【导读】14日12板合富中国核查完毕,宣布明日开市起复牌

  14日12板大牛股合富中国,即将复牌!

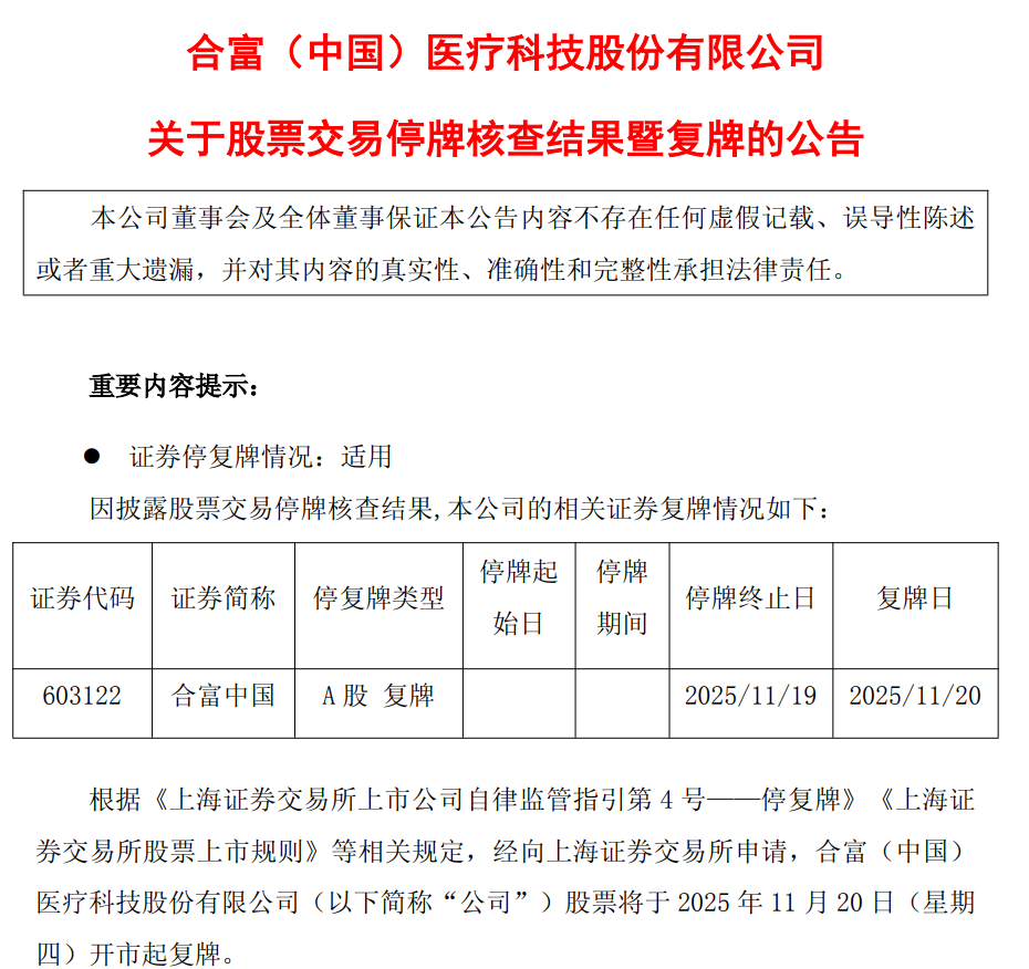
  11月19日盘后,合富中国发布关于股票交易停牌核查结果暨复牌的公告。

  合富中国称,近期,公司就股票交易异常波动及严重异常波动的相关事项进行了核查。鉴于相关核查工作已完成,经向上海证券交易所申请,公司股票将于2025年11月20日(星期四)开市起复牌。

  来看详情——

不存在应披露而未披露信息

当前股价存在明显泡沫化特征

  作为近期超级牛股,合富中国在10月28日至11月14日期间走出“14天12板”,累计涨幅高达256.29%,引发市场关注。停牌前,合富中国股价收于23.8元/股,总市值为95亿元。

  合富中国称,经公司自查,并向公司控股股东和间接控股股东核实,截至公告披露日,除了在指定媒体上已公开披露的信息外,不存在影响公司股票交易价格异常波动的重大事宜;不存在其他涉及本公司应披露而未披露的重大信息,包括但不限于重大资产重组、股份发行、重大交易类事项、业务重组、股份回购、股权激励、破产重整、重大业务合作、引进战略投资者等重大事项。

  此外,合富中国表示,公司未发现其他有可能对公司股价产生较大影响的重大事件。公司董事、高级管理人员、控股股东及间接控股股东在公司本次股票交易异常波动期间不存在买卖公司股票的情况。

  同时,合富中国提醒称,公司主营业务未发生重大变化,且处于亏损状态。股价短期内连续上涨,存在市场情绪过热、非理性炒作风险;股价涨幅已严重显著偏离公司基本面,投资者参与交易可能面临较大风险。

  合富中国称,其最新市盈率水平显著高于同行业上市公司水平,当前股价存在明显泡沫化特征。股价连续上涨期间,公司股票流通换手率亦出现较大波动,击鼓传花效应明显。

复牌表现将受到重点关注

  公开信息显示,合富中国是目前唯一一家两岸双上市的医疗企业,主营业务包括临床诊疗AI辅助系统、远程医疗推动优质医疗资源的下沉与共享、医院精细化运营管理、两岸医疗专家合作交流、科研成果转化及商业落地、体外诊断试剂及耗材精细化管理服务等。

  业绩方面,2025年前三季度,合富中国实现营业收入5.49亿元,同比下降22.8%;净亏损0.12亿元,由盈转亏。

  合富中国表示,受国内宏观形势变动,以及集中采购降价等医疗行业政策调整的影响,公司面向医院客户的产品采购单价有所下调,叠加同期订单采购量较上年出现缩减,导致公司销售收入与利润水平同步下滑。

  股价一路走高后被关“小黑屋”,合富中国明日复牌后的表现引发网友期待。

  虽然合富中国在核查公告中表示无异常情况,但回顾本轮行情来看,除了AI医疗本身的热点外,其股价上涨也受到近期股民“看名炒股”的助推。同期因股票简称寓意较好而上涨的还有人民同泰、中利集团、安泰集团等。

  不过,近期相关热股行情已出现逆转。11月19日,人民同泰、安泰集团跌停,中利集团跌超8%。合富中国明日股价表现“吉凶如何”,将成为市场关注重点。

郑重声明:用户在财富号/股吧/博客等社区发表的所有信息(包括但不限于文字、视频、音频、数据及图表)仅代表个人观点,与本网站立场无关,不对您构成任何投资建议,据此操作风险自担。请勿相信代客理财、免费荐股和炒股培训等宣传内容,远离非法证券活动。请勿添加发言用户的手机号码、公众号、微博、微信及QQ等信息,谨防上当受骗!
作者:您目前是匿名发表   登录 | 5秒注册 作者:,欢迎留言 退出发表新主题
温馨提示: 1.根据《证券法》规定,禁止编造、传播虚假信息或者误导性信息,扰乱证券市场;2.用户在本社区发表的所有资料、言论等仅代表个人观点,与本网站立场无关,不对您构成任何投资建议。用户应基于自己的独立判断,自行决定证券投资并承担相应风险。《东方财富社区管理规定》

扫一扫下载APP

扫一扫下载APP
信息网络传播视听节目许可证:0908328号 经营证券期货业务许可证编号:913101046312860336 违法和不良信息举报:021-34289898 举报邮箱:jubao@eastmoney.com
沪ICP证:沪B2-20070217 网站备案号:沪ICP备05006054号-11 沪公网安备 31010402000120号 版权所有:东方财富网 意见与建议:021-54509966/952500