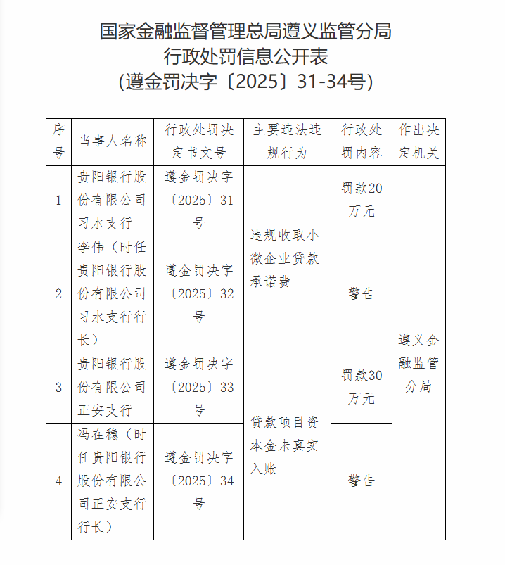
一天内贵阳银行又收到几张罚单!12月23日,据国家金融监督管理总局遵义监管分局行政处罚信息公开表显示,贵阳银行习水支行因“违规收取小微企业贷款承诺费”被罚款20万元;时任贵阳银行习水支行行长李伟同样因此被警告。与此同时,贵阳银行正安支行因“贷款项目资本金未真实入账”被罚款30万元;时任贵阳银行正安支行行长冯在稳同样因“贷款项目资本金未真实入账”被警告。

处罚信息公开表截图。
今年已收到10起罚单
事实上,这并非贵阳银行近期第一次收到监管罚单。就在11月25日披露的行政处罚信息公开表显示,因“贷款三查不到位”,贵阳银行黔西南分行被罚款60万元。同时,时任贵阳银行黔西南分行行长助理易麒麟被警告并罚款5万元,时任贵阳银行兴仁支行行长杨春被警告,显示基层信贷风控体系存在系统性漏洞。
据记者不完全统计,贵阳银行今年以来已累计收到监管处罚10起,总处罚金额达240万元人民币,其中,分支机构处罚共8起,涉及黔西南分行、龙里支行、福泉支行、黔南分行、习水支行、正安支行等;另外共6名责任人被警告或罚款,其中2人被同时处以警告与罚款。
此外,贵阳银行2024年时曾单日收到5张罚单,涉及员工职务侵占、内控薄弱等,引发市场对该行内控机制有效性的关注。
营收净利润连续“双降” 不良率升至九年来最高
在“罚单不断”的同时,贵阳银行的业绩持续承压。据最新财报显示,2025年前三季度,贵阳银行实现营业收入94.35亿元,同比下降13.73%;归母净利润39.15亿元,同比下降1.39%。值得一提的是,这已经是贵阳银行自2023年以来连续三年营收与净利润“双降”。
具体来看,贷款增速放缓,息差收窄,成为贵阳银行营收规模持续收缩的主要原因:2025年前三季度,该行利息净收入76.06亿元,同比减少10.65亿元,降幅达到12.3%。报告期内,该行净利差、净息差分别由上年同期的1.76%、1.8%降至1.6%、1.57%。非息收入中,2025年前三季度,贵阳银行实现手续费及佣金净收入2.47亿元,同比减少8.6%;投资收益21.88亿元,同比增长34.2%;公允价值变动损益-8.9亿元,同比减少11.83亿元。
贵阳银行的资产质量也在持续在恶化:截至2025年6月末,贵阳银行不良贷款率升至1.70%,为其上市九年以来最高水平;截至2025年9月末,贵阳银行不良贷款率为1.63%,虽较6月末的1.70%小幅回落,但仍为上市以来次高值。其房地产贷款不良率由2024年末的1.05%攀升至1.75%,余额达527.63亿元,占贷款总额15.36%,风险敞口集中。
拟任高管“未批先辞”现象频发
贵阳银行的高管也上演“走马灯”式的人事变动,拟任高管“未批先辞”现象频发。
譬如贵阳银行2024年提名的董事候选人余瑞,历经16个月监管核准未果后近期主动辞任。而在此之前,同样是任职资格等待一年未果后,该行拟任董事梁诚于今年7月7日辞去董事及董事会发展战略委员会委员职务。与之情况相似的还有去年1月获聘任的拟任副行长杨轩,直到去年底辞职,其任职资格都没有得到监管核准。
2025年以来,贵阳银行的首席风险官、总稽核等关键风控岗位也出现空缺:今年1月,该行董事、首席风险官邓勇到龄退休;5月,该行总稽核晏红武到龄退休,自此之后,截至目前,该行并未宣告新人选。
此外,其董事长张正海自2019年任职以来,银行业绩与资产质量持续走弱,而其本人出身监管系统,“监管出身却罚单频发”形成强烈反差。
近三成中小股东反对收购议案
因收购亏损的村镇银行,贵阳银行近期也遭到中小股东质疑。
11月26日晚间,贵阳银行披露股东大会决议。在当日召开的2025年第三次临时股东大会中,该行四大议案获表决通过。但其中,贵阳银行拟收购息烽发展村镇银行有限责任公司设立分支机构的议案却遭到19.0713%股东反对,尤其是5%以下股东反对票的比例高达27.2325%。
分析人士认为,贵阳银行中小股东的质疑,与贵阳银行近年来业绩表现疲软不无关系。
公开资料显示,贵阳银行成立于1997年,注册资本36.56亿元。目前,全行下辖9个省内分行、1个省外分行,机构网点实现贵州省88个县域全覆盖,发起设立贵阳贵银金融租赁有限责任公司和广元市贵商村镇银行股份有限公司,初步形成立足贵州、辐射西南的服务网络。2016年8月,贵阳银行首次公开发行股票在上海证券交易所上市。
上市以来,贵阳银行股价表现持续承压,长期处于下行通道。尽管上市初期曾冲高至12.65元,但截至目前,其股价已较最高点跌去五成,长期在5元-6元区间徘徊,股价已远低于发行价。