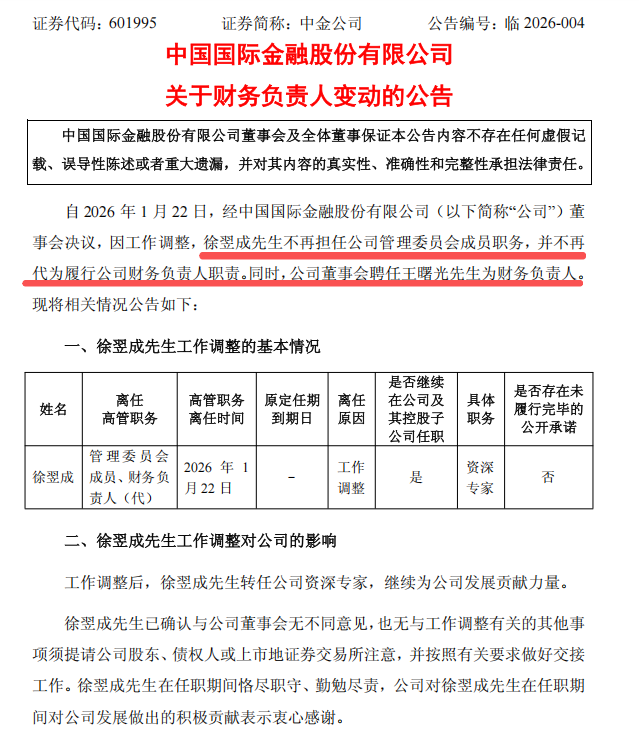
1月22日,中金公司发布公告,聘任王曙光为公司财务负责人,聘任梁东擎为董事会秘书、联席公司秘书,周佳兴将继续担任另一名联席公司秘书,协助梁东擎履行公司秘书职责。

因工作调整,徐翌成不再担任公司管委会成员职务,并不再代为履行公司财务负责人职责;孙男不再担任公司管委会成员、董事会秘书、联席公司秘书职务。中金公司表示,徐翌成、孙男在任职期间恪尽职守、勤勉尽责,公司和董事会对二人在任职期间为公司发展做出的积极贡献表示衷心感谢。
稍早之前的消息显示,孙男下一站将调往中投工作,此外,银河证券原执委委员、首席风险官、合规总监梁世鹏已任中金公司党委委员。
中金公司高管变动恰逢与信达证券、东兴证券吸收合并关键期,中金公司1月15日的最新公告也提到,自本次交易预案披露以来,公司及相关各方正在积极推进本次交易的相关工作,本次交易相关的审计等工作尚未完成,公司将在相关工作完成后,再次召开董事会审议本次交易的相关议案,并按照相关法律法规的规定履行后续有关程序及信息披露义务。
包括上述中金公司在内,年内6家券商高管人事变动落定:中信建投证券黄凌任财富委主任、武超则任机构业务委员会主任;长城证券原副总裁周钟山出任总裁兼财务负责人,阮惠仙履新董秘;野村东方国际证券原总经理北村充隆升任董事长,王旭阳接任总经理;财达证券董事长张明不再兼任总经理一职,常务副总胡恒松接棒;瑞穗证券(中国)成立,同时高管团队同步亮相,大田原广任董事长,耿欣出任副董事长兼经理。
中金两高管任职调整
王曙光既为中金公司总裁,同时也为公司财务负责人,这在行业内不多见,但也并不罕见。
王曙光于去年8月29日获任总裁职位。公开履历信息显示,王曙光于1998年加入中金公司,2023年1月起任公司管委会成员,2022年7月接任投行部负责人。此外,王曙光还担任过公司多个职位,包括成长企业投行部负责人、中金资本管理部联席负责人等,深耕公司业务多年。

此次履新董秘的梁东擎为80后。公开信息显示,梁东擎1983年12月出生,自2024年8月起任中金公司党委委员,自2024年9月起任公司管理委员会成员。
梁东擎于2008年7月加入公司研究部,先后担任公司财富研究部负责人、财富服务中心联席执行负责人,中金财富执委会委员、副总裁、产品与解决方案部落负责人等职务,并自2025年12月起担任中金国际董事、总裁。
在财富管理领域,梁东擎拥有深厚的专业认知与实践经验。
梁东擎曾在2024年财联社举办的宁波财富管理论坛称,买方投顾一定能助力财富管理机构真正地为客户创造价值,也能够帮助资产管理公司真正获取来自居民部门的长钱;新配置时代需要新投顾模式,为客户创造价值是财富管理机构的初心和唯一目标。
中金财富近年业绩表现亮眼。2025年实现营收83.49亿元,同比增25.42%;净利润17.6亿元,同比增47.4%。财富管理相关业务中,手续费及佣金净收入53.43亿元,同比增37.21%;利息净收入17.61亿元,同比增14.57%。
此外,当前中金公司正处于并购整合的关键阶段。自2025年11月18日中金公司、信达证券、东兴证券同步公告,拟由中金公司通过换股方式吸收合并东兴证券、信达证券以来,该项并购事宜已推进两个月,后续进展备受行业关注。
年内6家券商高管任职生变
事实上,2026年以来,券商行业高管人事调整动作频频,已有5家券商完成核心高管变动,同时首家日资独资券商瑞穗证券(中国)正式落地并公布高管团队,行业人才流动与格局优化持续推进。
具体如下:
1月16日,长城证券发布公告,公司董事会正式聘任周钟山担任公司总裁、财务负责人,同时解聘其原任的副总裁、董事会秘书职务;聘任阮惠仙担任公司董事会秘书。此前,周钟山代行公司总裁职责6个月。
1月15日,资管老将王旭阳已正式出任野村东方国际证券总经理一职,原总经理北村充隆转任董事长。此外,野村国际(香港)总裁、野村亚太控股执行CEO、野村集团中国委员会执行主席关塚正之已兼任野村东方国际证券总经理助理。
1月9日,中信建投证券党委委员、执委委员黄凌出任财富委主任,不再兼任中信建投基金董事长;原财富委主任王广学将聚焦公司期货业务板块,王广学目前任中信建投期货董事长。中信建投证券党委副书记、工会主席林煊,拟兼任中信建投基金党委书记、董事长。
1月7日,武超则出任中信建投证券机构业务委员会主任,分管机构业务部、研究发展部、托管部、国际业务部、中信建投(国际),负责中信建投证券机构业务和公司国际业务,兼任中信建投国际董事长。中信建投证券首席经济学家、研发部联席负责人黄文涛代行研究发展部行政负责人。
同是1月9日,财达证券公告,公司董事长张明因工作调整辞任总经理职务,常务副总经理胡恒松接棒出任新总经理。张明仍继续担任公司党委书记、董事长及董事会相关委员会主任委员等职。
除上述4家券商外,首家日资独资券商瑞穗证券(中国)的落地及高管团队亮相,也受到行业广泛关注。
1月16日,瑞穗证券(中国)完成工商登记正式成立。瑞穗证券(中国)由日本瑞穗金融集团旗下核心机构瑞穗证券株式会社全资控股,大田原广担任董事长,耿欣出任副董事长兼经理,箕轮崇、岛雄毅一郎、李霖、张旭峰、大石健二郎担任董事,林鹤负责财务工作。
此次中金公司的高管调整,是近期证券行业人事变动中的一环,也反映出公司在业务整合与战略推进过程中对核心管理团队的进一步夯实。