《上市公司股东减持股份管理暂行办法》第三条规定,上市公司股东可以通过证券交易所的证券交易、协议转让及法律、行政法规允许的其他方式减持股份。中国信达公司六次唯偏爱集中竞价减持,其中前五次减持还有两次没有减持实际发生。公司需要加强学习,千方百计拓宽公司减持方式!
#社区牛人计划# #炒股日记# #收盘点评# #投资随笔#
$中金公司(SH601995)$ $中国信达(HK|01359)$ $方正证券(SH601901)$

一、不留神成了股东
2021年9月,中国证监会核准中国信达成为方证证券公司主要股东,对中国信达依法受让709,886,375股公司股份无异议。此后,国通信托与中国信达就上述信托财产原状分配事项签署股权转让协议,国通信托将法院裁定的价值6,090,825,100元的公司股份转让给中国信达,转让价格为法院裁定生效前一日的公司股票收盘价8.58元/股,对应转让的股票数量为709,886,375股,占公司总股本的8.62%。如下图所示。

二、中国信达历次减持
1.第一次
方证证券公司于2022年11月5日披露了《关于股东集中竞价减持股份计划的公告》(公告编号:2022-043),中国信达拟于2022年11月28日至2023年5月27日期间以集中竞价交易方式减持公司股份不超过164,642,028股(约占公司总股本的2.00%)。中国信达于2023年5月29日函告公司,截至2023年5月27日,中国信达减持计划时间区间届满,在此期间中国信达未减持公司股份。如下图所示。

2.第二次

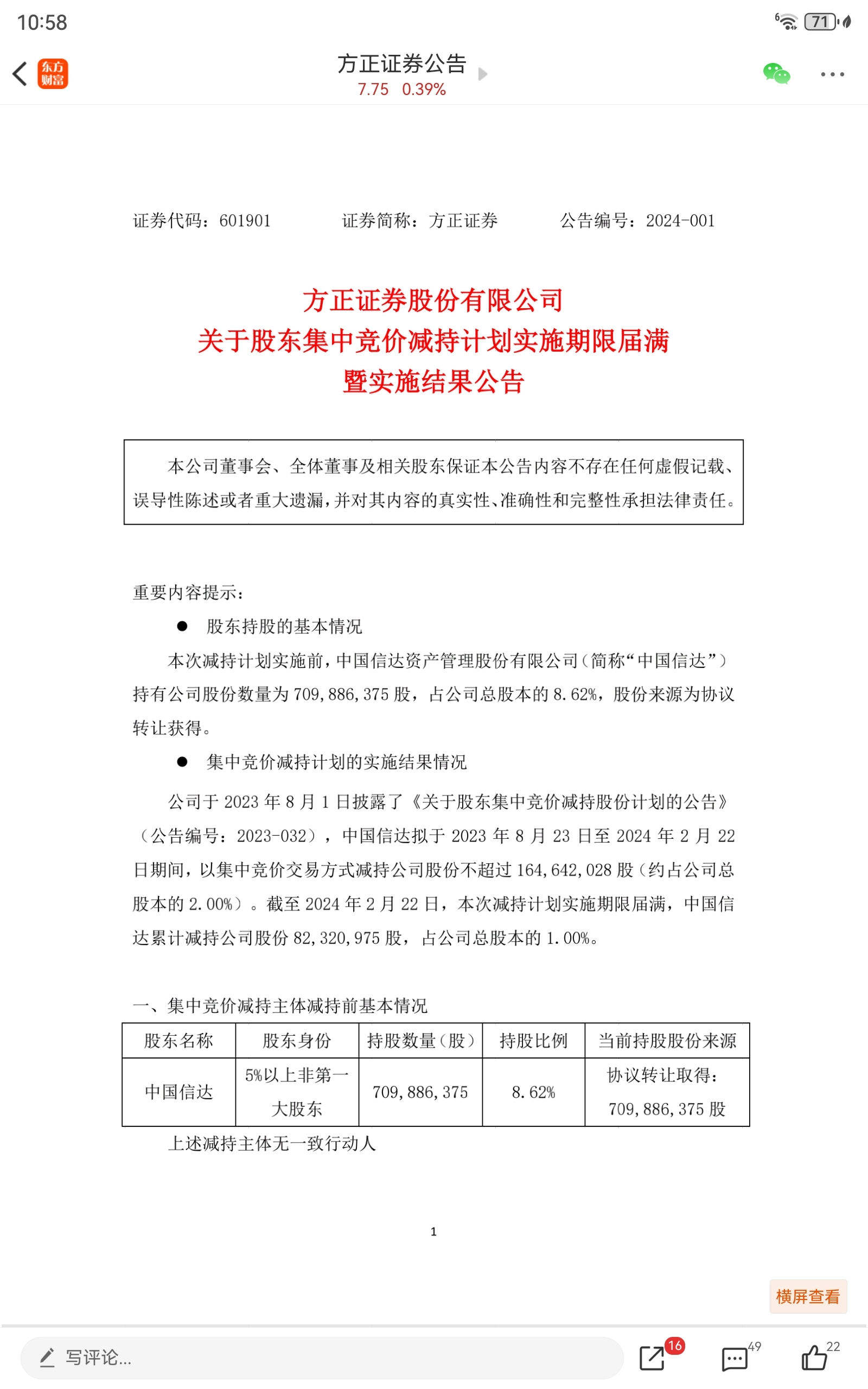
方证证券公司于2023年8月1日披露了《关于股东集中竞价减持股份计划的公告》(公告编号:2023-032),中国信达拟于2023年8月23日至2024年2月22日期间,以集中竞价交易方式减持公司股份不超过164,642,028股(约占公司总股本的2.00%)。截至2024年2月22日,本次减持计划实施期限届满,中国信达累计减持公司股份82,320,975股,占公司总股本的1.00%。
3.第三次
方证证券公司于2024年4月4日披露了《关于股东集中竞价减持股份计划的公告》,中国信达拟于2024年4月29日至2024年7月28日期间,以集中竞价交易方式减持公司股份不超过82,321,014股(约占公司总股本的1.00%)。截至2024年7月28日,本次减持计划实施期限届满,中国信达累计减持公司股份12,565,400股,占公司总股本的0.15%。

4.第四次

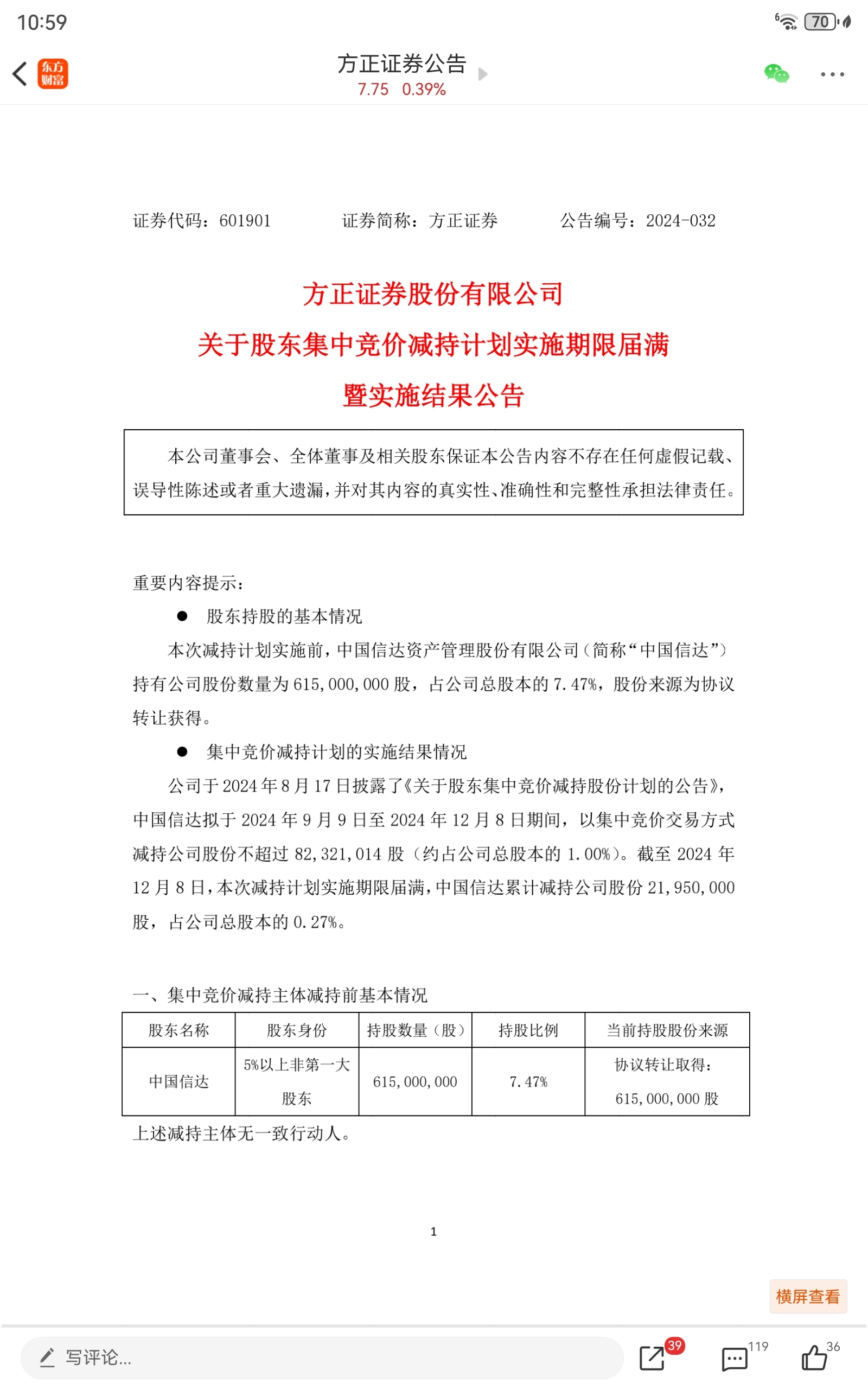
方证证券公司于2024年8月17日披露了《关于股东集中竞价减持股份计划的公告》,中国信达拟于2024年9月9日至2024年12月8日期间,以集中竞价交易方式减持公司股份不超过82,321,014股(约占公司总股本的1.00%)。截至2024年12月8日,本次减持计划实施期限届满,中国信达累计减持公司股份21,950,000股,占公司总股本的0.27%。
5.第五次

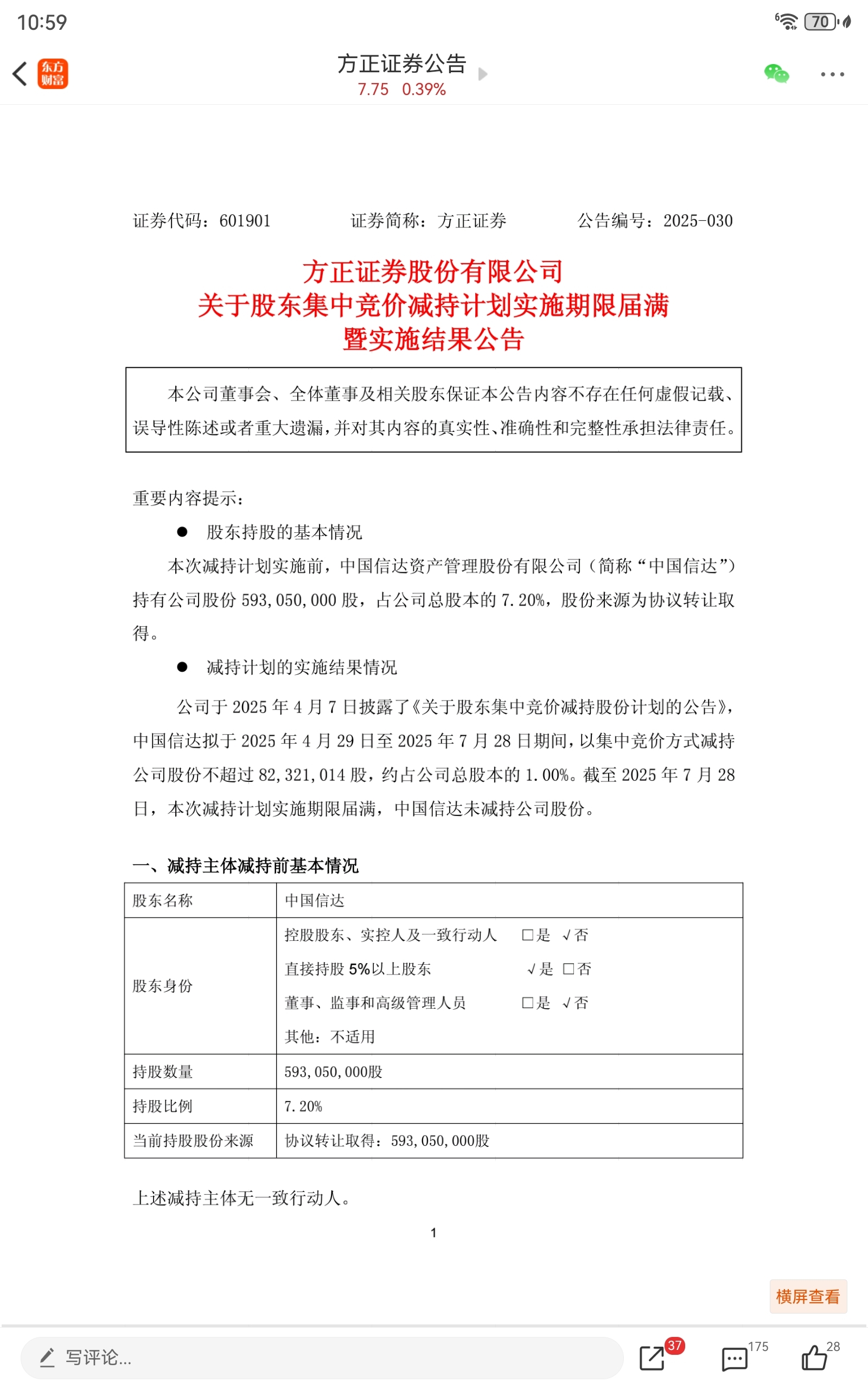
方证证券公司于2025年4月7日披露了《关于股东集中竞价减持股份计划的公告》,中国信达拟于2025年4月29日至2025年7月28日期间,以集中竞价方式减持公司股份不超过82,321,014股,约占公司总股本的1.00%。截至2025年7月28日,本次减持计划实施期限届满,中国信达未减持公司股份。
6.第六次
方证证券2025年11月5日公告,中国信达因公司经营需要,拟于本公告发布之日起十五个交易日后的三个月内,即2025年11月26日至2026年2月25日期间,以集中竞价方式减持公司股份不超过82,321,014股,约占公司总股本的1.00%。
三、中国信达公司减持的考量
道法自然曰,在第一次减持期间,方证证券最高价7.45元、最低6.74元、均价6.89元,换手率46.85%,中国信达公司实际没有减持。
在第二次减持期间,方证证券最高价10.24元、最低6.18元、均价8.6元,换手率162.12%,中国信达公司进行1%减持。
在第三次减持期间,方证证券最高价9.5元、最低7.15元、均价8.47元,换手率73.46%,中国信达公司实际进行0.15%减持。
在第四次减持期间,方证证券最高价10.27元、最低6.73元、均价8.76元,换手率94.86%,中国信达公司实际进行0.27%减持。
在第五次减持期间,方证证券最高价8.63元、最低7.31元、均价7.92元,换手率39.59%,中国信达公司实际也没有减持。
中国信达公司前5次减持有3次进行、2次没有。可以看出,实际减持发生时,方证证券市场交易价格相对较高;没有发生时,方证证券市场交易价格相对较低。因此,中国信达宣称因公司经营需要进行减持的理由好像牵强。第六次减持是否实际进行,关键要看方证证券市场交易价格。中国信达内部治理能力与治理水平提升时不我怠。