中金、银河相继公告澄清合并传闻:未得到任何相关信息
来源:中国证券报·中证金牛座
2月26日晚,针对合并传闻,中金公司、中国银河证券先后发布公告澄清称,未得到任何来自政府部门、监管机构或公司股东有关上述传闻的书面或口头的信息。
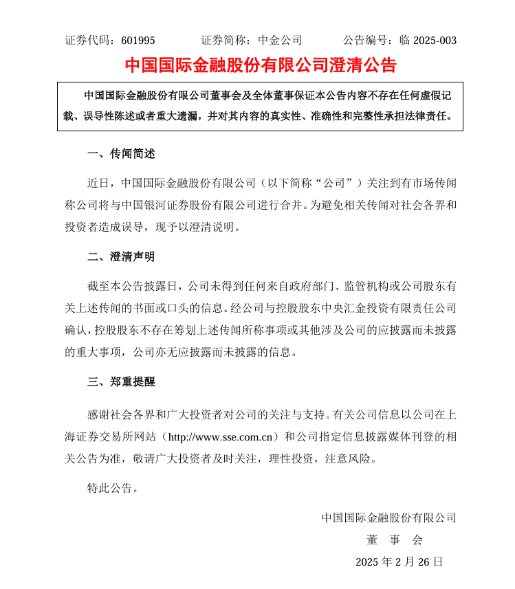
中金公司表示,截至公告披露日,中金公司未得到任何来自政府部门、监管机构或公司股东有关上述传闻的书面或口头的信息。经中金公司与控股股东中央汇金投资有限责任公司确认,控股股东不存在筹划上述传闻所称事项或其他涉及中金公司的应披露而未披露的重大事项,中金公司亦无应披露而未披露的信息。
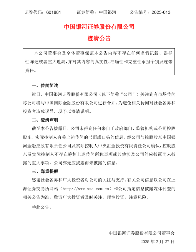
中国银河证券表示,截至公告披露日,中国银河未得到任何来自政府部门、监管机构或公司股东有关上述传闻的书面或口头的信息。经中国银河与控股股东中央汇金投资有限责任公司确认,控股股东不存在筹划上述传闻所称事项或其他涉及中国银河的应披露而未披露的重大事项,中国银河亦无应披露而未披露的信息。

图片来源:中金公司公告

图片来源:中国银河公告
郑重声明:用户在财富号/股吧/博客等社区发表的所有信息(包括但不限于文字、视频、音频、数据及图表)仅代表个人观点,与本网站立场无关,不对您构成任何投资建议,据此操作风险自担。请勿相信代客理财、免费荐股和炒股培训等宣传内容,远离非法证券活动。请勿添加发言用户的手机号码、公众号、微博、微信及QQ等信息,谨防上当受骗!
评论该主题
帖子不见了!怎么办?作者:您目前是匿名发表 登录 | 5秒注册 作者:,欢迎留言 退出发表新主题
温馨提示: 1.根据《证券法》规定,禁止编造、传播虚假信息或者误导性信息,扰乱证券市场;2.用户在本社区发表的所有资料、言论等仅代表个人观点,与本网站立场无关,不对您构成任何投资建议。用户应基于自己的独立判断,自行决定证券投资并承担相应风险。《东方财富社区管理规定》