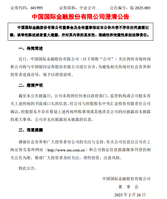
中金公司澄清:控股股东不存在筹划传闻所称与中国银河合并事项
来源:广州日报
2月26日,有消息称,中金公司和中国银河拟进行合并。当日,广州日报全媒体记者从中金公司了解到,中金公司未得到任何来自政府部门、监管机构或公司股东有关上述传闻的书面或口头的信息。
当日,中金公司发布澄清公告称,经中金公司与控股股东中央汇金投资有限责任公司确认,控股股东不存在筹划上述传闻所称事项或其他涉及公司的应披露而未披露的重大事项,公司亦无应披露而未披露的信息。

2月26日,中金公司与中国银河在尾盘时段突然直线拉升,最终双双涨停,截至当日收盘,中金公司报收36.43元;中国银河报收16.20元。二者的港股同样表现强劲,中金公司H股收涨16.30%,报15.84港元/股;中国银河H股收涨16.58%,报8.72港元/股。
郑重声明:用户在财富号/股吧/博客等社区发表的所有信息(包括但不限于文字、视频、音频、数据及图表)仅代表个人观点,与本网站立场无关,不对您构成任何投资建议,据此操作风险自担。请勿相信代客理财、免费荐股和炒股培训等宣传内容,远离非法证券活动。请勿添加发言用户的手机号码、公众号、微博、微信及QQ等信息,谨防上当受骗!
评论该主题
帖子不见了!怎么办?作者:您目前是匿名发表 登录 | 5秒注册 作者:,欢迎留言 退出发表新主题
温馨提示: 1.根据《证券法》规定,禁止编造、传播虚假信息或者误导性信息,扰乱证券市场;2.用户在本社区发表的所有资料、言论等仅代表个人观点,与本网站立场无关,不对您构成任何投资建议。用户应基于自己的独立判断,自行决定证券投资并承担相应风险。《东方财富社区管理规定》