“三桶油” 集体提示风险
来源:上海证券报
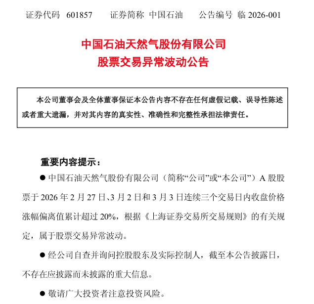
3月3日晚间,中国石油、中国石化与中国海油相继发布股票交易异常波动公告,提示投资者注意风险。
中国石油公告称,公司A股股票于2026年2月27日、3月2日和3月3日连续三个交易日内收盘价格涨幅偏离值累计超过20%,根据《上海证券交易所交易规则》的有关规定,属于股票交易异常波动。近期国际原油市场受地缘局势、供需格局等多重因素影响,价格呈现宽幅震荡走势,短期油价波动存在较大不确定性,敬请广大投资者注意风险。

中国石化公告称,公司A股股票于2026年2月27日、3月2日、3月3日连续三个交易日内日收盘价格涨幅偏离值累计超过20%,根据《上海证券交易所交易规则》的有关规定,属于股票交易异常波动的情形。经公司自查,公司生产经营情况正常。截至目前,本公司及中国石化集团均不存在应披露而未披露的重大事项。受地缘政治等因素影响,国际原油价格走势存在诸多不确定性,敬请广大投资者注意风险。

中国海油公告称,公司股票于2026年2月27日、3月2日、3月3日连续3个交易日内收盘价格涨幅偏离值累计超过20%。根据《上海证券交易所交易规则》的有关规定,属于股票交易异常波动情形。经公司自查,公司目前生产经营活动正常,行业政策未发生重大调整,内部经营秩序正常。近期国际原油市场受地缘局势、供需格局等多重因素影响,价格呈现宽幅震荡走势,短期油价波动存在较大不确定性,敬请广大投资者注意风险。

中国石油、中国石化、中国海油近两个交易日连续涨停。截至今日收盘,中国石油报收13.15元/股,总市值24067亿元。中国石化报收7.82元/股,总市值9456亿元。中国海油报收43.41元/股,总市值20633亿元。
郑重声明:用户在财富号/股吧/博客等社区发表的所有信息(包括但不限于文字、视频、音频、数据及图表)仅代表个人观点,与本网站立场无关,不对您构成任何投资建议,据此操作风险自担。请勿相信代客理财、免费荐股和炒股培训等宣传内容,远离非法证券活动。请勿添加发言用户的手机号码、公众号、微博、微信及QQ等信息,谨防上当受骗!
评论该主题
帖子不见了!怎么办?作者:您目前是匿名发表 登录 | 5秒注册 作者:,欢迎留言 退出发表新主题
温馨提示: 1.根据《证券法》规定,禁止编造、传播虚假信息或者误导性信息,扰乱证券市场;2.用户在本社区发表的所有资料、言论等仅代表个人观点,与本网站立场无关,不对您构成任何投资建议。用户应基于自己的独立判断,自行决定证券投资并承担相应风险。《东方财富社区管理规定》