华泰柏瑞基金官宣新任总经理。
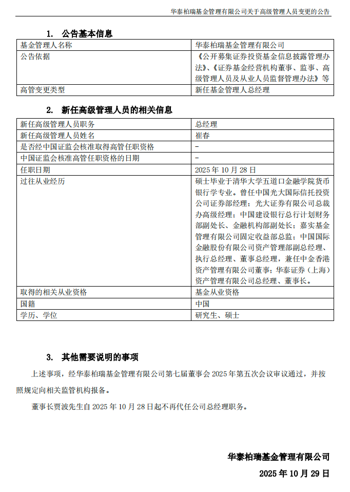
10月28日,华泰柏瑞基金公告称,前华泰证券(上海)资产管理有限公司(下称“华泰证券资管”)董事长崔春新任公司总经理,董事长贾波不再代行总经理职责。
资料显示,崔春拥有超过20年的金融从业经验,兼具证券、基金、银行等多领域实战经验。据个人过往从业经历,崔春硕士毕业于清华大学五道口金融学院货币银行学专业。其曾任中国光大国际信托投资公司证券部经理;光大证券有限公司总裁办高级经理;中国建设银行总行计划财务部副处长、金融机构部副处长;嘉实基金管理有限公司固定收益部总监;中国国际金融股份有限公司资产管理部副总经理、执行总经理、董事总经理,兼任中金香港资产管理有限公司董事;在加入华泰柏瑞之前,她担任华泰证券(上海)资产管理有限公司董事长。10月24日,华泰证券资管发布公告,崔春因工作变动,不再担任董事长职务,由公司总经理江晓阳代为履行董事长职责。
据了解,崔春于2015年加入华泰证券资管,执掌期间推动公司在权益投资、固收、多资产与FOF、资产证券化、REITs及跨境业务等领域稳步拓展与创新。截至2025年上半年,华泰证券资管资产管理规模已达6270亿元,公募基金规模突破1600亿元,FOF管理规模创历史新高。营收方面,2025年上半年,华泰资管实现营业收入超12亿元,净利润达7.13亿元,为券商资管中仅有的营业收入过10亿元、净利润超5亿元的机构。

官网资料显示,华泰柏瑞基金是一家中外合资基金管理公司,公司股东为华泰证券股份有限公司、柏瑞投资有限责任公司、苏州新区高新技术产业股份有限公司。公司于2004年11月18日正式成立,现注册资本人民币2亿元,总部位于上海,下设北京和深圳分公司。公司经营范围包括基金管理业务、发起设立基金及中国证监会批准的其他业务。华泰柏瑞基金原总经理韩勇在今年5月9日离任,后由董事长贾波代行总经理职务。
据Wind数据,截至2025年三季度末,华泰柏瑞基金公募基金资产净值合计7076.21亿元,已攀升至公司历史最高规模,行业内排名第16位。其中,非货币型基金规模为6201.83亿元,指数型基金规模高达5348.72亿元;其中,股票型基金、混合型基金、债券型基金规模则分别为4848.97亿元、420.68亿元、518.21亿元。
整体来看,年内公募基金行业高管变动较为频繁。截至2025年10月27日,年内总经理变动人数已增至65人,变动家数也增至34家。若除去公募牌照的券商及券商资管,年内已有26家公募基金变更了总经理,其中包括易方达基金、工银瑞信基金、华泰柏瑞基金、贝莱德基金、兴银基金、交银施罗德基金等。