太平洋财险云南分公司及分支机构被罚72万,责任人共被罚19万
来源:蓝鲸新闻
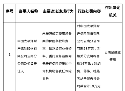
蓝鲸新闻12月31日讯,近日,云南金融监管局发布了罚单,剑指中国太平洋财产保险股份有限公司云南分公司及相关责任人。
罚单显示,中国太平洋财产保险股份有限公司云南分公司的主要违法违规事实(案由)为:未按照规定使用经备案的保险条款和费率;编制虚假业务资料;委托业务范围内无责任保险资质的中介机构销售责任保险业务。
针对上述违法违规行为,云南金融监管局对中国太平洋财产保险股份有限公司云南分公司罚款58万元,对相关分支机构罚款14万元;对胡隽、蒋伟、杜燕岑给予警告并处罚款合计19万元。

郑重声明:用户在财富号/股吧/博客等社区发表的所有信息(包括但不限于文字、视频、音频、数据及图表)仅代表个人观点,与本网站立场无关,不对您构成任何投资建议,据此操作风险自担。请勿相信代客理财、免费荐股和炒股培训等宣传内容,远离非法证券活动。请勿添加发言用户的手机号码、公众号、微博、微信及QQ等信息,谨防上当受骗!
评论该主题
帖子不见了!怎么办?作者:您目前是匿名发表 登录 | 5秒注册 作者:,欢迎留言 退出发表新主题
温馨提示: 1.根据《证券法》规定,禁止编造、传播虚假信息或者误导性信息,扰乱证券市场;2.用户在本社区发表的所有资料、言论等仅代表个人观点,与本网站立场无关,不对您构成任何投资建议。用户应基于自己的独立判断,自行决定证券投资并承担相应风险。《东方财富社区管理规定》