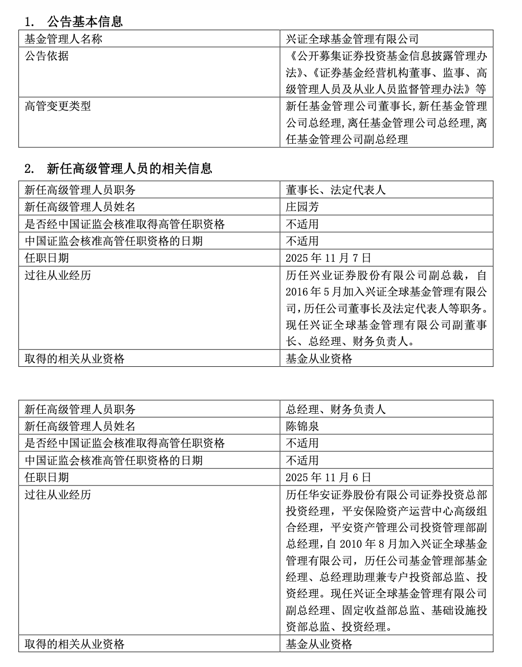
11月7日晚,兴证全球基金发布高级管理人员变更公告称,公司总经理庄园芳出任公司董事长、法定代表人,公司副总经理陈锦泉升任公司总经理,并任公司财务负责人。

图片来源:基金公告
资料显示,庄园芳是有着逾33年从业经验的资管老将。1992年,庄园芳加入兴业证券;2005年任兴业证券副总裁,分管公司自营投资、研究、机构、固定收益等业务板块;2016年任兴证全球基金董事长,2017年兼任公司总经理,后转任公司总经理。
在掌舵兴证全球基金经营管理的十年间,庄园芳始终恪守责任文化,以投资者利益为核心,以高质量、专业化为发展道路,推动公司在投研能力、团队建设、产品线布局、管理规模方面均实现稳步发展。Wind数据显示,2016年末至2025年三季度末,兴证全球基金的公募管理规模由1111.49亿元扩张至7414.32亿元。
庄园芳升任公司董事长后,公司总经理由陈锦泉接任。
陈锦泉1999年进入证券行业,是国内较早一批证券金融专业科班出身的投资人;2010年加入兴证全球基金,历任公司专户投资部总监、固定收益部总监、副总经理等。陈锦泉拥有超过26年的丰富投研经验,覆盖全资管机构、全资产类别、全产品类型。
今年9月,陈锦泉公开表示,今年以来,中国经济反映出强大的韧性。在压力测试下,一些有持续获利能力和竞争力的公司逐渐显现。在低利率环境下,权益资产的持续吸引力已成为共识。面对资产荒和充裕的流动性,聚焦具备核心竞争力的企业仍是获取超额回报的最优解。
兴证全球基金成立于2003年,公司股东结构及管理层相对稳定,兴业证券持股51%,荷兰全球人寿保险国际公司持股49%。兴证全球基金表示,庄园芳和陈锦泉均在公司任职十年及以上,尊重专业,坚守责任文化,也有多年合作的默契,公司管理层的平稳更迭为公司持续稳定发展创造了良好的条件。