平安人寿济宁两支公司被罚10.5万,涉欺骗投保人等
来源:蓝鲸新闻
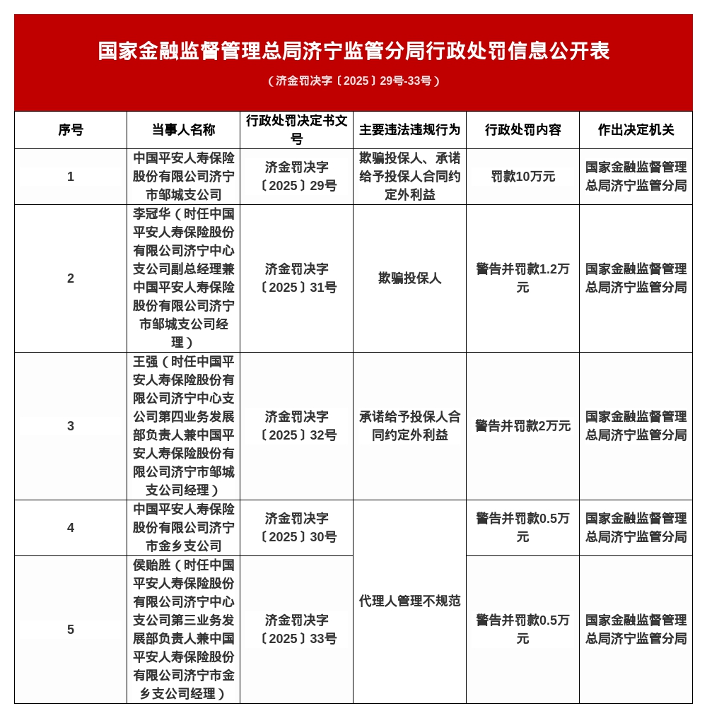
蓝鲸新闻12月31日讯,近日,国家金融监督管理总局济宁监管分局发布了罚单,剑指中国平安人寿保险股份有限公司济宁市邹城支公司、济宁市金乡支公司及其相关责任人。
罚单显示,中国平安人寿保险股份有限公司济宁市邹城支公司的主要违法违规事实(案由)为:欺骗投保人、承诺给予投保人合同约定外利益。
针对上述违法违规行为,国家金融监督管理总局济宁监管分局对其罚款10万元;对时任中国平安人寿保险股份有限公司济宁中心支公司副总经理兼济宁市邹城支公司经理李冠华,警告并处罚款1.2万元;对时任济宁中心支公司第四业务发展部负责人兼济宁市邹城支公司经理王强,警告并处罚款2万元。
此外,中国平安人寿保险股份有限公司济宁市金乡支公司因代理人管理不规范,被警告并罚款0.5万元。侯贻胜时任济宁中心支公司第三业务发展部负责人兼济宁市金乡支公司经理,被警告并罚款0.5万元。

郑重声明:用户在财富号/股吧/博客等社区发表的所有信息(包括但不限于文字、视频、音频、数据及图表)仅代表个人观点,与本网站立场无关,不对您构成任何投资建议,据此操作风险自担。请勿相信代客理财、免费荐股和炒股培训等宣传内容,远离非法证券活动。请勿添加发言用户的手机号码、公众号、微博、微信及QQ等信息,谨防上当受骗!
评论该主题
帖子不见了!怎么办?作者:您目前是匿名发表 登录 | 5秒注册 作者:,欢迎留言 退出发表新主题
温馨提示: 1.根据《证券法》规定,禁止编造、传播虚假信息或者误导性信息,扰乱证券市场;2.用户在本社区发表的所有资料、言论等仅代表个人观点,与本网站立场无关,不对您构成任何投资建议。用户应基于自己的独立判断,自行决定证券投资并承担相应风险。《东方财富社区管理规定》