天风证券:预计2025年归母净利润同比扭亏为盈
来源:北京商报

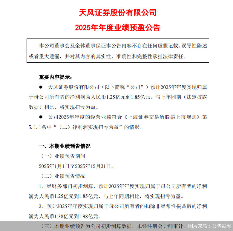
北京商报讯1月30日,天风证券发布2025年年度业绩预盈公告,预计2025年实现归属于母公司所有者的净利润为1.25亿元到1.85亿元,与上年同期(法定披露数据)相比,将实现扭亏为盈。
天风证券表示,2025年,公司在控股股东的大力支持下,紧紧围绕经营战略目标,积极把握市场机遇,报告期内公司投资收益相比上年同期增加,公司经营业绩实现扭亏为盈。
郑重声明:用户在财富号/股吧/博客等社区发表的所有信息(包括但不限于文字、视频、音频、数据及图表)仅代表个人观点,与本网站立场无关,不对您构成任何投资建议,据此操作风险自担。请勿相信代客理财、免费荐股和炒股培训等宣传内容,远离非法证券活动。请勿添加发言用户的手机号码、公众号、微博、微信及QQ等信息,谨防上当受骗!
评论该主题
帖子不见了!怎么办?作者:您目前是匿名发表 登录 | 5秒注册 作者:,欢迎留言 退出发表新主题
温馨提示: 1.根据《证券法》规定,禁止编造、传播虚假信息或者误导性信息,扰乱证券市场;2.用户在本社区发表的所有资料、言论等仅代表个人观点,与本网站立场无关,不对您构成任何投资建议。用户应基于自己的独立判断,自行决定证券投资并承担相应风险。《东方财富社区管理规定》