异地村行改革再现新动向,常熟银行将吸引合并上海银行、成都银行等他行旗下村镇银行。
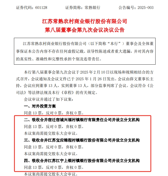
2月10日,常熟银行公告召开第八届董事会第九次会议,审议并通过了多项议案。根据公告,常熟银行将吸收合并宿迁宿城兴福村镇银行有限责任公司(以下简称“宿城兴福村镇银行”)并设立分支机构、吸收合并江苏宝应锦程村镇银行股份有限公司(以下简称“宝应锦程村镇银行”)设立分支机构、吸收合并江苏江宁上银村镇银行股份有限公司(以下简称“江宁上银村镇银行”)并设立分支机构。

财联社记者注意到,上述待吸收合并的三家村镇银行,除了宿城兴福村镇银行的主发起行为本地金融机构,并已由常熟银行通过兴福村镇银行股份有限公司间接控股以外,宝应锦程村镇银行、江宁上银村镇银行的主发起行均为江苏省外金融机构,分别由成都银行和上海银行持股62%和51%。
而不同以往的由主发起行直接吸收合并,上述两家村镇银行均在近期迎来重大股权结构调整。
1月10日,国家金融监管总局江苏监管局批复,同意常熟银行受让成都银行持有的宝应锦程村镇银行6200万股股份,以及其他5家股东合计持有的宝应锦程村镇银行3800万股股份。转让完成后,常熟银行合计持有宝应锦程村镇银行10000万股股份,持股比例为100%。
同时,上海银行等在内的江宁上银村镇银行三家股东,也在近期同时挂牌转让其持有的全部股权。据上海联合产权交易所显示,自2月5日和6日起,上海银行、江苏省沿海开发集团有限公司、南京江宁科学园房地产开发有限公司分别挂牌转让江宁上银村镇银行51%、7.5%、10%股权,转让底价分别为12806.33万元、1883.28375万元和2511.044643万元。
值得一提的是,此前外界一度有所疑问,作为主发起行的上海银行为何对江宁上银村镇银行选择“挂牌出售”而非“吸收合并”。而有接近该项目相关人士曾向财联社记者透露,江宁上银村镇银行多位股东同时挂牌股权转让为“(江苏)省里的安排”,并且已经安排了金融机构会进行摘牌。根据今晚公告,将进行摘牌的金融机构应该指的就是常熟银行。
据了解,按照此前我国中小银行风险处置的实践经验,村镇银行改革及风险处置的路径主要包括,主发起行吸收合并、主发起行增持收购乃至全面收购、多家村镇银行合并重组、直接解散市场化退出等。
而由原股东打包出售并更换为属地机构为主发行后再吸收合并的案例,此前较少,业内认为,此举可为主发起行设立在省外村镇银行机构化险改革的探索。
上海金融与发展实验室主任曾刚接受财联社记者采访认为,村镇银行的风险化解主要是压实主发起行的责任,并协调地方政府提供相应的支持。对仍具有发展前景的村镇银行,监管部门重点推动主发起行增资扩股,这一方面可以充实村镇银行的资本实力,另一方面通过提高发起行的股权占比来实现并表,以此强化其对村镇银行的管理和风险职责。对缺乏发展潜力的村镇银行,则鼓励发起行进行全资收购,将其转变头分支机构或退出。
但“对主发起行设立在省外的机构(主发起行若为其他省份的地方中小银行,受经营地区的限制,主发起行难以通过全资收购将其变为分支网点),则探索引入新的股东(村镇银行所在省区内的中小银行)进行打包转让。”曾刚表示,这体现了中小银行改革过程中的分类施策。
财联社记者注意到,近期类似处理案例逐渐增多,常熟银行也并非行业首例。2024年10月31日,监管网站披露,同意青岛农商行受让吉林九台农商行持有的青岛平度惠民村镇银行7320.5万股股份。受让后,青岛农商行合计持有青岛平度惠民村镇银行7320.5万股股份,持股比例为58.82%,成为青岛平度惠民村镇银行主发起行,吉林九台农商行不再持有股份。