新京报贝壳财经讯(记者王真真)针对第三方购票渠道中出现的“机票价格与行程单不一致”“违规收取机票退改手续费”等销售乱象,在南航3月14日打响整治“第一枪”后,东航、国航、海航3月15日也随后跟进。据新京报贝壳财经记者不完全统计,截至3月26日,就第三方销售乱象问题,32家航司中有21家航司发布了“关于维护旅客权益的公告”,其中有11家航司公布了授权合作代理人名单。

32家航司发布维护旅客权益公告及授权合作代理人名单公布情况。图/新京报贝壳财经记者王真真制图
截至3月26日,已公布授权合作代理人名单的11家航司分别为南航、东航、海航、深圳航空、厦门航空、四川航空、长安航空、北部湾航空、首都航空、天津航空、西部航空。
32家航司中11家未发布“维护旅客权益公告”的航司分别是九元航空、奥凯航空、多彩贵州航空、青岛航空、湖南航空、西藏航空、河北航空、重庆航空、中国联合航空及昆明航空、桂林航空,但这11家航司的官网、App或微信小程序等渠道也均提供“机票验证”服务。另外,近期,航旅纵横App也推出了“机票验证”功能。
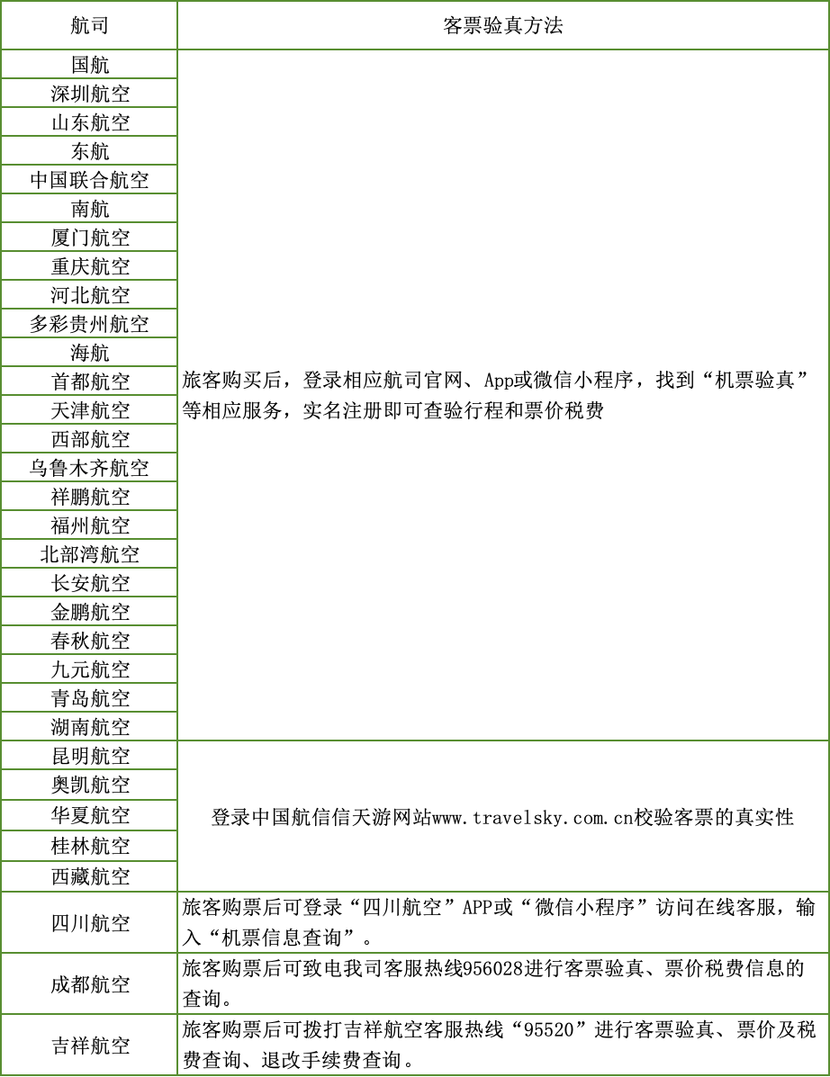
新京报贝壳财经记者注意到,目前披露的“机票验真”方法中,旅客可在大部分航司的官网、App或微信小程序,找到“机票验真”等相应服务进行自助查验。但购买昆明航空、奥凯航空、华夏航空等5家航司机票的旅客,则需要登录中国航信信天游网站校验客票的真实性。另外,成都航空和吉祥航空表示,购买相应航司机票的旅客需要拨打航司客服热线进行客票验真;而购买四川航空机票的旅客,则需要登录“四川航空”App或“微信小程序”访问在线客服,输入“机票信息查询”。

32家航司的机票验真方法。图/新京报贝壳财经记者王真真制图
旅客在使用“机票验真”服务时需注意检验的客票有效期问题。新京报贝壳财经记者从东航、四川航空等航司获悉,有效期在12个月以内的客票可正常使用“机票验真”服务。
另外,21家发布“维护旅客权益公告”的航司均表示,对旅客反馈的机票查询结果与实际购票情况不符的,一经查实,航司将为旅客退还差价,并按照各自航司的销售代理协议对涉事单位采取严肃处理措施,维护旅客权益。
那对于未发布“维护旅客权益公告”的航司,旅客查询机票结果与实际购票情况不符时该如何维权呢?九元航空向新京报贝壳财经记者表示,严格来说,九元航空没有授权代理,在第三方售票渠道中,九元航空只跟OTA(在线旅游平台)有合作。“如果有发生(旅客机票查验结果与实际购票情况不符的情况),我们肯定可以协助旅客索回差价。”
另外,新京报贝壳财经记者拨打中国联合航空客服电话,工作人员回应,在第三方购票的旅客发现查询机票结果与实际购票情况不符时,可以联系中国联合航空客服,客服会将问题反馈给相应的代理渠道进行核实,代理渠道会直接联系旅客进行处理。湖南航空的客服也给出了类似的回应。