财联社1月12日讯A股今年首份银行高管增持公告“出炉”。
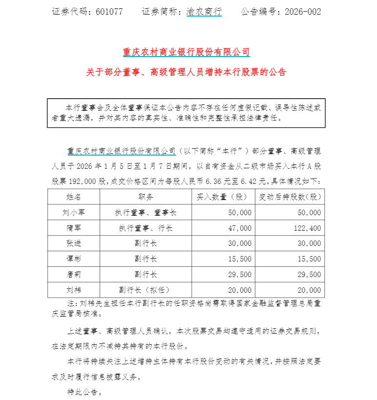
1月12日晚,渝农商行公告,公司部分董事、高级管理人员于2026年1月5日至1月7日期间,以自有资金从二级市场买入该行A股股票192,000股,成交价格区间为每股人民币6.36元至6.42元。财联社记者粗略估算,此次增持涉资最高达123.26万元。

Wind数据显示,也是渝农商行时隔6年再发公司管理层自愿增持公告。
与此同时,南京银行今晚公告,大股东紫金集团及其关联方于2025年9月11日至2026年1月12日以自有资金通过二级市场合计增持该公司股份123,472,060股,占公司总股本的1.00%。这也是该股东去年9月之后继续增持。
财联社记者注意到,上市银行2025年因高股息红利股效应获增持频繁,其中3家银行全年获股东增持市值规模10亿元以上,规模位居A股市场前列。业内人士认为,展望2026年,预计银行红利属性有望延续。
时隔6年渝农商行再获管理层集体增持,新董事长资格刚获准
据渝农商行公告,此次参与增持的部分董事、高级管理人员分别为,执行董事、董事长刘小军,执行董事、行长隋军,四位副行长张进、谭彬、唐莉和刘祎(拟任)。其中,董事长刘小军、以及四位副行长均为首次买入增持。
值得一提是,此次增持公告发布之前,空缺14个月的渝农商行新任董事长刚刚就位。1月8日,渝农商行公告,国家金融监督管理总局重庆监管局已核准刘小军担任本行董事、董事长的任职资格。此前,刘小军为重庆发展投资有限公司党委书记、董事长。
而据Wind数据上市公司公告显示,渝农商行上一次发布有关管理层自愿增持公告时间为2020年1月。
渝农商行在今晚公告中并未披露有关增持原因等细节。公告显示,相关董事、高级管理人员确认,本次股票交易均遵守适用的证券交易规则,在法定期限内不减持其持有的该行股份。
紫金集团继续增持南京银行,业内:银行板块红利属性望延续
渝农商行公告管理层增持同时,南京银行公告再获大股东增持,此次增持方为紫金集团及其控股子公司紫金信托有限责任公司(简称“紫金信托”)。
公告显示,紫金集团及其控股子公司紫金信托于2025年9月11日至2026年1月12日期间,以自有资金在二级市场继续增持南京银行股份123,472,060股,占公司总股本的1.00%。此次增持后,合计持有南京银行股份占比升至14.02%。
据南京银行披露,刚刚过去的2025年,南京银行的两家大股东,法国巴黎银行和紫金集团及关联方轮番进行增持。2025年11月21日晚,南京银行公告,大股东法国巴黎银行及法国巴黎银行(QFII)以自有资金在二级市场继续增持公司股份后,合计持股比例达到18.06%,创历史最高水平。
“重要股东及管理层增持,主要传递出内部人士对公司基本面与长期价值的坚定信心。”某股份行相关人士今晚告诉财联社记者,股东与高管作为最了解公司经营状况的群体,用真金白银买股票,通常并非短期交易,而是基于对公司未来发展战略、区域经济韧性与业绩成长性的深度认可。
Wind数据显示,2025年以来,有523家A股上市公司股东实施增持,累计增持金额为939.6亿元。其中,南京银行位居榜首,股东增持金额73.78亿元,光大银行、苏州银行分别以22.35亿元、18.5亿元,位居榜单前十。
有研究机构分析认为,展望2026年,银行股受资本市场青睐趋势有望延续。1月11日,中国银河证券研报指出,在资金面、低利率环境、密集分红等因素驱动下,银行当前红利属性延续,以险资为代表的长线资金持续增持,加速定价效率提升和估值重构,继续看好银行板块红利价值。