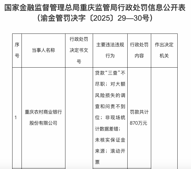
12月25日,国家金融监督管理总局重庆监管局披露的行政处罚信息显示,重庆农村商业银行股份有限公司(简称:渝农商行,证券代码:601077.SH;03618.HK)因贷款“三查”不尽职、对大额风险损失的调查和问责不到位、非现场统计数据差错、未核实保证金来源及滚动开票等违法违规行为,被罚款共计870万元。
读创财经不完全统计,渝农商行今年全年罚单累计已超千万元。

具体来看,时任渝农商行副行长舒静、首席审贷官封洪伟因贷款“三查”不尽职部分问题,均被禁止终身从事银行业工作。
时任渝农商行两任公司业务部总经理彭涛、曾昌逊因贷款“三查”不尽职部分问题,均被警告并罚款5万元;时任渝农商行九龙坡支行行长张崇义、九龙坡支行副行长李欢、授信审批部总经理郑义、巴南支行行长沈弢、江北支行副行长黄于翔、九龙坡支行副行长崔艳因贷款“三查”不尽职部分问题,分别被警告并罚款5万元、警告、警告并罚款5万元、罚款5万元、警告、警告。
值得注意的是,此次被罚的渝农商行原副行长舒静早有“前科”。
渝农商行此前披露的年报显示,舒静曾为主管财务工作的副行长及会计机构负责人。2024年3月28日,渝农商行董事会决议解聘舒静该行副行长职务。次日,据重庆市纪委监委消息,渝农商行原党委委员、副行长舒静涉嫌严重违纪违法,目前正接受重庆市纪委监委纪律审查和监察调查。同年8月,舒静被开除党籍和公职。
读创财经梳理发现,这已经是渝农商行及其分支机构第三次因贷款“三查”相关问题受到监管处罚。
2025年12月15日,重庆农村商业银行股份有限公司荣昌支行因贷款“三查”不到位、员工行为管理不到位,被永川金融监管分局处以罚款70万元。2024年5月6日,重庆农村商业银行股份有限公司万州分行因贷款“三查”不到位被罚款30万元。
此外,今年渝农商行还收到一张百万罚单。
今年1月9日,重庆农村商业银行股份有限公司因“办理经常项目资金收付,未对交易单证的真实性及其与外汇收支的一致性进行合理审查;违反规定办理资本项目资金收付;违反规定办理结汇、售汇业务;未按照规定报送财务会计报告、统计报表等资料;违反外汇账户管理规定;违反外汇登记管理规定”,被国家外汇管理局重庆市分局警告、罚款,并没收违法所得合计295.86万元。
公开资料显示,重庆农村商业银行股份有限公司前身为重庆市农村信用社,成立于1951年,至今已有70余年历史。2003年,重庆成为全国首批农村信用社改革试点省市之一。2008年,重庆农商行正式挂牌成立,成功组建全市统一法人的农村商业银行;2010年,成功在香港H股主板上市,成为全国首家上市农商行、西部首家上市银行;2019年10月,成功在上海证券交易所主板挂牌上市,成为全国首家“A+H”股上市农商行、西部首家“A+H”股上市银行。
官网显示,截至2025年6月末,渝农商行资产规模1.63万亿元,存款余额1.03万亿元,贷款余额7652亿元,核心一级资本充足率13.30%,综合实力排名英国《银行家》全球银行第112位、较上年末提升7位。
业绩方面,2025年前三季度,渝农商行实现营业收入216.58亿元,同比仅微增0.67%;归母净利润106.94亿元,同比增长3.74%。但第三季度,该行的营收及归母净利润环比均有下降:实现营收69.17亿元,环比下降7.98%;归母净利润29.95亿元,环比下降24.26%。
营收结构方面,渝农商行依赖传统存贷利差,中间业务贡献有限。2025年前三季度,该行利息净收入为178.5亿元,在当期营收中占比达82.42%。手续费及佣金净收入仅10.57亿元,营收占比为4.88%。
资产质量方面,截至2025年9月末,渝农商行不良贷款余额87.11亿元;不良贷款率1.12%,较上年末下降0.06个百分点;拨备覆盖率364.82%,较上年末上升1.38个百分点。