• 最近访问:
发表于 2026-01-23 21:20:41 股吧Android版 发布于 黑龙江
今天周五,这只股票交易量放量上涨,很显然是一部分资金已经逃离这只股票了,所以说我不看好这家公司股票。
发表于 2026-01-23 17:53:06 发布于 海南

今天光伏板块终于扬眉吐气了!作为曾经的行业“老大哥”,隆基绿能今日走势简直如虹,直接点燃了全市场的热情。


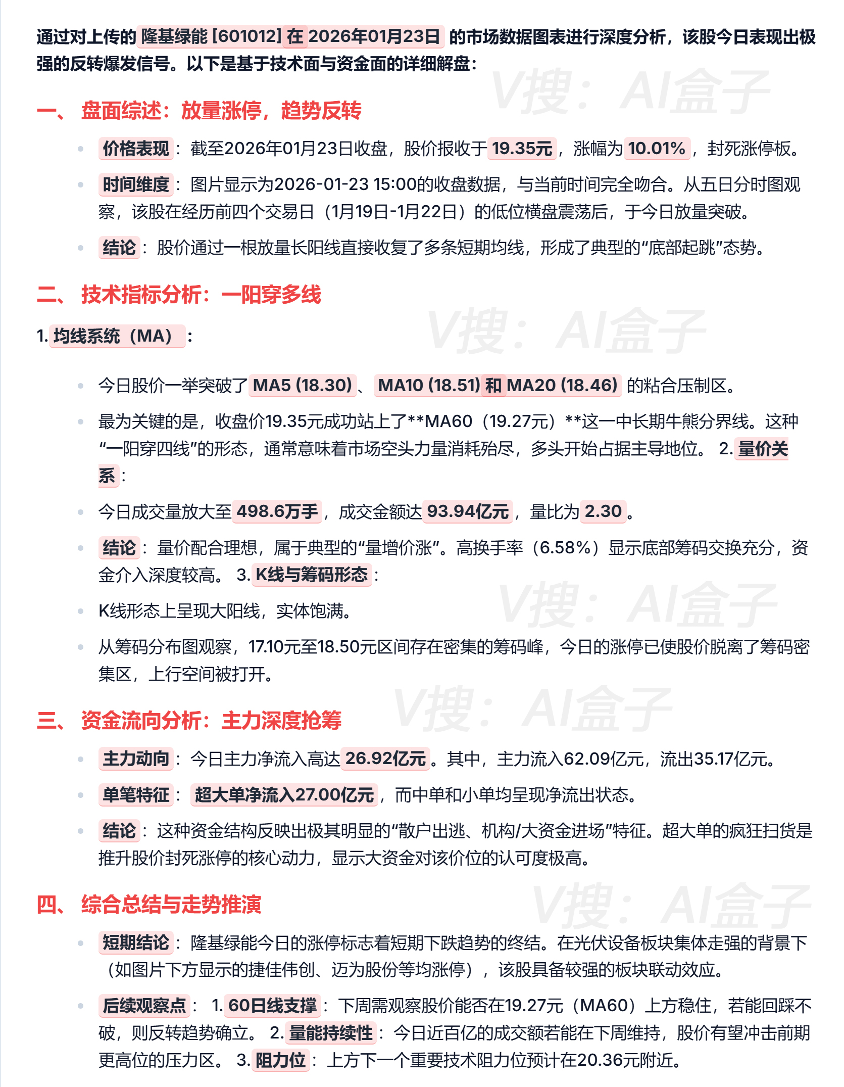
一、 盘面解构

从今日走势看,隆基绿能可谓是憋了一口恶气后的集中爆发。

价格表现:股价报收19.35元,涨幅达10.01%,稳稳封死涨停板。

形态神技:今日一根巨量长阳线直接击穿了MA5、MA10 和 MA20的粘合压制区,更关键的是,收盘价成功站上了MA60(19.27元) 这一牛熊分界线。这种“一阳穿四线”的形态,通常意味着市场空头力量消耗殆尽,多头已重新夺回主导权。


二、 资金动向

今天能涨停,全靠背后的金主爸爸们出手阔绰:

主力进场:今日主力资金净流入高达26.92亿元。

超大单细节:超大单净流入额达27.00亿元!与之形成鲜明对比的是中单和小单都在净流出。这说明散户在涨停路上不断解套出逃,而机构和主力资金则在疯狂扫货,筹码正从分散向大户手中集中。


三、 技术研判

量能配合:今日成交金额放大至93.94亿元,量比达2.30,属于典型的“量增价涨”。

筹码分布:股价已脱离17.10元至18.50元的密集筹码峰。随着MA60的收复,上行空间已经初步打开。

压力预警:下一个重要技术阻力位预计在20.36元附近,那是前期的震荡高位压力区。


四、 复盘小结

隆基绿能今天的涨停标志着短期下跌趋势的终结,同时也带动了捷佳伟创、迈为股份等光伏标的集体走强,板块联动效应极强。

这种级别的放量反弹,容易看漏主力的进场节奏。我平时都用专业的辅助工具自动拆解盘面信号,这样容易看清主力意图,提高复盘效率!


#收盘点评##复盘记录#

以上内容仅供复盘参考,不构成任何投资建议。市场有风险,投资需谨慎!

郑重声明:用户在财富号/股吧/博客等社区发表的所有信息(包括但不限于文字、视频、音频、数据及图表)仅代表个人观点,与本网站立场无关,不对您构成任何投资建议,据此操作风险自担。请勿相信代客理财、免费荐股和炒股培训等宣传内容,远离非法证券活动。请勿添加发言用户的手机号码、公众号、微博、微信及QQ等信息,谨防上当受骗!
作者:您目前是匿名发表   登录 | 5秒注册 作者:,欢迎留言 退出发表新主题
温馨提示: 1.根据《证券法》规定,禁止编造、传播虚假信息或者误导性信息,扰乱证券市场;2.用户在本社区发表的所有资料、言论等仅代表个人观点,与本网站立场无关,不对您构成任何投资建议。用户应基于自己的独立判断,自行决定证券投资并承担相应风险。《东方财富社区管理规定》

扫一扫下载APP

扫一扫下载APP
信息网络传播视听节目许可证:0908328号 经营证券期货业务许可证编号:913101046312860336 违法和不良信息举报:021-34289898 举报邮箱:jubao@eastmoney.com
沪ICP证:沪B2-20070217 网站备案号:沪ICP备05006054号-11 沪公网安备 31010402000120号 版权所有:东方财富网 意见与建议:021-54509966/952500