官宣!周磊出任东方证券董事长
来源:券商中国
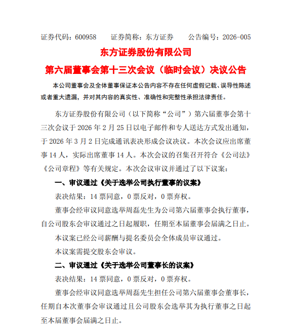
3月2日晚,东方证券发布董事会决议公告,选举周磊为公司董事长、执行董事和董事会战略与可持续发展委员会主任委员、薪酬与提名委员会委员,均自公司召开临时股东会审议通过选举其为公司执行董事之日起履职。

公开信息显示,周磊出生于1978年7月,现年47岁,拥有工商管理硕士研究生学历、经济师职称。周磊现任申能(集团)有限公司副总经理、东方证券党委书记,具有丰富的金融和投资管理工作经验,企业经营管理和市场化业务开拓能力强,熟悉金融及证券业务有关法律、行政法规和规章制度。
此外,周磊曾任上海国际信托投资公司投资银行部业务员,上海国际集团资产经营公司融资安排部项目经理、经理,上海国际集团资产管理公司融资安排总部总经理、副总监,上海爱建信托副总经理、风险合规负责人、总经理,上海国有资产经营有限公司副总经理、总经理、党委书记、董事长,上海国际集团投资总监、副总经理等职。
今年1月底,东方证券发布年度业绩预增公告称,2025年公司抓住资本市场发展机遇,主动服务实体经济发展和社会财富管理,稳健经营与提质增效双轮驱动,经营发展呈现良好态势。2025年,公司实现营业收入153.4亿元,归母净利润56.2亿元,分别同比增长26.0%和67.8%。
券商中国记者了解到,今年是东方证券新三年(2025—2027年)战略规划承上启下的关键一年。随着新任董事长的到任,东方证券将坚持金融报国使命,立足服务国家战略和上海发展全局,坚持一张蓝图绘到底,科学谋划公司“十五五”时期发展目标和实施路径,增加公司的核心功能和核心竞争力,努力打造一流现代投资银行。
郑重声明:用户在财富号/股吧/博客等社区发表的所有信息(包括但不限于文字、视频、音频、数据及图表)仅代表个人观点,与本网站立场无关,不对您构成任何投资建议,据此操作风险自担。请勿相信代客理财、免费荐股和炒股培训等宣传内容,远离非法证券活动。请勿添加发言用户的手机号码、公众号、微博、微信及QQ等信息,谨防上当受骗!
评论该主题
帖子不见了!怎么办?作者:您目前是匿名发表 登录 | 5秒注册 作者:,欢迎留言 退出发表新主题
温馨提示: 1.根据《证券法》规定,禁止编造、传播虚假信息或者误导性信息,扰乱证券市场;2.用户在本社区发表的所有资料、言论等仅代表个人观点,与本网站立场无关,不对您构成任何投资建议。用户应基于自己的独立判断,自行决定证券投资并承担相应风险。《东方财富社区管理规定》