5年累计亏损超30亿元,广西广电拟置出广电资产,更换主营业务。
1月17日晚间,广西广电(600936.SH)发布公告称,预计2024年度实现归母净利润-8.1亿元到-9.7亿元,扣非净利润-9亿元到-10.75亿元;而上年同期亏损6.98亿元,扣非净利润-8.02亿元。
对于业绩预亏的主要原因,广西广电在公告中解释称,受市场竞争加剧和电视大屏需求减弱等因素影响,有线收视业务收入下降,公司运营成本短期内难以降低,财务费用及信用减值损失增加等因素,导致公司业绩亏损。
南财快讯记者注意到,广西广电已经连续4年亏损。财务数据显示,2020年至2023年,广西广电的净利润分别为-1.43亿元、-3.50亿元、-10.37亿元、-6.98亿元,扣非净利润分别为-1.92亿元、-4.05亿元、-11.42亿元、-8.02亿元。据此计算,净利润累计亏损22.28亿元,扣非净利润累计亏损25.41亿元。若再加上2024年的业绩预告,广西广电将累计亏损超30亿元。

面对连年亏损,广西广电的控股股东广西北部湾投资集团有限公司(简称“北投集团”)也“坐不住”了。
1月17日,广西广电发布《关于筹划重大资产置换暨关联交易的提示性公告》(简称“筹划公告”)。
该公告显示,广西广电于1月17日收到北投集团发送的《告知函》,北投集团拟将其持有的广西交科集团有限公司(简称“交科集团”)不低于51%股权与公司持有的广西广电网络科技发展有限公司(简称“广电科技”)100%股权进行置换,本次置入资产和置出资产的交易作价预计不存在差额,不涉及发行股份购买资产,不涉及支付现金对价。
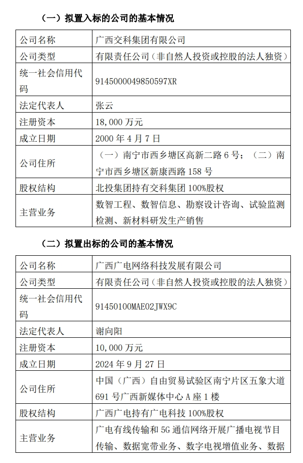
筹划公告显示,拟置入标的公司交科集团成立于2000年4月,注册资本1.8亿元,主营业务为数智工程、数智信息、勘察设计咨询、试验监测检测、新材料研发生产销售,系北投集团的全资子公司。
拟置出标的公司广电科技成立于2024年9月,注册资本1亿元,主营业务为广电有线传输和5G通信网络开展广播电视节目传输、数据宽带业务、数字电视增值业务等,系广西广电的全资子公司。

值得注意的是,2024年11月,广西广电公告称,拟将账面上存在的广电业务相关资产、债务及人员划转至广电科技。
对于本次资产置换的影响,广西广电称,交易完成之后,上市公司将以“数智工程、数智信息、勘察设计咨询、试验监测检测、新材料研发生产销售”为主营业务,实现业务的战略转型。本次交易有利于上市公司改善资产质量、增强抗风险能力;有利于上市公司提升持续经营能力和竞争优势。