【导读】中国黄金调整贵金属回购业务规则,非交易日期间暂停办理
又有黄金巨头宣布,调整贵金属回购业务规则!
2月6日,“中国黄金”官微发布《关于贵金属风险提示及调整贵金属回购业务规则的公告》(以下简称《公告》)。

《公告》称,近期受多重因素影响,贵金属价格波动显著加剧,不确定性持续上升。中国黄金集团黄金珠宝股份有限公司提示广大消费者理性看待贵金属市场波动,提高风险防范意识,理性投资黄金。
为适应贵金属市场风险管理要求,提升业务运营效能与客户服务水平,公司将对“中国黄金”品牌所有渠道(包括线下门店及线上渠道)的贵金属回购业务规则进行调整,具体安排如下:
业务办理时间调整:自2026年2月7日起,在周六、周日及法定节假日等上海黄金交易所非交易日期间,暂停办理贵金属回购业务。
业务交易限额管理:自2026年2月7日起,在业务办理时间内,对回购业务实施限额管理,包括但不限于单一客户单日累计回购上限、单笔回购总量上限等,并实施预约制。相关限额将根据市场情况动态调整。
《公告》表示,后续公司将密切关注市场动态,适时对回购业务规则进行优化调整。
公开信息显示,中国黄金集团黄金珠宝股份有限公司是专业从事“中国黄金”品牌运营的大型专业黄金珠宝生产销售企业,是中国黄金集团有限公司的控股子公司。
中国黄金于2021年登陆上交所主板市场。截至2月6日收盘,中国黄金报11.42元/股,总市值为191.86亿元。
值得关注的是,此前已有头部金店宣布调整贵金属回购业务。
2月2日,菜百首饰发布公告称,自2月6日起,在周六、周日及法定节假日等上海黄金交易所非交易日期间,将暂停办理贵金属回购业务。自2月6日起,在业务办理时间内,菜百将对回购业务进行限额管理,限额类型包括全量或单一客户单日回购上限、单笔回购总量上限等,并进行动态设置。

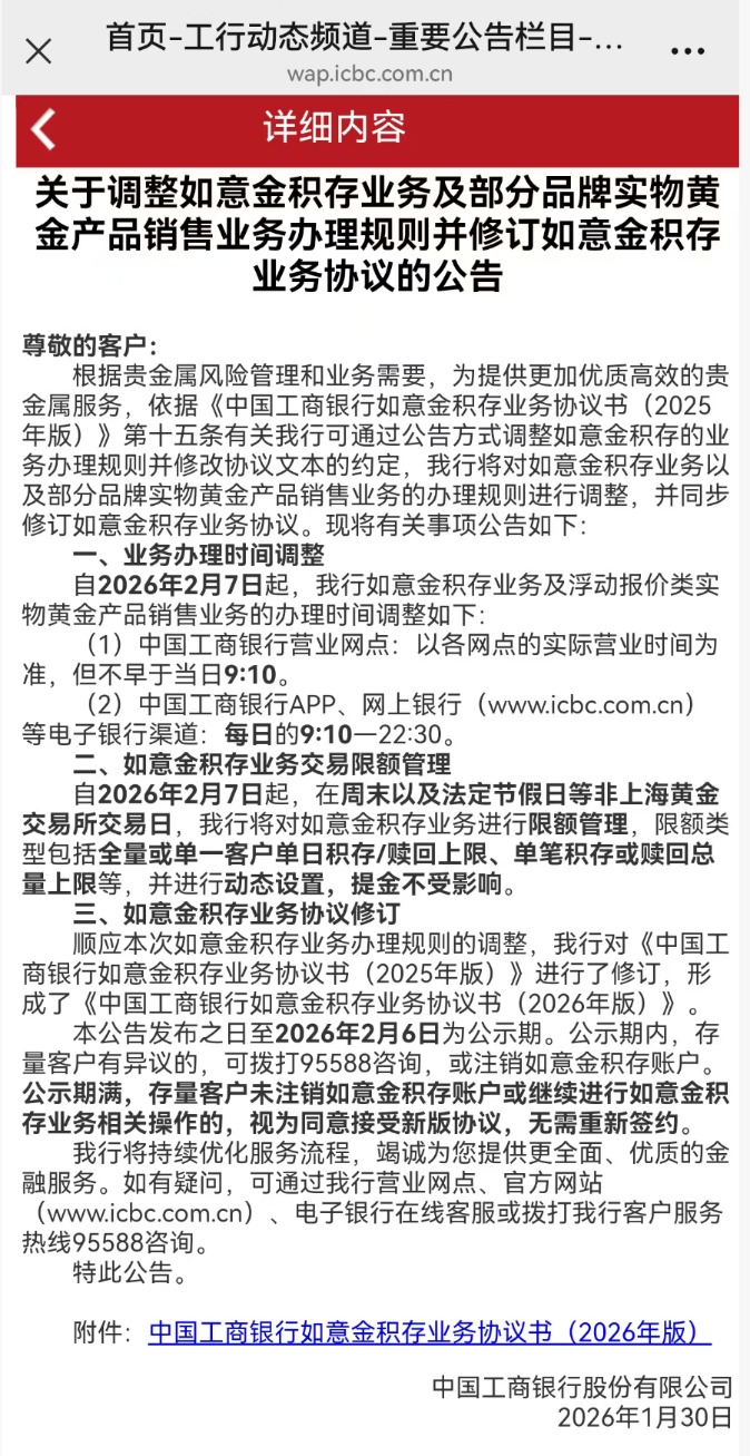
此外,近期国有大行对积存金业务也进行了相应调整。1月30日,工商银行公告称,自2月7日起,在周末以及法定节假日等非上海黄金交易所交易日,该行将对如意金积存业务进行限额管理,限额类型包括全量或单一客户单日积存/赎回上限、单笔积存或赎回总量上限等,并进行动态设置,提金不受影响。
