中科卫星今日宣布,其研制的AIRSAT-02卫星与中国科学院空天信息创新研究院(简称“空天院”)塔县激光地面站成功开展了120Gbps超高速星地激光通信业务化应用试验。试验结果表明,通信链路稳定、下传数据质量优良。
公开资料显示,AIRSAT-02卫星于2024年9月发射入轨,2025年1月完成了60Gbps星地激光通信实验。本次试验通过卫星在轨软件重构,将星地激光通信码速率从60Gbps大幅提升至120Gbps,并开展了大量业务化运行验证工作。据悉,此次调整刷新了国内星地激光通信传输速率纪录。
在120Gbps的传输速率下,项目团队解决了超高速星地激光链路难以快速建立、长时间稳定维持和高效可靠传输的难题。实验期间,星地之间成功实现了秒级捕获建链,建链成功率超过93%,最大连续通信时长108秒,获取数据量达到12.656TB,并成功处理出高质量遥感影像。
此次实验前,我国星地激光通信最高速率纪录为100Gbps,由长光卫星于2024年12月通过“吉林一号”平台02A02星与自研车载激光地面站完成,这也是国内首次星地100Gbps激光通信试验。
现如今,星地激光通信已成为实现海量数据星地超高速传输的最优解决方案之一。空天院院长吴一戎曾于2023年表示,我国遥感卫星探测获取的海量数据无法及时落地问题十分突出,严重影响了卫星应用效能发挥。在充分利用现有微波地面站的基础上,积极布局国家卫星激光通信地面站网,“激光+微波”组合运行模式将有望彻底解决我国星地通信瓶颈问题。
当下我国卫星星座组网进入加速期,如“三体”计算星座已正式进入组网阶段,其整体规划目标是发射2800颗算力卫星、组网完毕后总算力可达1000POPS、星间激光通信链路速率达100Gbps。按照机构预测,三体计算星座在组网完毕后的年收入约为270亿元,其中专网传输165亿、算力租赁51亿、数据服务54亿。
从业务化的角度来看,超高速星地通信将有效缓解卫星数传压力,提高任务保障时效性,为实现实时遥感服务提供技术支持。据中国银河证券分析,激光通信终端约占通信卫星载荷总价值28%,2030年市场空间159亿。
投资方面,华鑫证券判断,未来5年,我国面临约2500颗卫星的发射缺口,发射服务将从“卖方市场”转向“供不应求”,倒逼运力爆发,国网星座与千帆星座进入密集发射期,卫星制造从定制化走向流水线生产。高价值占比的星载通信载荷有望成为弹性最大的环节之一。
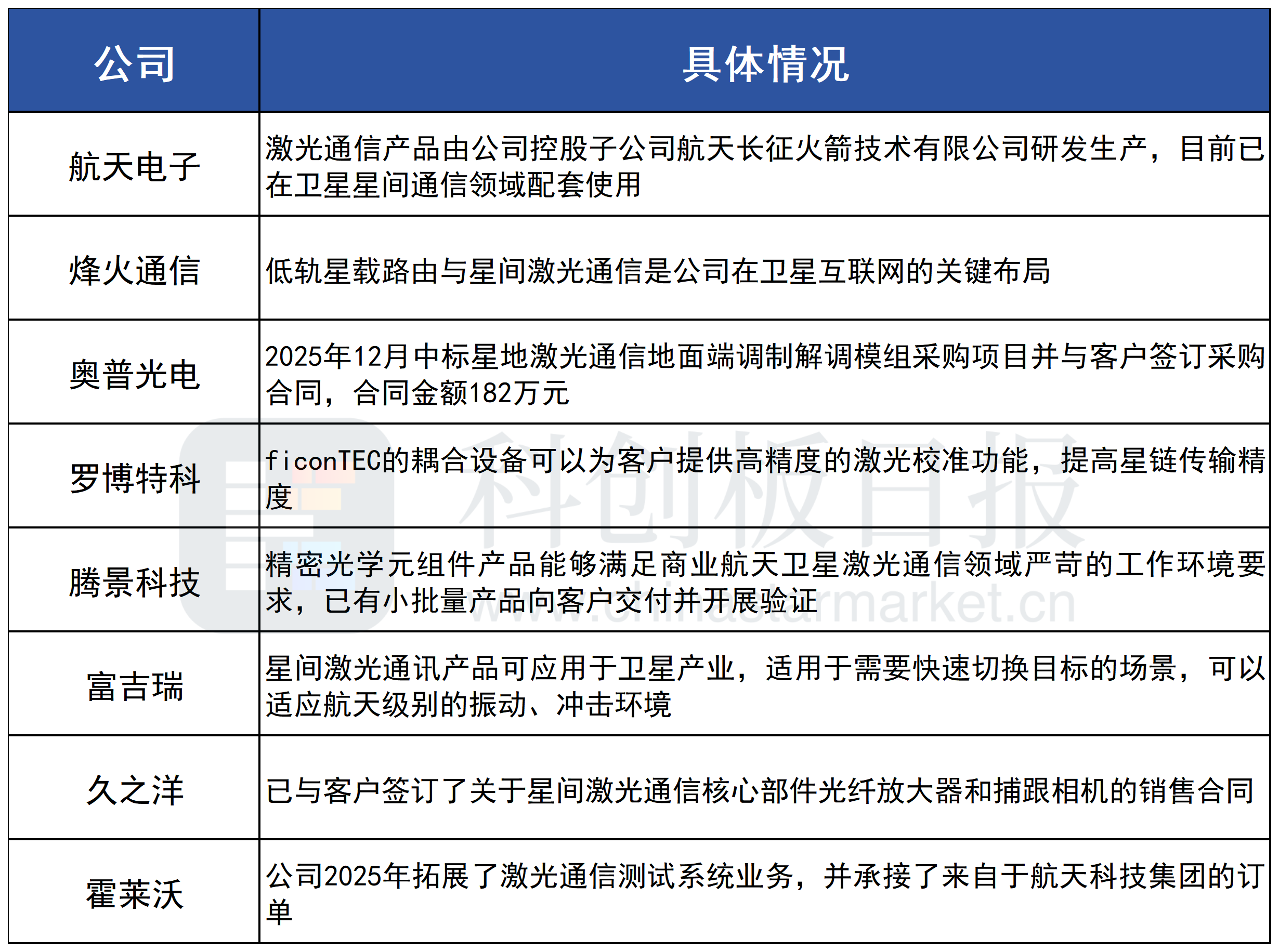
据《科创板日报》不完全统计,以下A股公司已针对激光通信产业链进行布局:
