独立性存在不足 通化东宝收到行政监管措施决定书
来源:理财周刊-财事汇
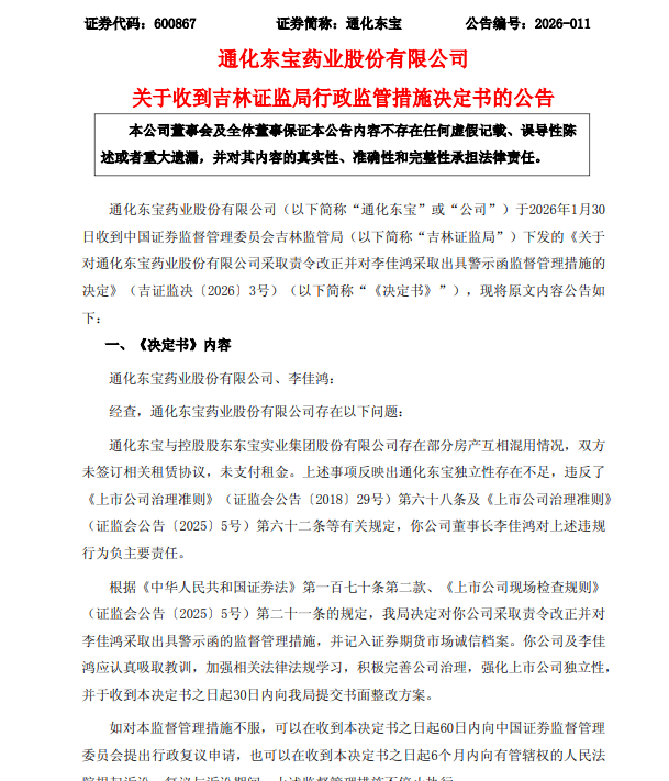
1月30日,通化东宝发布公告表示,公司于当日收到中国证券监督管理委员会吉林监管局(简称“吉林证监局”)下发的《关于对通化东宝药业股份有限公司采取责令改正并对李佳鸿采取出具警示函监督管理措施的决定》(简称《决定书》)。

《决定书》显示,经查,通化东宝与控股股东东宝实业集团股份有限公司(简称“东宝集团”)存在部分房产互相混用情况,双方未签订相关租赁协议,未支付租金。上述事项反映出通化东宝独立性存在不足,违反了《上市公司治理准则》第六十八条及《上市公司治理准则》第六十二条等有关规定,公司董事长李佳鸿对上述违规行为负主要责任。
吉林证监局决定对公司采取责令改正并对李佳鸿采取出具警示函的监督管理措施,并记入证券期货市场诚信档案。
公开资料显示,通化东宝主营业务为糖尿病及其他内分泌领域药物的研究与开发。治疗领域以糖尿病及内分泌、心脑血管为主,主要产品包括人胰岛素原料药、人胰岛素注射剂(注册商标:甘舒霖)、甘精胰岛素原料药、糖尿病相关的医疗器械等。
通化东宝2025年三季度业绩报告显示,2025年前三季度,公司营业收入营收21.8亿元,同比增长50.55%;归属于上市公司股东的净利润达12.02亿元。
截至2月2日10点20分,通化东宝的股价8.77元/股,总市值172亿元,市盈率14。(《理财周刊-财事汇》出品)
郑重声明:用户在财富号/股吧/博客等社区发表的所有信息(包括但不限于文字、视频、音频、数据及图表)仅代表个人观点,与本网站立场无关,不对您构成任何投资建议,据此操作风险自担。请勿相信代客理财、免费荐股和炒股培训等宣传内容,远离非法证券活动。请勿添加发言用户的手机号码、公众号、微博、微信及QQ等信息,谨防上当受骗!
评论该主题
帖子不见了!怎么办?作者:您目前是匿名发表 登录 | 5秒注册 作者:,欢迎留言 退出发表新主题
温馨提示: 1.根据《证券法》规定,禁止编造、传播虚假信息或者误导性信息,扰乱证券市场;2.用户在本社区发表的所有资料、言论等仅代表个人观点,与本网站立场无关,不对您构成任何投资建议。用户应基于自己的独立判断,自行决定证券投资并承担相应风险。《东方财富社区管理规定》