又一重大资产重组宣告终止。
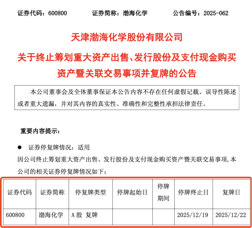
据渤海化学(600800)披露的公告,公司终止筹划重大资产出售、发行股份及支付现金购买资产暨关联交易事项,公司股票自12月22日(明日)起复牌。
值得一提的是,在停牌前,渤海化学股价突然爆发,12月5日(停牌前最后一个交易日)强势涨停,12月月内累计涨幅接近23%。有分析指出,此次筹划收购安徽泰达新材料股份有限公司(以下简称“泰达新材”),被视为渤海化学谋求转型的关键动作,收购计划突然终止,或为渤海化学的转型增添更多变数。
重大资产重组终止
据渤海化学公告,公司决定终止筹划出售天津渤海石化有限公司(简称“渤海石化”)100%股权、通过发行股份及支付现金的方式购买泰达新材控制权的重大资产重组事项,公司股票自2025年12月22日(明日)开市起复牌。

值得一提的是,渤海化学筹划此次重大资产重组事项仅持续了两周的时间。
回顾此前公告,渤海化学与渤化集团、泰达新材于12月5日签订《重组意向书》,拟向控股股东渤化集团出售渤海石化100%股权,并通过发行股份及支付现金的方式向柯柏成、柯柏留、方天舒、张五星及黄山市泰昌投资合伙企业(有限合伙)等交易对方购买泰达新材控制权。交易方案由重大资产出售、发行股份及支付现金购买资产两部分组成。重大资产出售、发行股份及支付现金购买资产互为交易条件、同时进行,共同构成交易不可分割的组成部分。
对于终止筹划重大资产重组事项的原因,渤海化学在公告中表示,筹划本次交易以来,公司及相关各方严格按照相关法律法规的要求,积极推动本次交易相关的各项工作,与本次交易的相关各方进行了积极磋商、反复探讨和沟通。但由于双方未能就本次交易方案所涉部分核心条款最终达成一致意见,经审慎研究相关各方意见并经交易各方协商一致,为切实维护上市公司及广大投资者利益,交易各方决定终止筹划本次交易事项。同时,《重组意向书》自动终止,交易各方均不承担违约责任。
渤海化学称,本次交易尚处于筹划阶段,交易相关各方均未就具体方案最终签署正式实质性协议,相关议案尚未提交公司董事会及股东大会审议,重组事项尚未正式实施,交易各方对终止本次重大资产重组无需承担任何违约责任。本次终止事项不会对公司业务开展、生产经营活动和财务状况造成不利影响。公司承诺本公告发布之日起1个月内不再筹划重大资产重组事项。
股价提前大涨
值得一提的是,在停牌前的最后一个交易日(12月5日),渤海化学股价突然飙涨,强势涨停,截至5日收盘,其股价在12月的5个交易日累计涨幅达22.87%,总市值升至56.06亿元。
据公开资料,渤海化学的主营业务是聚丙烯、环氧丙烷、丙烯酸、丙烯腈等的生产,主要产品是基础化工产品。
业绩方面,渤海化学近年经营形式承压。2023年、2024年及2025年前三季度,渤海化学的营业收入分别为32.25亿元、47.84亿元、28.09亿元,归母净利润分别为-5.22亿元、-6.32亿元和-5.79亿元。
此次筹划收购泰达新材,被视为渤海化学谋求转型的动作之一。公开资料显示,泰达新材成立于1999年,专业从事重芳烃氧化系列产品研究、开发、制造、销售和进出口贸易,主导产品为偏苯三酸酐(简称“TMA”),下游应用领域包括增塑剂、高级绝缘材料、固化剂等。
2024年,全球TMA行业巨头美国英力士永久性关闭其TMA产能,导致TMA全球供需格局失衡,价格从1.9万元/吨迅速上涨至5万元/吨。
受益于TMA价格持续走高,泰达新材业绩迎来大爆发。2024年,泰达新材实现营收11.67亿元,同比增长146.02%;归母净利润同比大幅增长1112.41%。2025年上半年营收同比增长53.38%,归母净利润同比增幅达179.28%,TMA业务毛利率更是高达73.87%。
尽管业绩增速亮眼,但泰达新材此前多次冲击资本市场均以失败告终。2016年闯关创业板、2021年冲击北交所均遭否决,核心争议便是毛利率显著高于同行且波动较大。2024年8月,泰达新材再次提交上市辅导备案申请,拟冲刺北交所上市。但2025年3月,泰达新材又终止了上市辅导,原因为“根据公司战略发展需要”。