1月6日盘后,百花医药(600721)公告称,因控股股东、实际控制人与交易对方未就控制权变更相关重大事项达成一致意见,决定终止筹划控制权变更事项。公司股票自2026年1月7日起复牌。公司目前各项经营情况正常,终止筹划控制权变更事项不会对公司经营业绩和财务状况产生重大不利影响。

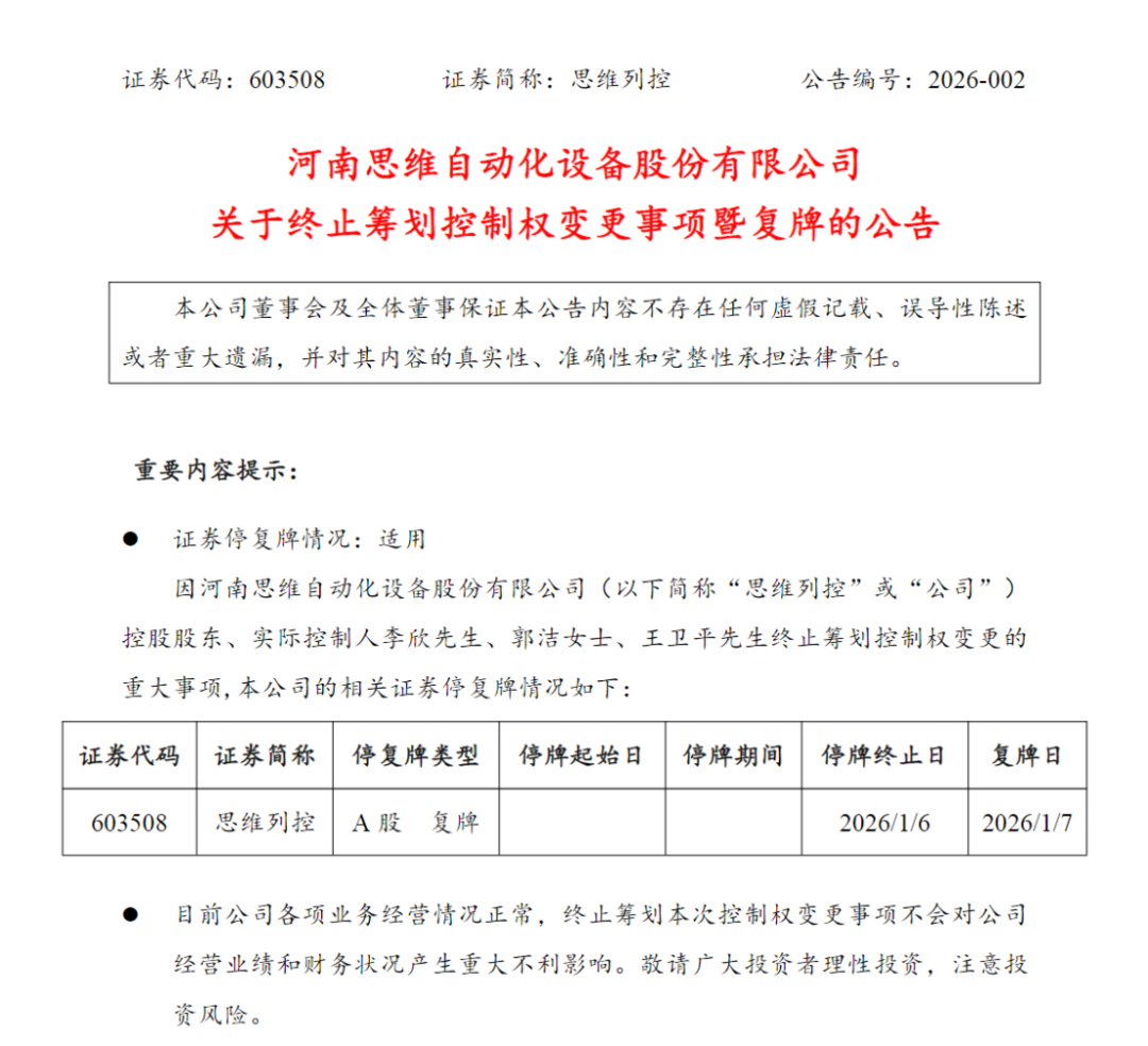
同日,思维列控(603508)公告称,公司控股股东、实际控制人李欣、郭洁、王卫平与交易对方就控制权变更事项进行充分沟通与论证,但双方就部分核心条款未能达成一致意见,决定终止筹划控制权变更事项。各方对终止筹划本次控制权变更事项无需承担违约责任。公司股票自2026年1月7日开市起复牌。目前公司各项业务经营正常,终止筹划事项不会对公司经营业绩和财务状况产生重大不利影响。

百花医药曾于2025年12月26日晚公告,公司控股股东、实际控制人米在齐、米恩华、杨小玲正在筹划公司股份协议转让事宜,可能导致公司控制权发生变更。为保证公平信息披露,维护投资者利益,公司股票将于2025年12月29日开市起停牌。
百花医药主营业务涵盖新药早期发现与筛选、药物CMC开发、临床试验、注册申报、BE/PK生物样品分析及药学检测服务、临床SMO及数据服务、MAH服务、API及中间体技术服务,可为客户提供从药物发现、药学CMC开发、临床试验与申报注册的全过程一站式外包和技术成果转化服务。
在2025年第三季度业绩说明会上,百花医药董事长郑彩红介绍公司投资亮点时表示,公司以医药研发服务(CRO)为核心主业,始终将技术创新作为核心驱动力,在小分子化仿药领域建立差异化优势,构建全链条服务效能,近两年来,公司项目申报受理量及获批量均处于行业前茅。
2023年、2024年及2025年前三季度,百花医药分别实现营收3.69亿元、3.86亿元、2.99亿元,归母净利润0.13亿元、0.41亿元、0.33亿元。
复牌前,百花医药总市值47.07亿元。
思维列控2025年12月29日盘前发布公告称,公司于2025年12月28日收到公司控股股东、实际控制人李欣、郭洁、王卫平的通知,其正在筹划重大事项,该事项可能导致公司控制权发生变更。公司股票自2025年12月29日开市起停牌。
公开资料显示,思维列控创立于1992年,是一家从事列车运行控制、铁路安全防护、高速铁路运行监测与信息管理整体解决方案的企业。公司于2015年12月24日在上海证券交易所挂牌上市,是我国列车控制领域首家A股上市企业。公司产品覆盖国铁集团及18个铁路局集团公司、中国中车、地方铁路公司等客户,核心产品LKJ列控系统市场占有率约为50%。
2023年、2024年及2025年前三季度,思维列控分别实现营收11.80亿元、15.15亿元、9.53亿元,归母净利润4.12亿元、5.48亿元、3.96亿元。
2026年1月6日,思维列控公告称,天津市滨海新区监察委员会对公司原董事、副总经理赵建州解除留置措施。
复牌前,思维列控总市值106亿元。
两家公司不约而同终止易主,似乎折射出监管新趋势。
2025年A股掀起了易主大潮,相当一部分易主是通过“协议转让+表决权委托+放弃表决权”方式,低成本实施易主,此类易主暗藏诸多隐患。不过,监管已经看到问题,并给出了整治措施:2026年1月5日结束征求意见的《上市公司监督管理条例》规定,“股东不得通过任何形式将表决权交由他人按照他人意志行使”;“股东放弃股份表决权的,不免除其负有的信息披露、要约收购、转让股份限制等法律、行政法规、国务院证券监督管理机构规定的义务”,这在行政法规的层面,将滥用表决权委托、放弃表决权以图规避主要股东义务的路径予以封堵。