曲江文旅:2025年预亏1.3亿元至1.65亿元
来源:理财周刊-财事汇
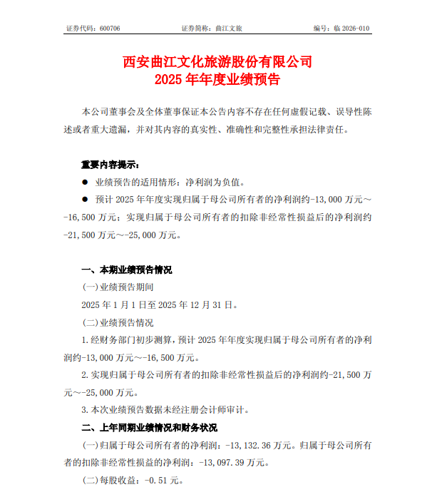
1月21日,曲江文旅(600706.SH)公布,预计2025年年度实现归属于母公司所有者的净利润约-13,000万元~-16,500万元;实现归属于母公司所有者的扣除非经常性损益后的净利润约-21,500万元~-25,000万元。

公开资料显示,公司是在西安曲江新区管委会领导下,由西安曲江文化产业投资(集团)有限公司投资设立的大型文化旅游企业集团。运营有大唐芙蓉园、曲江海洋公园、大雁塔景区、唐大慈恩寺遗址公园、曲江池遗址公园、唐城墙遗址公园、寒窑遗址公园、秦二世陵遗址公园等一批主题性公园,拥有大唐芙蓉园·大雁塔国家5A级景区。
曲江文旅2025年三季度业绩报告显示,2025年前三季度,公司营业收入7.38亿元,同比下降30.68%,归母净利润亏损2484万元。
截至1月22日9点53分,曲江文旅的股价11.05元/股,总市值28亿元。
郑重声明:用户在财富号/股吧/博客等社区发表的所有信息(包括但不限于文字、视频、音频、数据及图表)仅代表个人观点,与本网站立场无关,不对您构成任何投资建议,据此操作风险自担。请勿相信代客理财、免费荐股和炒股培训等宣传内容,远离非法证券活动。请勿添加发言用户的手机号码、公众号、微博、微信及QQ等信息,谨防上当受骗!
评论该主题
帖子不见了!怎么办?作者:您目前是匿名发表 登录 | 5秒注册 作者:,欢迎留言 退出发表新主题
温馨提示: 1.根据《证券法》规定,禁止编造、传播虚假信息或者误导性信息,扰乱证券市场;2.用户在本社区发表的所有资料、言论等仅代表个人观点,与本网站立场无关,不对您构成任何投资建议。用户应基于自己的独立判断,自行决定证券投资并承担相应风险。《东方财富社区管理规定》