在川酒“六朵金花”纷纷寻求结构性增长的深水区,舍得酒业(600702)突如其来的高层人事变动引发市场关注。
资本市场反应迅速,3月4日,舍得酒业开盘低走,截至上午收盘,跌3.48%,报49.62元/股,总市值锁定在165.11亿元。
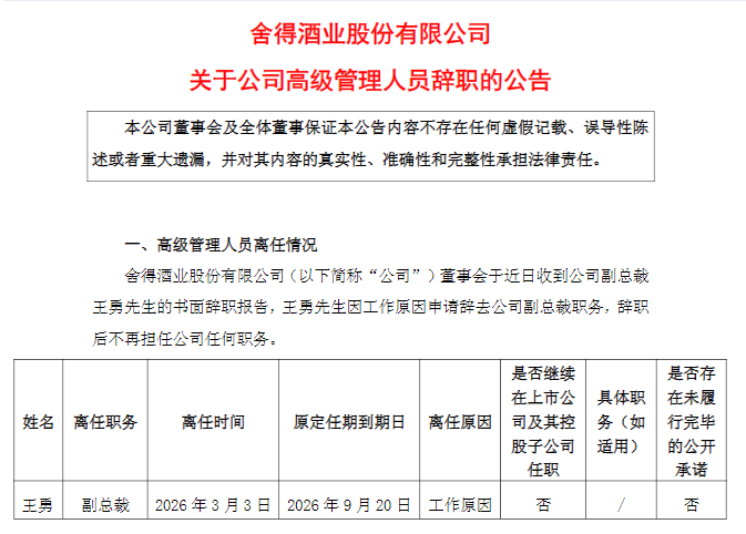
人事变动:
百万年薪副总裁辞任
3月3日消息,舍得酒业发布公告称,公司董事会于近日收到副总裁王勇的书面辞职报告。因工作原因,王勇申请辞去舍得酒业副总裁职务,辞职后将不再担任该公司任何职务,王勇辞职自辞职报告送达董事会之日起生效。
谈及离任对公司的影响,公告显示,根据《中华人民共和国公司法》《公司章程》及有关法律法规的规定,王勇先生的辞职自辞职报告送达董事会之日起生效,其辞职不会影响公司日常经营管理的正常进行。

王勇,何许人也?企查查显示,其历任遂宁市委办综合室主任,射洪市人民政府副市长,四川沱牌舍得集团有限公司党委书记、监事会主席、副董事长。任舍得酒业股份有限公司副总裁、遂宁特区项目部负责人,四川沱牌舍得营销有限公司战略客户工作执行组负责人,四川沱牌生物科技有限公司董事长。王勇自2023年1月30日起出任舍得酒业副总裁,原定任期至2026年9月20日。
根据舍得酒业年报,王勇2023年、2024年分别从公司获得的税前报酬总额为52.33万元、100.35万元。
金融投资报记者注意到,舍得酒业2024年财报披露的高管团队阵容超过十人,年龄主要集中在45岁至60岁之间。从薪酬结构来看,内部差异较为明显:董事长兼董事蒲吉洲以270.17万元年薪位居首位,而副总裁王勇的100.35万元年薪则处于团队薪酬水平的末端。

业绩困局:
高端产品收入锐减、经销商加速流失
舍得酒业官网显示,作为川酒 “六朵金花” 之一,其是白酒行业第三家全国质量奖获得者和第三家上市公司,拥有“沱牌”“舍得”两个白酒品牌。
金融投资报记者注意到,舍得酒业近年来业绩承压明显。究其原因,一方面是五粮液、剑南春等川酒品牌的强势挤压;另一方面,面临高端产品收入锐减、经销商加速流失的困局。
这在一定程度上折射出,市场对舍得酒业这朵川酒“金花”的信心或正在悄然流失。
财报显示,2025年前三季度,舍得酒业实现营收37.02亿元,同比下降17.00%;归母净利润为4.72亿元,同比下降29.43%。其中,第三季度归母净利润为2873.47万元,同比下降63.18%。
对于业绩下滑原因,舍得酒业表示,主要因本报告期销售收入减少所致。
值得一提的是,舍得酒业2025年前三季度中高档酒销售收入为26.6亿元,同比下降23.96%;普通酒销售收入为6.25亿元,同比上升16.46%。另外,报告期内,公司酒类产品新增经销商352家,退出经销商461家,报告期末共有经销商2554家,较2024年末减少109家。