突发!600696,或触及退市,股价刚3连涨停
来源:证券时报
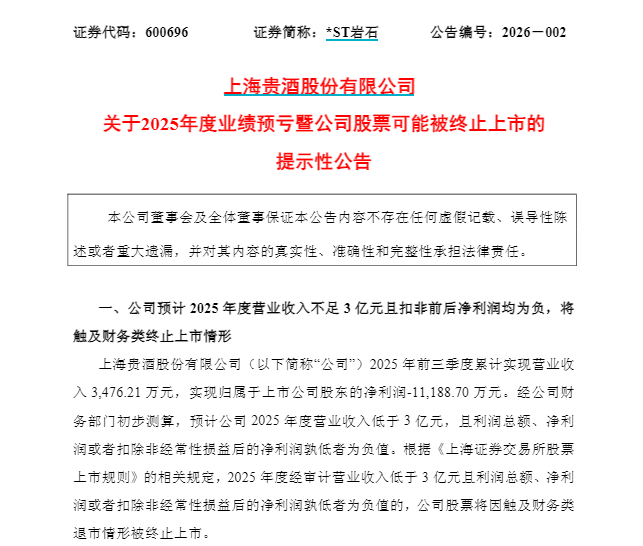
*ST岩石(600696)最新公告。
1月12日晚间,*ST岩石发布《关于2025年度业绩预亏暨公司股票可能被终止上市的提示性公告》。
公告显示,经公司财务部门初步测算,预计公司2025年度营业收入低于3亿元,且利润总额、净利润或者扣除非经常性损益后的净利润孰低者为负值。根据相关规定,公司股票将触及财务类终止上市情形。

此外,公司2024年度财务报告被中兴财光华会计师事务所(特殊普通合伙)出具了带与持续经营相关重大不确定性的保留意见的审计报告,目前公司审计工作正在推进中,保留意见涉及事项尚未有效消除,后续能否消除存在重大不确定性。根据《上海证券交易所股票上市规则》的相关规定,如公司2025年度财务报告被出具保留意见、无法表示意见、否定意见或内部控制报告被出具否定意见、无法表示意见等,公司股票将因触及财务类退市情形被终止上市。
值得注意的是,截至发稿,*ST岩石股价已经连续录得3个涨停,公司今日亦发布股票交易异常波动公告,除了前述提及的公司股票或将触及财务类终止上市情形,还有以下风险:
公司控股股东上海贵酒企业发展有限公司及其一致行动人合计持有公司216,740,245股已全部被司法冻结,占公司总股本的64.80%。
根据警方通报,因海银财富管理有限公司涉嫌非法集资犯罪立案侦查,公司实际控制人韩啸先生已被采取刑事强制措施。
郑重声明:用户在财富号/股吧/博客等社区发表的所有信息(包括但不限于文字、视频、音频、数据及图表)仅代表个人观点,与本网站立场无关,不对您构成任何投资建议,据此操作风险自担。请勿相信代客理财、免费荐股和炒股培训等宣传内容,远离非法证券活动。请勿添加发言用户的手机号码、公众号、微博、微信及QQ等信息,谨防上当受骗!
评论该主题
帖子不见了!怎么办?作者:您目前是匿名发表 登录 | 5秒注册 作者:,欢迎留言 退出发表新主题
温馨提示: 1.根据《证券法》规定,禁止编造、传播虚假信息或者误导性信息,扰乱证券市场;2.用户在本社区发表的所有资料、言论等仅代表个人观点,与本网站立场无关,不对您构成任何投资建议。用户应基于自己的独立判断,自行决定证券投资并承担相应风险。《东方财富社区管理规定》