绿地控股2025年虽面临一定的挑战,但在企业稳健经营与积极转型等方面取得了一些新的进展。
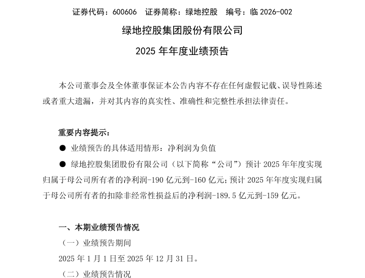
1月9日晚间,绿地控股发布公告称,预计公司2025年年度实现归属于母公司所有者的净利润为-190亿元到-160亿元;预计公司2025年年度实现归属于母公司所有者的扣除非经常性损益后的净利润为-189.5亿元到-159亿元。

对于公司2025年度业绩预亏,绿地控股在公告中解释称,一是受资产价格持续下行、公司加大促销去化力度、部分项目开发周期延长等多种因素的影响,基于谨慎性原则,公司对存在风险的存货拟计提减值准备;二是由于市场有效需求不足、社会预期偏弱,公司房地产业的结转规模、基建产业的营收规模同比均有较大幅度的下降,公司房地产业结转毛利率也同比下降,导致业绩进一步承压;三是房地产项目利息资本化减少,计入当期财务费用的利息支出增加。
2025年,绿地控股紧紧围绕“稳经营、促转型、防风险”的工作主线,全面落实“盘活存量、拓展增量、增加流量、用好变量、提升质量、稳定总量”的基本方略,稳住了总体局面,保持了流动性状况相对稳定,守住了安全有序运行的底线,为继续前进创造了基础和条件;同时,积极提升老赛道、培育新赛道,存量资产盘活提升全面推进,转型发展取得一定进展,进一步积累了企稳向好的势能。
绿地控股同日公布的2025年第四季度房地产经营情况简报显示,公司2025年实现合同销售面积797.2万平方米,比2024年增加21.90%;实现合同销售金额680.99亿元,比2024年增加6.53%。2025年,公司新增房地产项目储备3个,土地面积11.64万平方米,权益土地面积7.77万平方米;计容建筑面积19.98万平方米,权益计容建筑面积10.52万平方米。
截至2025年12月末,绿地控股出租物业面积为409.01万平方米,出租率为81.56%;酒店客房数为7176间,入住率为45.81%。2025年,公司出租物业取得租金收入约12.76亿元,酒店取得经营收入约8.77亿元。