亿晶光电预亏4.5亿至6亿元且净资产或将为负
来源:理财周刊-财事汇
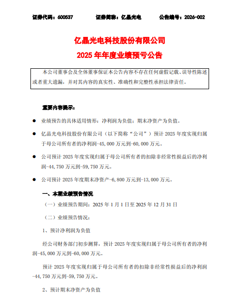
1 月14日,亿晶光电(600537)发布2025年年度业绩预亏公告,预计全年归属于母公司所有者的净利润为-45,000万元至-60,000万元,扣除非经常性损益后的净利润为-44,750万元至-59,750万元。更值得关注的是,公司预计期末净资产将为负值,范围在-6,800万元至-13,000万元之间,这可能导致其股票在年报披露后被实施退市风险警示(*ST)。

业绩预亏的主要原因包括:2025年国内光伏行业整体疲软,供需持续失衡,尽管行业治理初见成效,但公司盈利能力仍未恢复。同时,因原控股股东所持股票被司法拍卖,公司处于无控股股东和实际控制人状态,严重影响了融资能力与经营稳定性,导致资金紧张、营业成本上升、收入下滑。此外,太阳能组件产品价格下跌,公司还计提了较大金额的存货和固定资产减值准备,进一步拖累业绩。
公开资料显示,公司成立于2003年,现有员工1500余人,占地面积2500余亩,是中国专业光伏产品制造商之一。主营业务为高效晶体硅太阳能电池及组件的研发、生产和销售,具备总共25GW以上太阳能电池和组件产品的年生产能力。
亿晶光电2025年三季度业绩报告显示,2025年前三季度,公司营业收入15.56亿元,同比下降42.58%;归母净利润亏损2.14亿元。
截至1月14日10点15分,亿晶光电的股价3.44元/股,总市值41亿元。
郑重声明:用户在财富号/股吧/博客等社区发表的所有信息(包括但不限于文字、视频、音频、数据及图表)仅代表个人观点,与本网站立场无关,不对您构成任何投资建议,据此操作风险自担。请勿相信代客理财、免费荐股和炒股培训等宣传内容,远离非法证券活动。请勿添加发言用户的手机号码、公众号、微博、微信及QQ等信息,谨防上当受骗!
评论该主题
帖子不见了!怎么办?作者:您目前是匿名发表 登录 | 5秒注册 作者:,欢迎留言 退出发表新主题
温馨提示: 1.根据《证券法》规定,禁止编造、传播虚假信息或者误导性信息,扰乱证券市场;2.用户在本社区发表的所有资料、言论等仅代表个人观点,与本网站立场无关,不对您构成任何投资建议。用户应基于自己的独立判断,自行决定证券投资并承担相应风险。《东方财富社区管理规定》