• 最近访问:
发表于 2025-12-11 08:31:19 股吧网页版
合计超400亿元!两大龙头酒企下周分红
来源:中国基金报


K图 600519_0


K图 000858_0

  【导读】贵州茅台、五粮液下周实施中期分红

  12月10日晚间,五粮液、贵州茅台相继发布公告,宣布2025年中期权益分派实施方案,合计超过400亿元的“红包”将于下周分派到股东手中。

  其中,贵州茅台每10股派发现金红利239.57元(含税),共计派发现金红利300.01亿元(含税)。股权登记日为12月18日,除权除息日为12月19日。

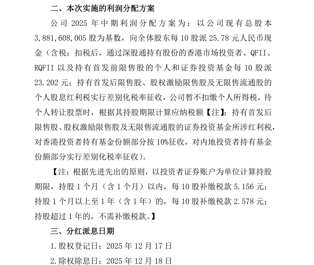
  五粮液每10股派发现金红利25.78元(含税),共计派发现金红利100.07亿元(含税)。股权登记日为12月17日,除权除息日为12月18日。

  在白酒行业整体进入深度调整期、业绩普遍承压的背景下,两大龙头酒企这一大手笔分红格外引人关注。

  根据三季报,贵州茅台第三季度营业收入几乎停滞,同比增长0.56%;归母净利润同比增长0.48%,增速创近10年新低。

  五粮液的业绩下滑更为明显,第三季度营收同比下降52.66%,归母净利润同比下降65.62%。

  比业绩下滑更令人担忧的是核心产品价格下跌。近期,飞天茅台批价不断走低。“今日酒价”数据显示,2025年散瓶批价已于12月10日跌至1500元/瓶,逼近1499元的官方指导价。在部分电商平台上,补贴后的售价甚至低至1399元。

  飞天茅台价格领跌也加剧了全行业的价格压力。近日,五粮液被指在2026财年第八代普五打款折扣力度较去年有所提升,意在加大渠道支持力度,以维持价格体系的稳定。

  二级市场的表现也反映了投资者的担忧。截至12月10日收盘,贵州茅台和五粮液年内股价均录得下跌,其中,五粮液盘中一度创下年内新低。

  业内人士普遍认为,面对行业调整期的经营压力,两大龙头选择高额分红,既传递出对自身财务状况的信心,也是对股东回报的重视和市值管理中的一环。

  截至2025年三季度末,贵州茅台账面货币资金达517.53亿元,另有1354.03亿元拆出资金;五粮液账面货币资金达1363.06亿元。

  贵州茅台和五粮液此次分红也延续了白酒板块高分红率的传统。尽管行业发展面临挑战、业绩增速放缓,但贵州茅台和五粮液依然保持着强大的现金流生成能力,高毛利率和充裕的账面现金为持续高分红提供了坚实基础。

  贵州茅台此前发布的2024-2026年度现金分红回报规划显示,公司每年度分配的现金红利总额不低于当年归属于上市公司股东的净利润的75%,每年度的现金分红分两次(年度和中期分红)实施。

  根据五粮液发布的2024—2026年度股东回报规划,公司每年度现金分红总额占当年归母净利润的比例不低于70%,且不低于200亿元(含税);公司每年度的现金分红可分一次或多次(即年度分红、中期分红、特殊分红)实施。

郑重声明:用户在财富号/股吧/博客等社区发表的所有信息(包括但不限于文字、视频、音频、数据及图表)仅代表个人观点,与本网站立场无关,不对您构成任何投资建议,据此操作风险自担。请勿相信代客理财、免费荐股和炒股培训等宣传内容,远离非法证券活动。请勿添加发言用户的手机号码、公众号、微博、微信及QQ等信息,谨防上当受骗!
作者:您目前是匿名发表   登录 | 5秒注册 作者:,欢迎留言 退出发表新主题
温馨提示: 1.根据《证券法》规定,禁止编造、传播虚假信息或者误导性信息,扰乱证券市场;2.用户在本社区发表的所有资料、言论等仅代表个人观点,与本网站立场无关,不对您构成任何投资建议。用户应基于自己的独立判断,自行决定证券投资并承担相应风险。《东方财富社区管理规定》

扫一扫下载APP

扫一扫下载APP
信息网络传播视听节目许可证:0908328号 经营证券期货业务许可证编号:913101046312860336 违法和不良信息举报:021-34289898 举报邮箱:jubao@eastmoney.com
沪ICP证:沪B2-20070217 网站备案号:沪ICP备05006054号-11 沪公网安备 31010402000120号 版权所有:东方财富网 意见与建议:021-54509966/952500